本篇7套最新的其他地市一模语文试卷整理给大家,核心目的不是为了“撞题”,而是为了“撞思维”----多见新鲜设问角度,避免考场因陌生而紧张。
不要整套做——按模块“挑着做”:
· 名著、文言文、非连:重点做,整理没见过的问法。
· 积累运用:快速自测,只记新错点。
· 现代文阅读:只看小说/散文,对比答题术语差异。
· 作文:只看题目,列5个提纲,不写全文
把整理出的“新问法、陌生字词、新图表类型”集中看两遍,比刷10套完整卷子更有用。
下载链接:
百度网盘:https://pan.baidu.com/s/17doNplSP6V_fEFkn2NyCpQ?pwd=5hd4 提取码: 5hd4
夸克网盘:https://pan.quark.cn/s/ef041a138ba1?pwd=Z71u 提取码:Z71u

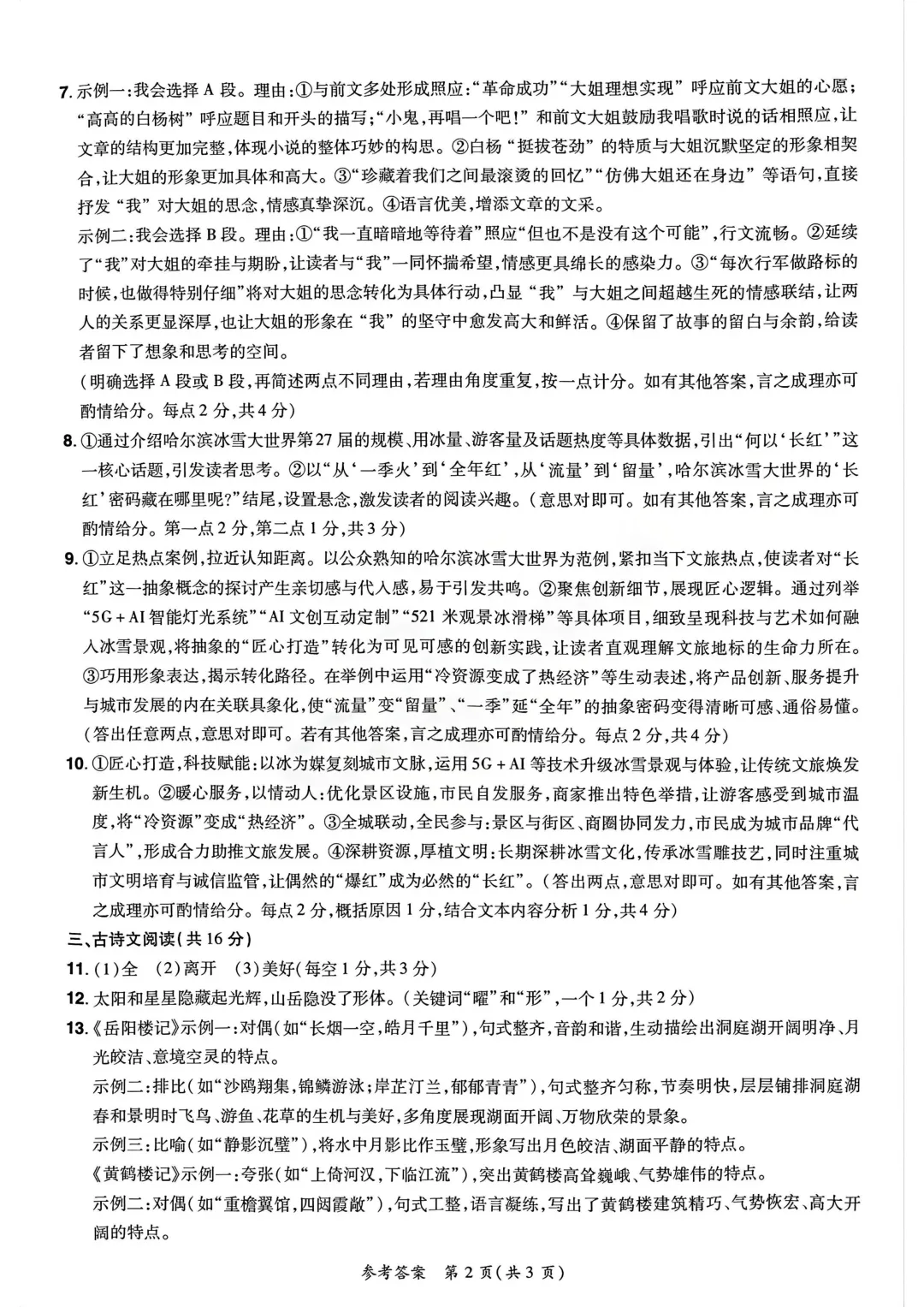
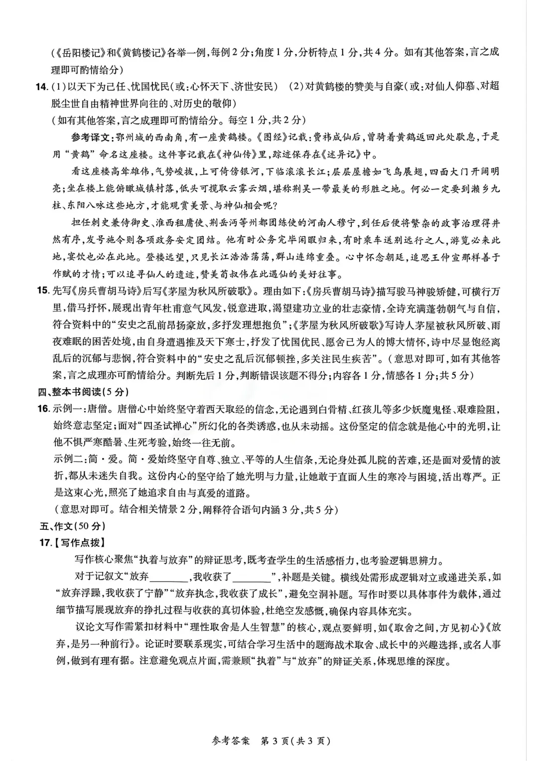
2026年开封市九年级中考一模语文试卷及答案











2026年南阳市九年级中考一模语文试卷及答案











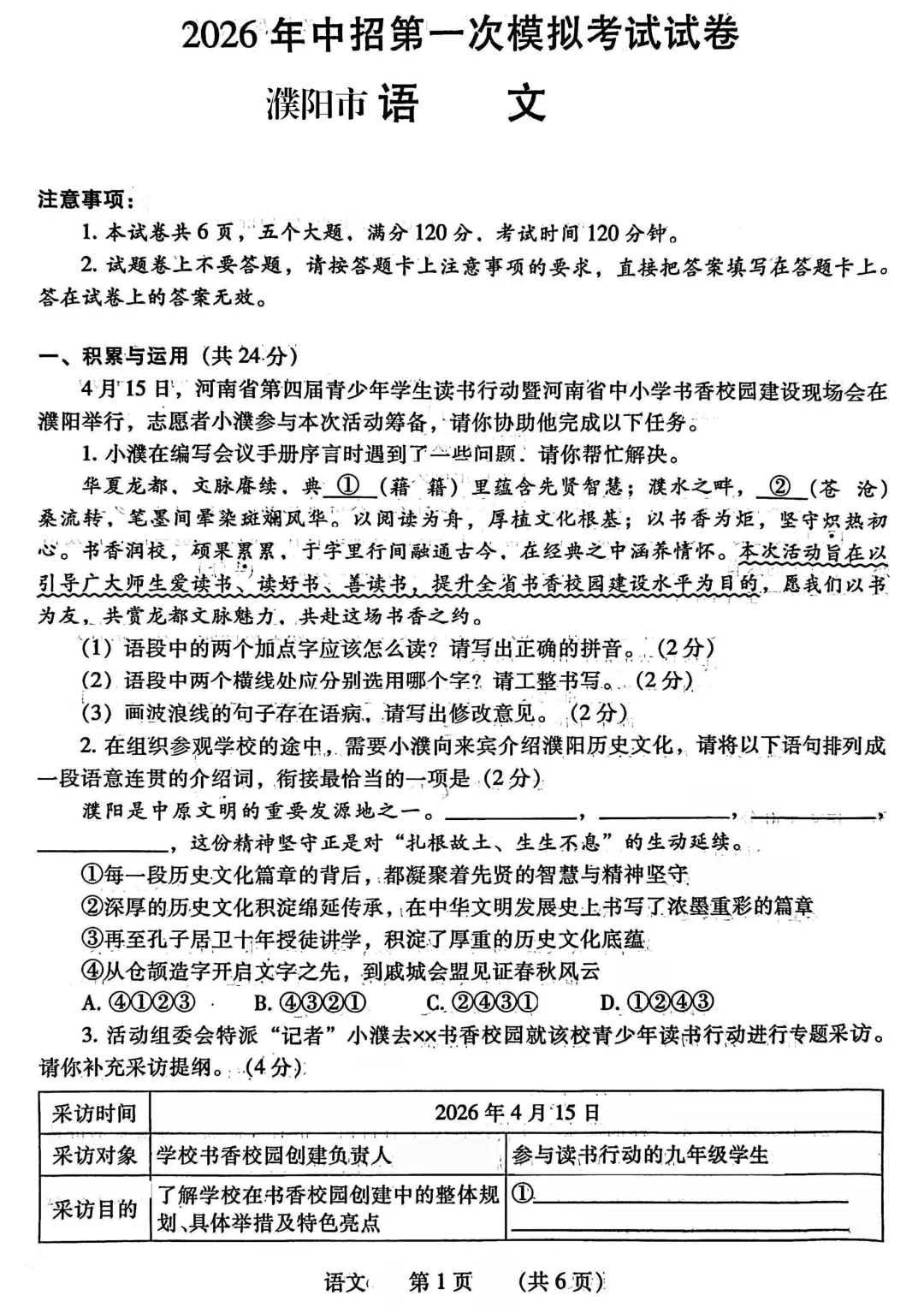
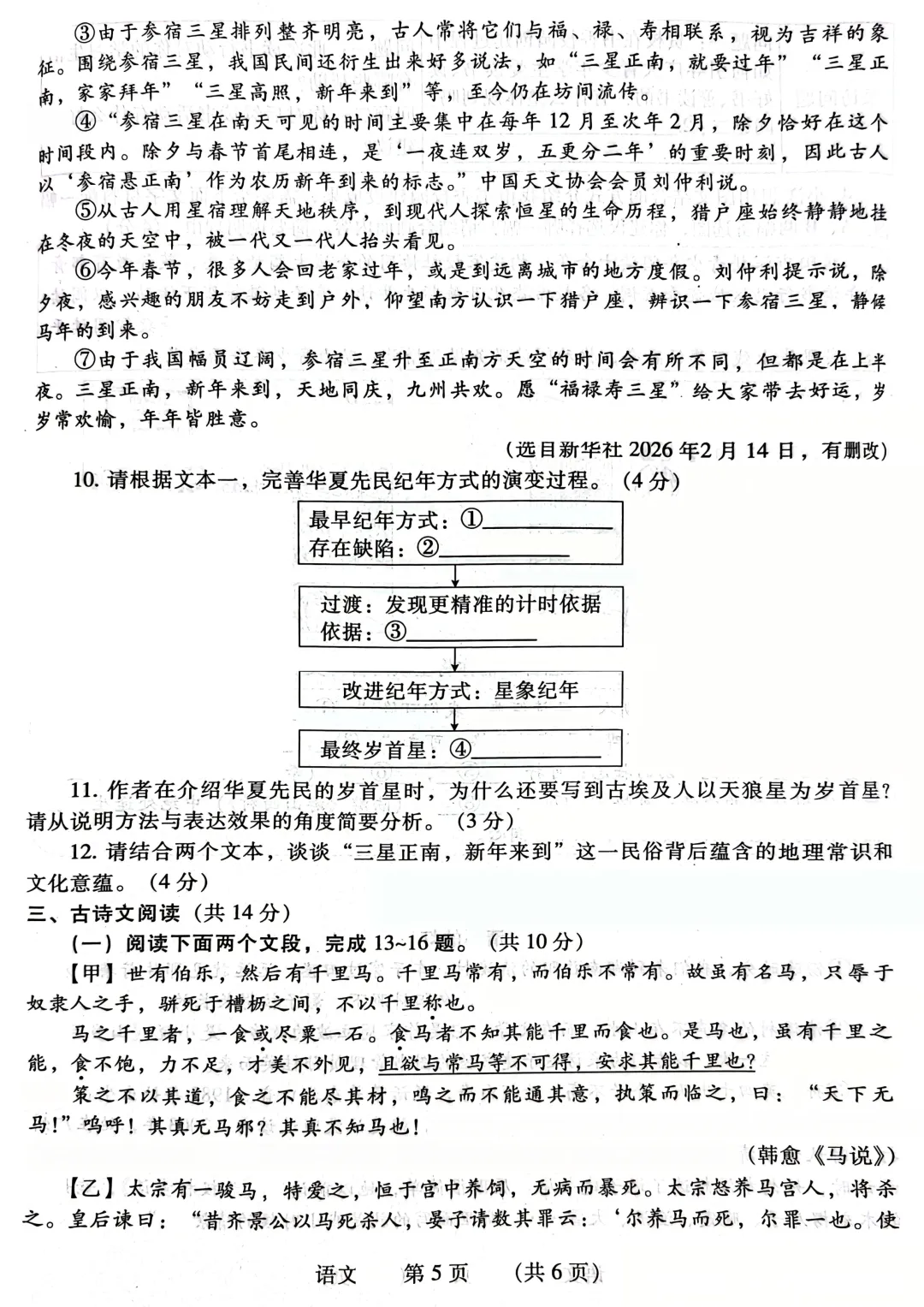
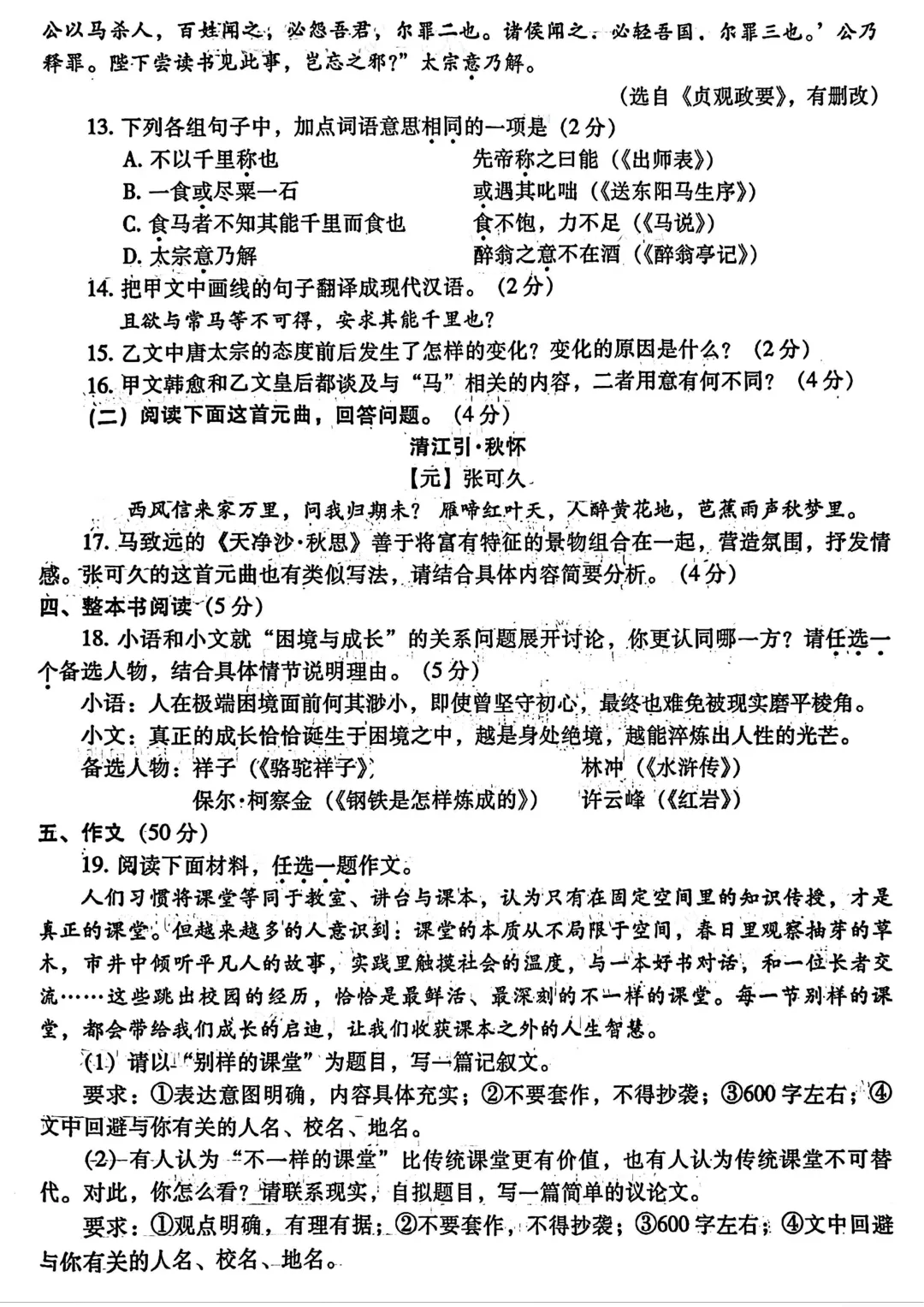
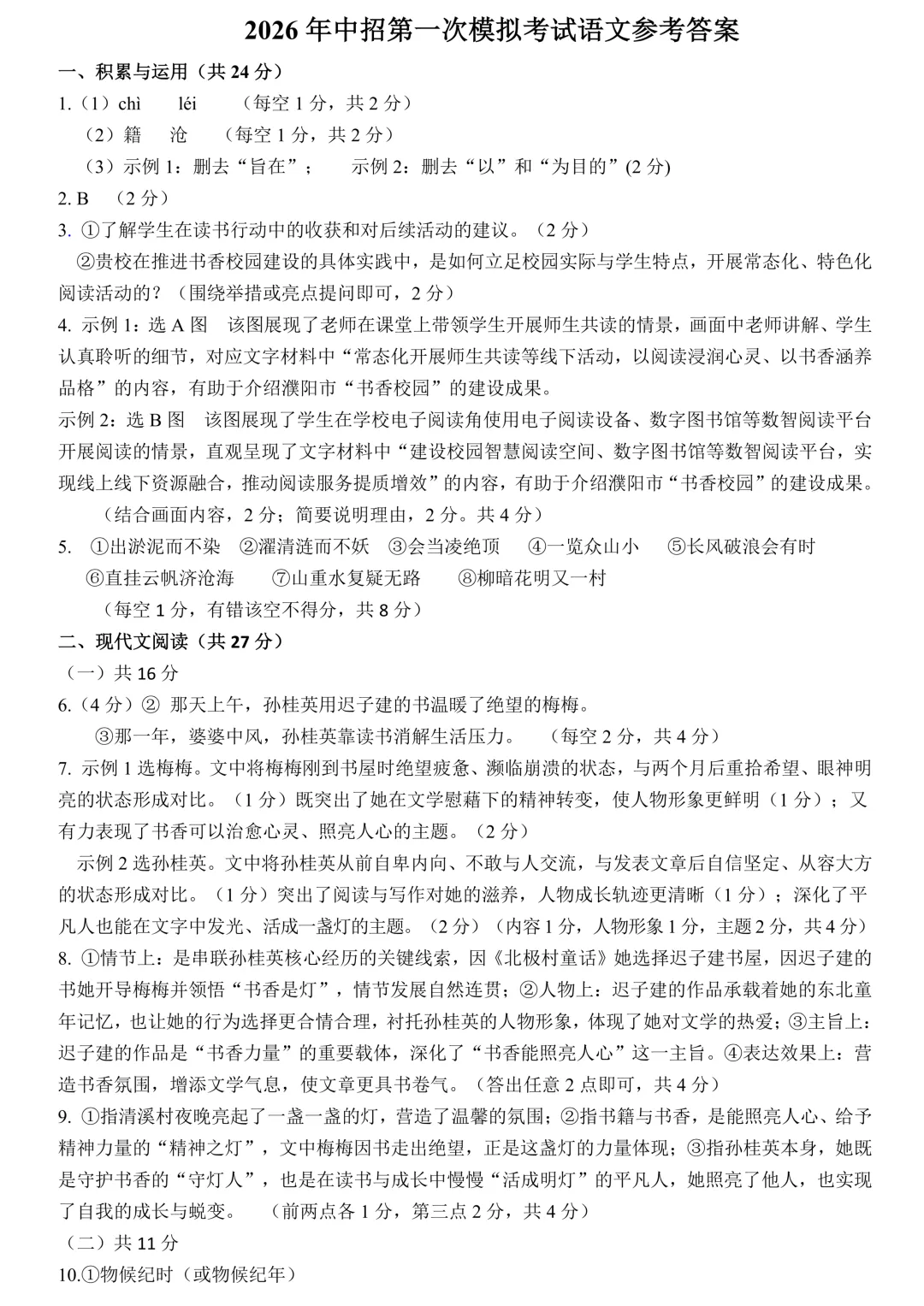
2026年濮阳市九年级中考一模语文试卷及参考答案








2026年三门峡九年级中考一模语文试卷及答案








2026年信阳市平桥区九年级中招一模语文试卷及答案












2026年许昌市九年级中招一模语文试卷及答案








2026年中原名校联考九年级中考一模语文试卷及答案









电子版链接:
推荐,及时获取全科试卷关注👆点赞
收藏
下次不迷路
相关链接:
2026年各地市九年级中考一模物理试卷及答案汇总,高清,文末免费下载(开封、南阳、信阳、濮阳、三门峡、许昌、中原名校联考)
2026年各地市九年级中考一模化学试卷及答案汇总,高清,文末免费下载(开封、南阳、信阳、濮阳、三门峡、许昌、中原名校联考)
2025-2026学年各地九年级语文一模考试汇总:新乡市、焦作市、周口市、安阳市、郑州枫杨外国语、许昌市、信阳市九年级一模语文试卷及答案
郑州市九年级一模语文测试卷及答案连续五年汇总(2021年-2025年)