4月28日(星期二)晚7点
长春初三中考生,如何捡漏上好高中
点击下方预约直播
长春初三的同学们,家长们!
终!于!考!完!了!

今天中午,随着最后一场考试结束铃声响起,长春初三二模全部科目正式收官!不管考得怎么样,先给坚持到最后的自己鼓个掌!
小编也没闲着,火速联系了咱们长春某校的老师,拿到了第一手试卷分析。今天就跟大家唠唠这次二模到底考了啥?释放了哪些信号?接下来该咋办?
点击下方名片关注【长春家长】
准时获取中考资讯
初三家长扫描下方二维码
进2026年中考报考群
领长春二模全科真题试卷

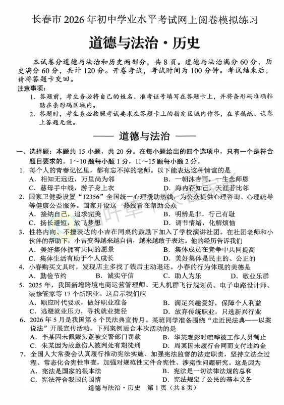
就拿语文学科举例:
语文这次整体方向很明确:跟2025年中考的命题趋势一致。
简单总结就是:重基础、考素养、看思维、设情境。
题变活了,不再是“死读书”就能拿高分。很多题目学生看着眼熟,但想得高分并不容易,因为它考察的是你能不能把知识用起来、逻辑清不清晰。
再说作文题《春天的约定》——这个题目特别开放,你可以写与春天的约定、与他人的约定、与自己的约定。更贴近家庭生活、学校生活、身边的社会生活,有真情实感就行,啥都能写。
这次二模给大家释放了三个非常明确的信号:
信号①:基础不牢,地动山摇
再怎么灵活,基础知识还是根本。
信号②:素养导向,思维为王题越来越灵活,从“会做题”转变成“会思考”。
信号③:情境真实,活学活用
题目贴近真实生活,考察在具体情境中运用知识的能力。

简单来说:这次二模就是2026年中考的一次“预演”。参加了这次考试,你不仅查缺补漏,还提前摸清了命题方向,接下来的复习会更有针对性。
考试结束,但战斗还没完!小编提醒大家,接下来这几件事,一件都不能少:
第一件事:趁着记得住,赶紧估分!
五一假期回来,二模就要出成绩了。但等你拿到成绩再回头看试卷,好多当时怎么想的都忘了。
所以最佳估分时间就是现在——趁着刚考完,答题思路还记得清清楚楚!
小编已经给大家准备好了全科试卷(含地生),还没拿到的同学抓紧来找我,先把真题要到手,自己对着答案估个分。

第二件事:马上要填志愿了,想好了吗?
五一之后,就要出成绩了!马上体育中考之后填报志愿也就要提上日程了!
很多家长和孩子现在还一头雾水:
我这个分数能上哪所高中?
冲、稳、保怎么搭配?
别等到跟前了再慌! 现在就是规划的最佳时机。

还不知道怎么选择的,抓紧时间来找我们做一对一规划! 抢占先机,才能赢在中考!
点击下方名片关注【长春家长】
准时获取中考资讯
初三家长扫描下方二维码
进2026年中考报考群
领长春二模全科真题试卷

我们的报考系统今年全新升级了!数据更新、更准,误差压到最低。基于本地大数据给你精准估分,直接测算出全市的位次,精准定位你家孩子能上的目标高中。

(2026最新估分系统截图)
每次大考后,找我们估分的家长都爆满。有需要的家长,赶紧先进群占位置!免费估分名额有限先到先得!
进群领试卷的家长们也一定要关注好群里信息,全部科目考完后会在群里更新试卷和答案!



























二模只是一个节点,不是终点。它的真正意义,是帮你看清方向,不是定义你的结局。祝所有考生在接下来的复习当中更进一步!中考上岸!
点击下方名片关注【长春家长】
准时获取中考资讯
初三家长扫描下方二维码
进2026年中考报考群
领长春二模全科真题试卷
