
最近各市都在进行中考一模,河北中考是统一卷统一考,所以各地的模拟试卷考点也是类似的,因此今年中考的学生也都可以练练。
我们把汇总的试卷也都整理了一下,发在咱们微信群内,大家可以添加微信:mskt66,进群领资料!

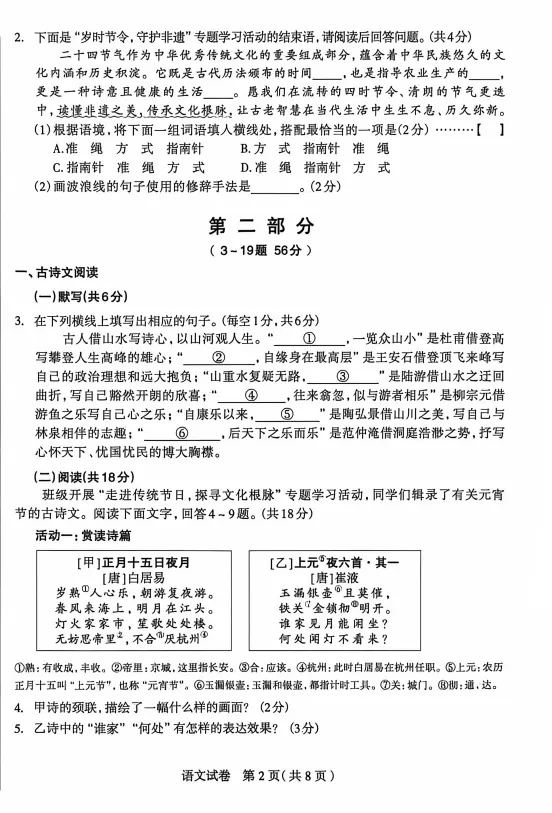
石家庄一模真题








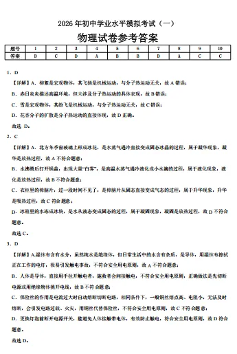
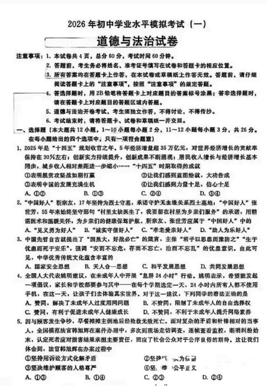
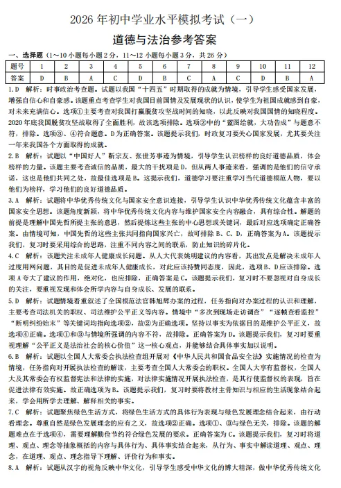
邢台一模













文章来源:
四季读书网
版权声明:本文内容由互联网用户自发贡献,该文观点仅代表作者本人。本站仅提供信息存储空间服务,不拥有所有权,不承担相关法律责任。如发现本站有涉嫌抄袭侵权/违法违规的内容, 请发送邮件至23467321@qq.com举报,一经查实,本站将立刻删除;如已特别标注为本站原创文章的,转载时请以链接形式注明文章出处,谢谢!