欢迎关注本公众号获取政治、历史、地理、生物等学科的学考与选考资料。
如需订购相关学科学考、选考资料,请联系朱老师(文末有微信二维码)
本号为大家:
①分享优质的名校学习资料
②出售部分学科的学考与选考资料,并提供相应的答疑服务
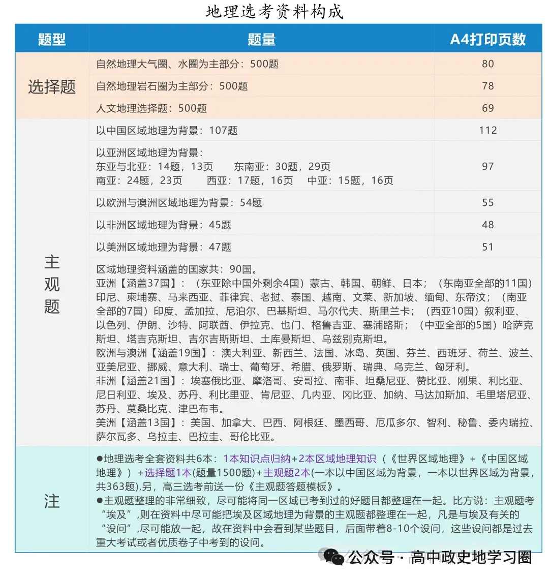
政史地三科选考资料:高二可以直接开始利用
政史地三科学考资料:高一(最晚高一下)可以开始利用
③课外辅导
④高校三位一体招生报考咨询与面试培训
⑤高考志愿填报咨询
⑥订购资料或其他未尽事宜,可联系咨询(加朱老师微信)
本卷为
湖丽衢高三·二模【地理·含答案与解析及扩展题】
PDF版原卷及答案解析请联系朱老师或直接加QQ群获取
(可扫上图 二维码)
订购过选考资料的同学请直接到QQ群文件下载
或直接微信联系获取
新建的QQ群可以直接加,群号:920213931
(未订购过资料的同学可加这个群下载部分资料)





















高三、高二同学如需订购地理、历史、政治、生物选考资料
高一同学如需订购地理、历史、政治学考(高二同学)资料
可以加朱老师微信联系订购,文末扫二维码

江苏省高校怎么选?看看江苏人民自己用分数投作出的选择! 【2025】江苏省高校怎么选?看看江苏人民自己用分数投作出的选择! 【2025】广东省高校怎么选?看看广东人民自己用分数投作出的选择! 最全最清晰的浙江历年政治、历史、地理选考真题卷(含解析)(★★★) 【全国重点实验室最新名单】·择校参考
关于三位一体招生:
试卷合集:
浙江省18次地理选考主观题考点统计与分析(附答题模板目录)(★)
试卷分享:新高一与高一期末分班考
杭州高级中学(贡院校区)高一上·分班考(数学·含答案与解析)
试卷分享-语文:
【试卷分享】杭州二中、湖南长郡中学、江苏南师大附中三校高三联考(语文·含答案与解析)
【试卷分享】杭州二中高二上学期期末考试(语文·含答案与解析)
【试卷分享】Z20 名校联盟2025届高三第二次联考(语文·含答案与解析)
【试卷分享】学军中学高一上学期11月期中考试(语文·含答案与解析)
【试卷分享】浙江省强基联盟高三上·第一次联考(语文·含答案)
【试卷分享】浙江省七彩阳光联盟高三上·8月联考(语文·含答案)
【试卷分享】Z20名校联盟高三上·第一次联考(语文·含详细解析)
【试卷分享】三省三校(湖南省长郡中学、南京师大附中、浙江省杭州二中)高三下学期高考模拟(语文·含详细解析)
试卷分享-数学:
【试卷分享】杭州第二中学高一12月月考【数学·含答案与解析】
【试卷分享】2025届天域全国名校协作体高三下学期5月联考(数学·含答案与解析)
试卷分享-生物:
【试卷分享】学军中学2025届高三下模考(生物·含答案与解析)
【试卷分享】杭州二中高三下学期3月月考(生物·含答案与解析)
【试卷分享】浙江省名校协作体高三上·开学考(生物·含答案解析)
试卷分享-地理:
【试卷分享】新阵地高三下·二模【地理·含答案与解析及扩展题】
【试卷分享】金丽衢高三下·二模【地理·含答案与解析及扩展题】
【试卷分享】名校协作体高三二模【地理·含答案与解析+扩展题】
【试卷分享】浙南精诚七彩金兰高三下联考【地理·含答案与解析与扩展题】
【试卷分享】杭州地区(含周边)重点中学高二11月期中考【地理·含答案与解析】
【试卷分享】浙江省2026年1月选考卷【地理·含答案与解析】
【试卷分享】高三强基12月联考【地理·含答案与解析及扩展题】
【试卷分享】金华十校高三11月测试(地理·含答案与解析及扩展题)
【试卷分享】浙东北县域高三测试(地理·含答案与解析及扩展题)
【试卷分享】浙江六校联盟高一10月联考(地理·含答案与解析)
【试卷分享】浙江六校联盟高二10月联考(地理·含答案与解析)
【试卷分享】浙南名校高三10月联考(地理·含答案与解析及扩展题)
【试卷分享】天域高三10月联考(地理·含答案与解析及扩展题)
【试卷分享】强基高三·十月联考(地理·含答案与解析及扩展题)
【试卷分享】2026届Z20第一次联考(地理·含答案与解析+扩展题)
【试卷分享】杭州高级中学高三5月适应性考试(地理·含答案)+2道扩展题
【试卷分享】杭州市重点中学高二下期中考试(地理·含答案与解析)
【试卷分享】杭州市重点中学高一下期中考试(地理·含答案与解析)
【试卷分享】嘉兴市高三下学期4月模考(地理·含答案解析与扩展题)
【试卷分享】衢州丽水湖州三地市部分学校高考二模(地理·含答案解析与扩展题)
【试卷分享】绍兴市高三下学期4月联考(地理·含答案与扩展题)
【试卷分享】金华十校高三4月模拟考试(地理·含答案与扩展题)
【试卷分享】杭州市高三下学期第二次教学质量检测(地理·含答案与扩展题)
【试卷分享】浙江省强基联盟高二下学期3月联考(地理·含答案与解析)
【试卷分享】浙江省四校高二下学期3月联考(地理·含答案与解析)
【试卷分享】浙江省精诚联盟高二下学期3月月考(地理·含答案解析与扩展题)
【试卷分享】2025届浙江省金丽衢十二校高考二模(地理·含答案与扩展题)
【试卷分享】2025届宁波市十校高三3月联考试题(地理·含答案与扩展题)
【试卷分享】2025届天域全国名校协作体高三下学期联考(地理·含答案)
【试卷分享】浙江省名校协作体高二下联考(地理·含答案与解析)
【试卷分享】浙江省名校协作体高三下学期联考(地理·含答案与扩展题)
【试卷分享】浙江强基联盟2025年2月高三联考(地理·含答案与解析)
【试卷分享】浙江省五校联盟高三联考(地理·含答案与诸多扩展问题)
【试卷分享】浙江省Z20名校联盟高三第二次联考(地理·含答案与解题思路及诸多扩展问题)
【试卷分享】嘉兴市高三一模(地理·含答案与解题思路及诸多扩展问题)
【试卷分享】浙江省9+1高中联盟高三上学期期中考试(地理·含答案与解析)
【试卷分享】金丽衢十二校高三上学期第一次联考(地理·含答案与解题思路及诸多扩展问题)
【试卷分享】杭州二中高二上期中考(地理·含答案解析及答题思路与诸多扩展问题)
【试卷分享】浙江省强基联盟高二上学期11月联考(地理·含答案解析及解题思路)
【试卷分享】杭州地区(含周边)重点中学高二上学期11月期中考试(地理·含答案解析及解题思路)
【试卷分享】湖州衢州丽水三地高三一模(地理·含答案与解题思路)
试卷分享-政治:
【试卷分享】浙南精诚七彩金兰高三下联考【政治·含答案与解析】
【试卷分享】杭州地区(含周边)重点中学高二11月期中考【政治·含答案与解析】
【试卷分享】浙江省2026年1月政治选考【主观题答案与评分细则】
【试卷分享】金丽衢十二校高三11月联考【政治·含答案与解析】
【试卷分享】浙江六校联盟高二10月联考(政治·含答案与解析)
【试卷分享】2026届Z20第一次联考(政治·含答案与解析)
【试卷分享】镇海中学高三5月适应性考试(政治·含答案与解析)
【试卷分享】浙江省六校联盟高三下模拟预测(政治·含答案与解析)
【试卷分享】杭州市重点中学高二下期中考试(政治·含答案与解析)
【试卷分享】杭州市重点中学高一下期中考试(政治·含答案与解析)
【试卷分享】浙江省强基联盟高二下学期3月联考(政治·含答案与解析)
【试卷分享】浙江省四校高二下学期3月联考(政治·含答案与解析)
【试卷分享】2025届浙江省金丽衢十二校高考二模(政治·含答案与解析)
【试卷分享】2025届宁波市十校高三3月联考试题(政治·含答案与解析)
【试卷分享】浙江省强基联盟高三下学期2月联考(政治·含答案与解析)
【试卷分享】2025届天域全国名校协作体高三下学期联考(政治·含答案与解析)
【试卷分享】浙江省杭州高级中学高一上学期1月期末考试(政治·含答案与解析)
【试卷分享】浙江省强基联盟高三12月联考(政治·含答案与解析)
【试卷分享】浙江省Z20名校联盟高三第二次联考(政治·含答案)
【试卷分享】浙江省9+1高中联盟高三上学期期中考试(政治·含答案与解析)
【试卷分享】金丽衢十二校高三上学期第一次联考(政治·含答案解析)
【试卷分享】浙江省强基联盟高二上学期11月联考(政治·含答案与解析)
【试卷分享】杭州地区(含周边)重点中学高二上学期11月期中考试(政治·含答案与解析)
试卷分享-物理:
【试卷分享】学军中学2025届高三下模考(物理·含答案与解析)
【试卷分享】浙江省名校协作体高三下学期开学考(物理·含答案)
【试卷分享】学军中学高二上学期12月月考(物理·含答案与解析)
【试卷分享】Z20名校联盟高三上·第一次联考(物理·含答案解析)
【试卷分享】浙江省名校协作体高三上·开学考(物理·含答案解析)
试卷分享-化学:
【试卷分享】杭州二中高一上学期期末考试(化学·含答案与解析)
【试卷分享】2025届天域全国名校协作体高三下学期联考(化学·含答案与解析)
【试卷分享】Z20名校联盟高三上·第一次联考(化学·含答案)
试卷分享-英语:
【试卷分享】杭州高级中学高三12月月考【英语·含答案与解析】
【试卷分享】2026届学紫高三9月月考(英语·含答案与解析)
【试卷分享】浙江省五校联盟高二5月月考(英语·含答案与解析)
【试卷分享】镇海中学高三5月适应性考试(英语·含答案与解析)
【试卷分享】杭州二中、湖南长郡中学、江苏南师大附中三校高三联考(英语·含答案与解析)
【试卷分享】学军中学高三下学期3月月考(英语·含答案与解析)
【试卷分享】学军中学高三下学期2月月考(英语·含答案与解析)
【试卷分享】学军中学高二上学期期末试卷(英语·含答案与解析)
【试卷分享】杭州二中高三下学期3月月考(英语·含答案与解析)
【试卷分享】2025届天域全国名校协作体高三下学期联考(英语·含答案与解析)
【试卷分享】学军中学高三下学期2月月考(英语·含答案与解析)
【试卷分享】杭州高级中学高一上学期期末考试(英语·含答案与解析)
【试卷分享】Z20名校联盟高三上·第一次联考(英语·含答案)
【试卷分享】浙江Z20联盟高三下5月联考(英语·含详细解析)
试卷分享-历史:
【试卷分享】浙南精诚七彩金兰高三下联考【历史·含答案与解析】
【试卷分享】杭州地区(含周边)重点中学高二11月期中考【历史·含答案与解析】
【试卷分享】金丽衢十二校高三11月联考【历史·含答案与解析】
【试卷分享】浙江六校联盟高二10月联考(历史·含答案与解析)
【试卷分享】2026届Z20第一次联考(历史·含答案与解析)
【试卷分享】浙江省六校联盟高三下模拟预测(历史·含答案与解析)
【试卷分享】杭州市重点中学高一下期中考试(历史·含答案与解析)
高三高二同学可参考文章链接:
政治学科:
2026届·浙江省8-11月·各地高三联考模考到底考了啥【政治篇】
政治必修一《中国特色社会主义》与必修二《经济与社会》课本关键词表述汇总
政治必修四《哲学与文化》辩证法部分小切口细化主观题练习(1-11)
浙江省政治选考历次考试主观题汇总(2023年1月至2024年6月)
政治选修三《逻辑与思维》近年高考真题汇总(含答案与解析)【可下载打印】
政治选修二《法律与生活》近年高考真题汇总(含答案与解析)【可下载打印】
政治选修一《当代国际政治与经济》近年高考真题汇总(含答案与解析)【可下载打印】
政治必修二《经济与社会》每课重要问题与答题模板(抓紧收藏啊!)
高中政治:必修2《经济与社会》课本的细节表述(建议收藏且记忆)
政治:必修一《中国特色社会主义》教材中的“标志、矛盾、飞跃和主题”
高中政治课本:选修1《当代国际政治与经济》2024年秋修订情况
高中政治课本:必修1《中国特色社会主义》2024年秋修订情况
高考政治选修1《当代国际政治与经济》必备知识清单(2024最新版)
地理学科:
【试卷分享】浙江省2026年1月选考卷【地理·含答案与解析】
2026届·浙江省11月·各地高三联考模考到底考了啥【地理篇】
【浙江地理选考】历年考试主观题区域背景统计·中国区域考察分布
【地理选考】2024年6月选考备考建议(含近6次选考的考点统计与分析)
历史学科:
2026届·浙江省8-11月·各地高三联考模考到底考了啥【历史篇】
【历史】选修3《文化交流与传播》:课本所有时间点排序表‖全网唯一(★)
【历史】选修2《经济与社会生活》:课本所有时间点排序表‖全网唯一(★)
【历史】选修1《国家制度与社会治理》:课本所有时间点排序表‖全网唯一(★)
【历史】中外历史纲要(下):课本所有时间点排序表‖全网唯一(★)
【历史】中外历史纲要(上):课本所有时间点排序表‖全网唯一(★)
统编高中历史教材“必修纲要”与“选择性必修”三册书知识点整合表(★)
高一同学可参考文章链接:
新教材历史学考考题分析与备考建议(历史第一次学考)