2026年创新杯数学竞赛4年级初赛真题详细解析(试题PDF版可网盘下载)

四季读书网 3 0
2026年创新杯数学竞赛4年级初赛真题详细解析(试题PDF版可网盘下载)
2026年湖南本土影响力最大的小学生拔尖创新人才活动——第三届“创新杯”数学思维挑战活动初赛已于4月26日晚线上举行
本次活动参赛总人数为10375人,其中四年级组有效参加人数为3156人,四年级入围分数线为64分,共709人入围复赛,入围率22%。
祝贺晋级复赛的同学,往届复赛试题及相关资料请见本公众号“创新杯”数学专题。
下面是本次初赛四年级真题及详细解析(下面链接可免费下载完整PDF版本试题),往届初赛真题及相关资料见
2024-2026年创新杯试题(初赛、复赛真题,全网最全)网盘免费下载地址:https://drive.weixin.qq.com/s?k=ALYAzgeQACYTWjEowU
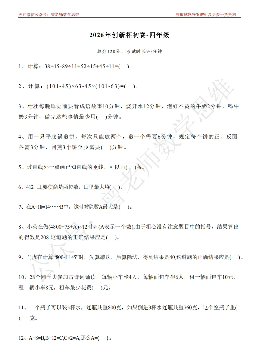
2026年创新杯数学竞赛4年级初赛真题详细解析(试题PDF版可网盘下载) 第1张
2026年创新杯数学竞赛4年级初赛真题详细解析(试题PDF版可网盘下载) 第2张
查看试题解析之前,请对本次试题难度进行投票。
参考答案及详细解析
2026年创新杯数学竞赛4年级初赛真题详细解析(试题PDF版可网盘下载) 第3张
2026年创新杯数学竞赛4年级初赛真题详细解析(试题PDF版可网盘下载) 第4张
2026年创新杯数学竞赛4年级初赛真题详细解析(试题PDF版可网盘下载) 第5张
2026年创新杯数学竞赛4年级初赛真题详细解析(试题PDF版可网盘下载) 第6张
2026年创新杯数学竞赛4年级初赛真题详细解析(试题PDF版可网盘下载) 第7张
是曾老师,一个在长沙的数学思维老师,如有收获,请转给身边的家长朋友。
=========================
如果您有学龄的孩子,欢迎加入我们的数学学习交流群(1-9年级均有年级群)。家长朋友们可以添加曾老师个人微信(zeng-THU)进行咨询哦!

抱歉,评论功能暂时关闭!