


中考小助手
(升学政策、MK资料、消息解读...)

初一-初三均可扫码进群
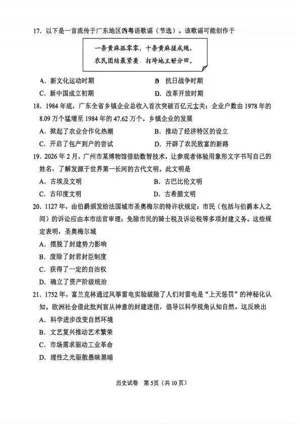
2026广州中考一模已顺利结束!目前各科一模真题卷&参考答案(非官方)已陆陆续续整理出来,供大家学习使用。
后续语文、英语、道法的一模卷都会分享,认准此篇文章!小U将陆续放入,自行回复关键词领取。
目前已收集到(更新中)↓↓

点击下方名片关注并回复关键词【一模】
获取2026广州一模真题卷完整版↓↓↓






点击下方名片关注并回复关键词【一模】
获取2026广州一模真题卷完整版↓↓↓
转发分享!





【广州中考全日制班/班课】招生中!
🌟 核心优势:✅ 量身定制:入学评估,一人一案,精准弥补薄弱环节✅ 小班沉浸:精品小班,专注度高,师生互动充分✅ 三轮进阶:基础巩固→专题突破→模拟冲刺,稳扎稳打✅ 双师督学:主讲老师授课+班主任全程督导,学习状态实时跟进✅ 心理激励:定期疏导,激发内驱力,保持积极心态
👇详情可查看下方海报,欢迎扫码咨询

如何获取更多资讯,快快进群↓↓


关注【广州环球优学教育】,有zui新的广州小升初、初升高讯息立刻推送↓↓↓
更多精彩内容请点击



【个人号】

【公众号】

【小红书】




文章来源:
四季读书网
版权声明:本文内容由互联网用户自发贡献,该文观点仅代表作者本人。本站仅提供信息存储空间服务,不拥有所有权,不承担相关法律责任。如发现本站有涉嫌抄袭侵权/违法违规的内容, 请发送邮件至23467321@qq.com举报,一经查实,本站将立刻删除;如已特别标注为本站原创文章的,转载时请以链接形式注明文章出处,谢谢!