深圳中考自主招生流程一览!附自招简历小技巧→
四季读书网
6
深圳中考自主招生流程一览!附自招简历小技巧→

今年(2026年)深圳中考自主招生
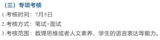
在7月4日-5日进行考核
自主招生的流程是怎样的?
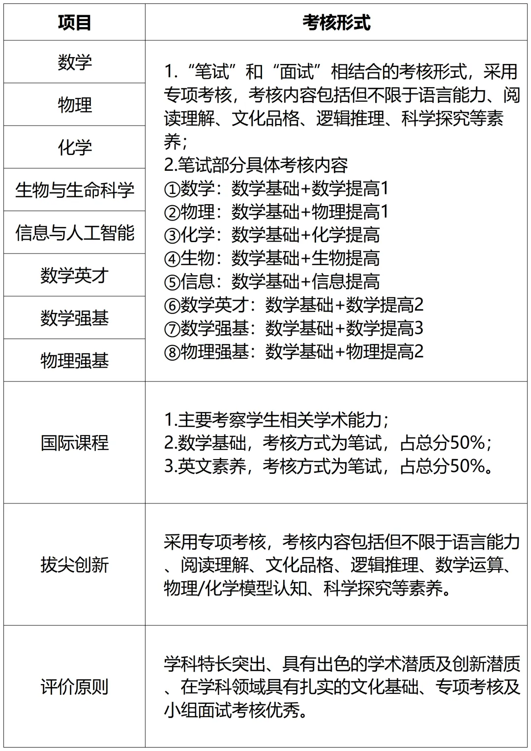
一类自主招生会考些什么?
一般自主招生报名在6月份,一类自主招生在网上报名,二类自主招生在学校现场报名
今年自主招生已确定的时间是:中考文化课考试时间、自主招生考核时间、中考成绩公布时间
很多考生家长都对
自主招生考核方式有疑惑
这里为大家整理了部分高中2025年的
一类自主招生考核方式
今年的自招考核方式还需要等待学校的统一通知
先一起来看看2025的吧
可以作为参考
自主招生属于一个额外的升学机会,建议每个学生都要报名。报名了,可能不会被自招录取,但是不报名,肯定不会被自招录取。一类自主招生报名系统(参考2024年),主要包含了考生个人信息、家庭成员信息、报考学校、个人简介、特长及获奖情况、参与社会工作情况和个人简介等模块。👆网填自主招生简历中的后半部分👆
学校入围筛选是自招“战役”的第一步,而筛选的基础就是自招简历。自主招生报名简历不仅要介绍自身情况,还要突出自身特色,可以从以下几个方面入手。获奖情况不仅包括文理科竞赛、信息学奥赛、科创类竞赛、小语种等级、特长等级,还包括科技创新发明、机器人等方面特长、出版作品等。如综合荣誉证书、学业获奖证书、教育部门组织的竞赛成绩证书、论文、发明创造获奖证书等,能证明自身创新能力、学科特长和综合素质的证明材料都可以上传。1、获奖经历,在什么时间段,参与什么活动/比赛中,适当描述比赛的规格,获得什么级别什么类型奖项。2、注意获奖时间、奖项名称等信息要和获奖证书上信息一致。成绩也是报名的重要资料,主要包括初三年级期中、期末考试成绩,大型模拟考试成绩(由初中学校教务处开具)。1、如果你成绩优异,可以写成绩区排名,年级排名,配上年级总人数。2、如果你成绩不是那么亮眼,可以写班级排名、单科成绩优势等。另外,可以适当突出自身特点,如成绩名列前茅、具备某学科特长或潜质、稳步提升等。社会工作包括在学校、校外等部门从事的工作以及本人在活动中的职务或职责,要注明时间以及所获得的表彰,如三好学生、优秀学生干部等。对于自己课外拓展及获奖部分,则要重点描述,因为课外活动是证明自己综合实力的事件,是能留给评审教师独特印象的经历,也是自己有别于其他同学的独特经历。注意:但凡来参加自主招生,学习成绩自然不弱,故而要突出自己学习之外的特长,展示综合能力。1、参与的社会工作、志愿服务。如果参与活动较多、类型丰富,可以列举一些不同类型和形式的活动,突出全面发展。如果参与的活动不多,可以写参与活动的整个阶段,突出持之以恒;如果参加过的活动没有什么亮点,则可以谈谈自己的收获和感悟。2、校内外担任的职务。描述所担任的职务,具体做了哪些事,这些事体现了具备的哪些能力,对集体和个人有哪些积极影响,整个过程中有什么收获及成长。可以尽量展示全面的自我,除了自己在学习方面所取得的成绩,还要通过相关事例佐证自己的性格特点、爱好特长。一旦这部分内容精彩,可以给老师留下深刻印象。可以是文体方面,如钢琴、舞蹈、播音主持、各种体育运动等;也可以是陶冶情操方面的特长,如书法、绘画、插花、棋艺等。一般需要阐述自己的学习生活经历、自己的特点(性格、品质、爱好)、申请该学校的理由及以后高中学业的规划等。在写高中阶段目标规划时,既不可空洞,又得让人感受到自己的渴望,规划和目标要有可行性。“金无足赤,人无完人。”适当的真诚的把自己的缺点表露一下,既体现了自己的博大胸襟,又可以大大提升自荐信的可信度。个人简介部分不要千篇一律上网找,最好还是让孩子自己来写,如实地介绍自己的兴趣、品质和性格等。自我介绍一方面可以体现孩子的文笔,他对自己的了解,另一方面可以知道孩子的性格。如果孩子英文比较好,或写字比较好的,可以补充一份英文的或者用手写的自我介绍也是可以的。考生如有证明材料可提前准备,证明材料只能是jpg或者png格式的图片,单张图片的大小不能超过1MB,报名系统最多能上传10张图片。上传材料可以为:自荐信、模考成绩单、获奖证书、特长等级证明、初中老师/校长推荐信(加盖公章)、个人成果及作品等。考生须对报名材料的真实性负责,推荐材料须具体、详实,且须按照报名系统要求上传。各模块表述内容要有逻辑性和条理性,字数不宜过长,单项内容在800字以内。写完后要检查一遍,注意错别字、成语误用等语病错误。
版权声明:本文内容由互联网用户自发贡献,该文观点仅代表作者本人。本站仅提供信息存储空间服务,不拥有所有权,不承担相关法律责任。如发现本站有涉嫌抄袭侵权/违法违规的内容, 请发送邮件至23467321@qq.com举报,一经查实,本站将立刻删除;如已特别标注为本站原创文章的,转载时请以链接形式注明文章出处,谢谢!