
在线做题.视频讲解·试卷分析

数学卷考霸评分 8.5/10
数学卷
本卷评分8.5分,符合2026年中考数学模拟A卷要求,核心知识点覆盖全面,认知层次分布合理,有良好区分度。考察要点含二次函数、圆、反比例、解直角三角形等,难点在圆与抛物线综合、正方形拓展应用的多步骤推理题。


<点击图片查看全卷>
数学卷答案

<点击图片查看完整答案>
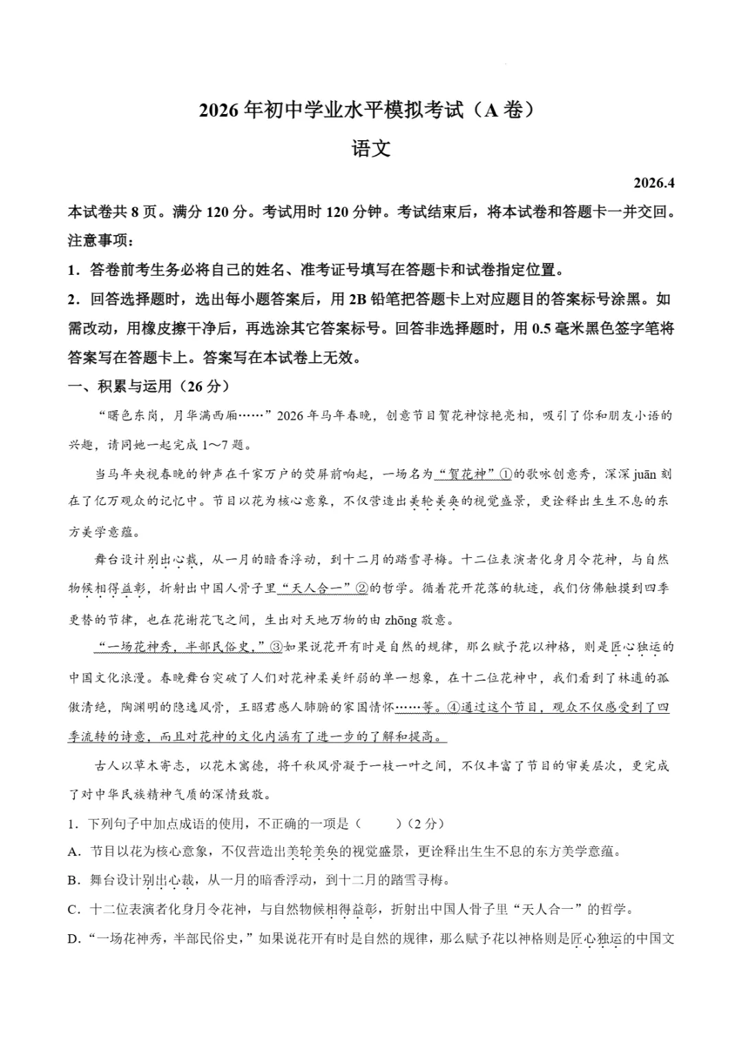
语文卷考霸评分 8.7/10
语文卷
本卷紧扣2026年中考A卷要求,以马年春晚‘贺花神’为积累运用主情境,考察识字写字、古诗文理解、现代文阅读、写作等核心能力,失分风险高的题目集中在病句修改、诗句补写中易混淆的字、现代文深层含义理解及作文的个性化素材选取上。


<点击图片查看全卷>
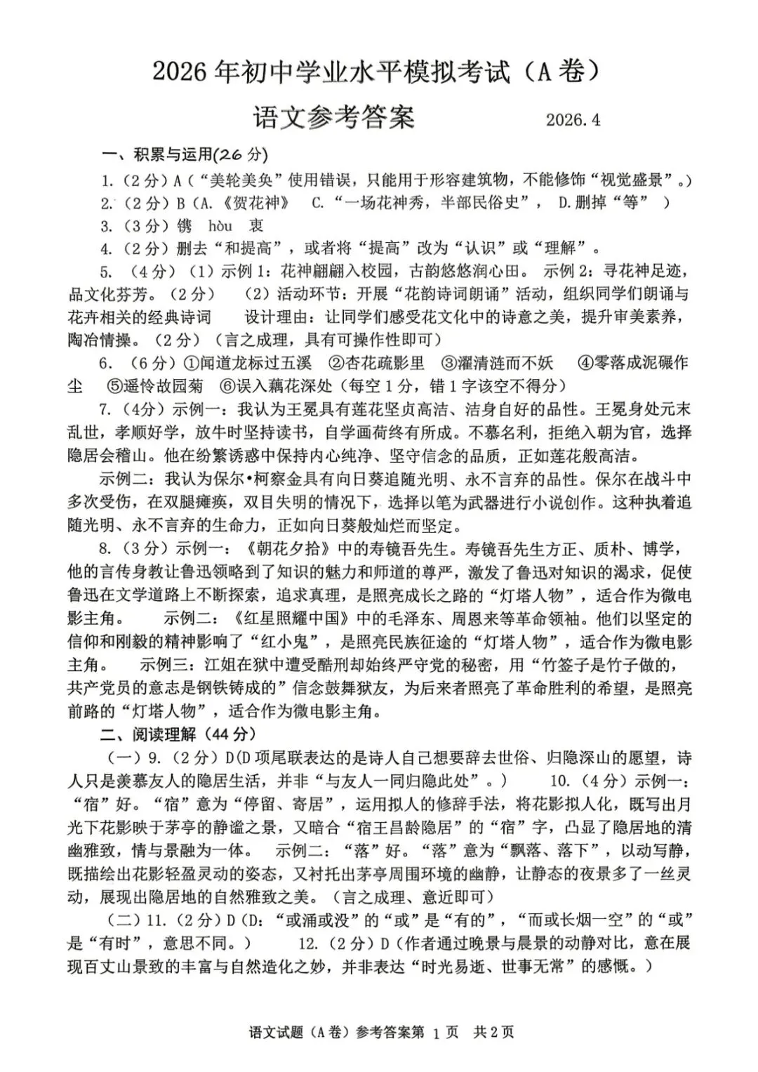
语文卷答案

<点击图片查看完整答案>
英语卷考霸评分 8.7/10
英语卷
本卷考察九级核心技能与话题,包括听力理解信息获取与判断、阅读主旨概括推理判断、语言运用基础语法与文化背景、书面表达真实经历与思辨,得分点集中在原文复现、直接信息提取题,难点在推理推断、多句连缀的书面表达衔接上,整体难度适配中考水平,区分度佳。


<点击图片查看全卷>
英语卷答案

<点击图片查看完整答案>
物理卷考霸评分 8.5/10
物理卷
该2026年4月物理中考模拟A卷(8.5分)覆盖核心模块,基础题易得分(如选择1-10),综合题(如15、26)需多步骤推理,考察高阶思维,符合中考要求


<点击图片查看全卷>
物理卷答案

<点击图片查看完整答案>
化学卷考霸评分 8.4/10
化学卷
本卷以2026年山东学业水平模拟为背景,覆盖初中化学核心知识,实验探究、化学计算等题型考察学生分析推理能力,得分点集中在基础选择题与填空题,难点在于工业流程题和综合实验探究,需多维度关联知识点。


<点击图片查看全卷>
化学卷答案

<点击图片查看完整答案>
历史卷考霸评分 8.5/10
历史卷
这份中考历史模拟卷核心知识点全覆盖,本地史结合有特色,高阶思维考察精准,易得分题多为直接记忆类,难点题侧重史论结合与逻辑分析,难度适配性强,能有效检验学生的备考水平。


<点击图片查看全卷>
历史卷答案

<点击图片查看完整答案>
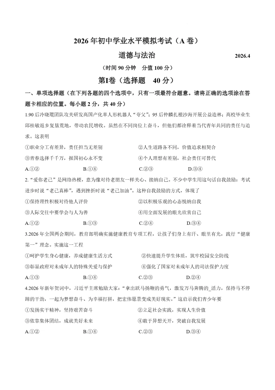
道法卷考霸评分 8.5/10
道法卷
该卷评分8.5分,符合中考模拟要求,覆盖个人成长、法治、文化、经济、全球治理等核心模块,紧扣时政与地方特色,高阶思维题目占比合理,区分度良好,难点在于跨模块综合分析与书面表达题。


<点击图片查看全卷>
道法卷答案

<点击图片查看完整答案>
小程序获取更多山东本土升学方案·资料
无广告·自助查阅·全平台自助刷题学习
刷名校好题好卷·打破升学信息差
争做山东最好·最全·最强的升学配套