期中考试闯关手册
—调整心态迎考试,合理复习助通关—
期中考试临近,如何避免盲目刷题、让复习事半功倍?教研院收集整理的这份“真题+考点”双轮驱动的备考方案,为孩子精准锁定复习方向,从容应对考试!
复习没方向?考点预测为你划清核心重点!教研院针对初一定制考点预测,帮你梳理核心考点,聚焦复习重点。
真题是最贴近考试的复习资料!教研院收集的期中真题卷严格贴合本地考情,覆盖初一到的核心科目,帮你熟悉题型节奏,查漏补缺更高效。
考试时间:4月27日-29日
考试内容:语数英昆太常张联考

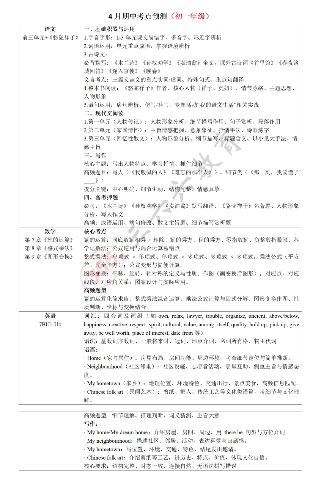
七年级下册考点预测







七下真题领取

语文
江苏省苏州市振华中学2024-2025学年七年级下学期期中语文试卷.docx
江苏省苏州市吴江区2024-2025学年七年级下学期期中考试语文试题.docx
数学
2024-2025学年江苏省苏州市昆山市、常熟市、太仓市、张家港市七年级(下)期中数学试卷.docx
2024-2025学年江苏省苏州市昆山市、常熟市、太仓市、张家港市七年级(下)期中数学试卷(解析版).docx
精品解析: 江苏省苏州中学伟长班2024-2025学年七年级下学期期中数学试卷 (原卷版).docx
精品解析: 江苏省苏州中学伟长班2024-2025学年七年级下学期期中数学试卷 (解析版).docx
精品解析:江苏省苏州工业园区星港、东沙湖、景城学校2024—2025学年下学期七年级数学期中试题(原卷版).docx
精品解析:江苏省苏州工业园区星港、东沙湖、景城学校2024—2025学年下学期七年级数学期中试题(解析版).docx
精品解析:江苏省苏州工业园区星海、星汇学校2024—2025学年下学期七年级数学期中试卷(原卷版).docx
精品解析:江苏省苏州工业园区星海、星汇学校2024—2025学年下学期七年级数学期中试卷(解析版).docx
精品解析:江苏省苏州市昆山市、常熟市、太仓市、张家港市2024-2025学年七年级下学期期中考试数学试卷(原卷版).docx
精品解析:江苏省苏州市昆山市、常熟市、太仓市、张家港市2024-2025学年七年级下学期期中考试数学试卷(解析版).docx
精品解析:江苏省苏州市立达中学2024-2025学年下学期七年级数学期中试卷(原卷版).docx
精品解析:江苏省苏州市立达中学2024-2025学年下学期七年级数学期中试卷(解析版).docx
精品解析:江苏省苏州市十六中学2024-2025学年七年级下学期期中数学试卷(原卷版).docx
精品解析:江苏省苏州市十六中学2024-2025学年七年级下学期期中数学试卷(解析版).docx
精品解析:江苏省苏州市苏州工业园区星湾学校2024-2025学年下学期七年级数学期中调研试卷(原卷版).docx
精品解析:江苏省苏州市苏州工业园区星湾学校2024-2025学年下学期七年级数学期中调研试卷(解析版).docx
精品解析:江苏省苏州中学园区校2024-2025学年下学期七年级数学期中试卷(原卷版).docx
精品解析:江苏省苏州中学园区校2024-2025学年下学期七年级数学期中试卷(解析版).docx
英语
江苏省苏州工业园区联盟校2024-2025学年七年级下学期期中考试英语试卷.docx
江苏省苏州市工业园区星汇学校2024-2025学年下学期七年级英语期中练习卷.docx
江苏省苏州新区、吴中区、相城区、吴江区2024-2025学年七年级下学期4月期中考试英语试题.docx
昆山、太仓、常熟、张家港市2024-2025学年第二学期初一英语期中阳光测评卷(含答案).doc
江苏省苏州市昆山市2024-2025学年下学期七年级期中英语试题.docx
期中考试不是“题海战”,而是“精准战”。用真题摸清考情,用考点锁定重点,让孩子在关键考试中稳扎稳打,交出满意答卷!