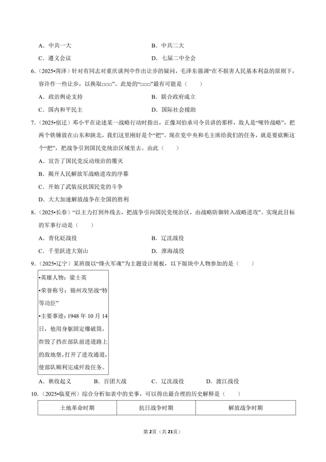
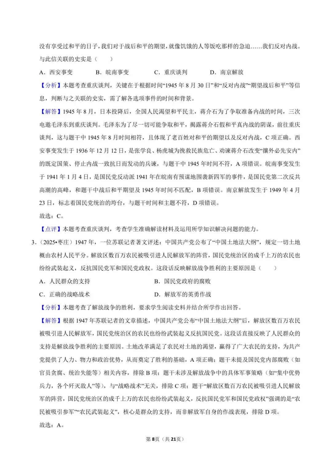
📣今日分享:2026中考历史专题:人民解放战争整理完毕!
这是八上历史必考、中考高频专题,选择、简答、材料题年年都考,基础分一定要拿满!
✅ 重庆谈判:目的、结果、意义
✅ 战略防御→战略进攻:挺进大别山
✅ 三大战役:辽沈、淮海、平津(时间+区域+结果)
✅ 渡江战役与南京解放
✅ 解放区土地改革:《中国土地法大纲》
✅ 解放战争胜利原因(大题必背)
配套26道中考真题+详细解析,覆盖所有考点,做完这一套,解放战争彻底吃透!
以下为部分截图,具体查看完整PDF文件
完整知识笔记(打印版)→下拉至文章末尾







资料内容过多,仅展示部分内容


资料领取方式:
①点亮右下角的“👍”和“❤️”,感谢支持!
②关注公众号,回复“985”获取完整版。
原创整理,无水印可打印,持续更新~需要其他资料欢迎评论区留言,下期继续分享。
#中考历史 #2026中考 #人民解放战争 #八上历史 #历史真题 #中考历史复习 #初中历史 #历史提分 #中考必背 #初中历史资料
文章来源:
四季读书网
版权声明:本文内容由互联网用户自发贡献,该文观点仅代表作者本人。本站仅提供信息存储空间服务,不拥有所有权,不承担相关法律责任。如发现本站有涉嫌抄袭侵权/违法违规的内容, 请发送邮件至23467321@qq.com举报,一经查实,本站将立刻删除;如已特别标注为本站原创文章的,转载时请以链接形式注明文章出处,谢谢!