
2026中考家长交流群
一模、特长生试卷
扫码添加老师领取
↓↓↓

本周,南京秦淮区初三中考一模考试结束,各科难度点评及重难点解析已为大家整理,大家可以查看,并为中考备考打好提前量⬇️
重运用,强表达,促思考

梯度清晰,稳中有新

融金陵热点,明中考导向

把握原理才能把握关键


另外,下周鼓楼、联合体等一模就要陆续开考,大家一定要提前备考!
考试时间为4月28日和4月29日⬇️

其中:初一统考,初二四校联考,初三一模考试
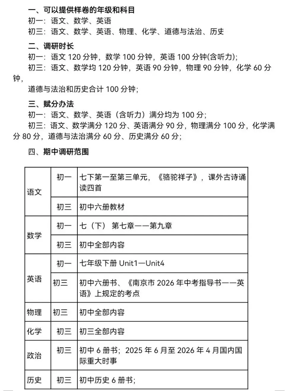
考试范围如下:

联合体考试时间为4月27日-29日⬇️

初一年级:鼓楼、玄武、建邺全区统考,联合体统考,秦淮六校统考(往年考试安排参考)
初二年级:鼓楼四校联考、玄武四校联考、秦淮六校联考、联合体统考、金中河西自主命题、新城集团联考
其他区考试时间:玄武——4月28日-29日、建邺——5月7日开考。
一模、特长生试卷
扫码添加老师领取
↓↓↓

喜欢今天的文章
别忘了在文末右下角点个“在看”
并转发给更多人看
我们下期再见~