





2026年中招第一次模拟考试语文参考答案
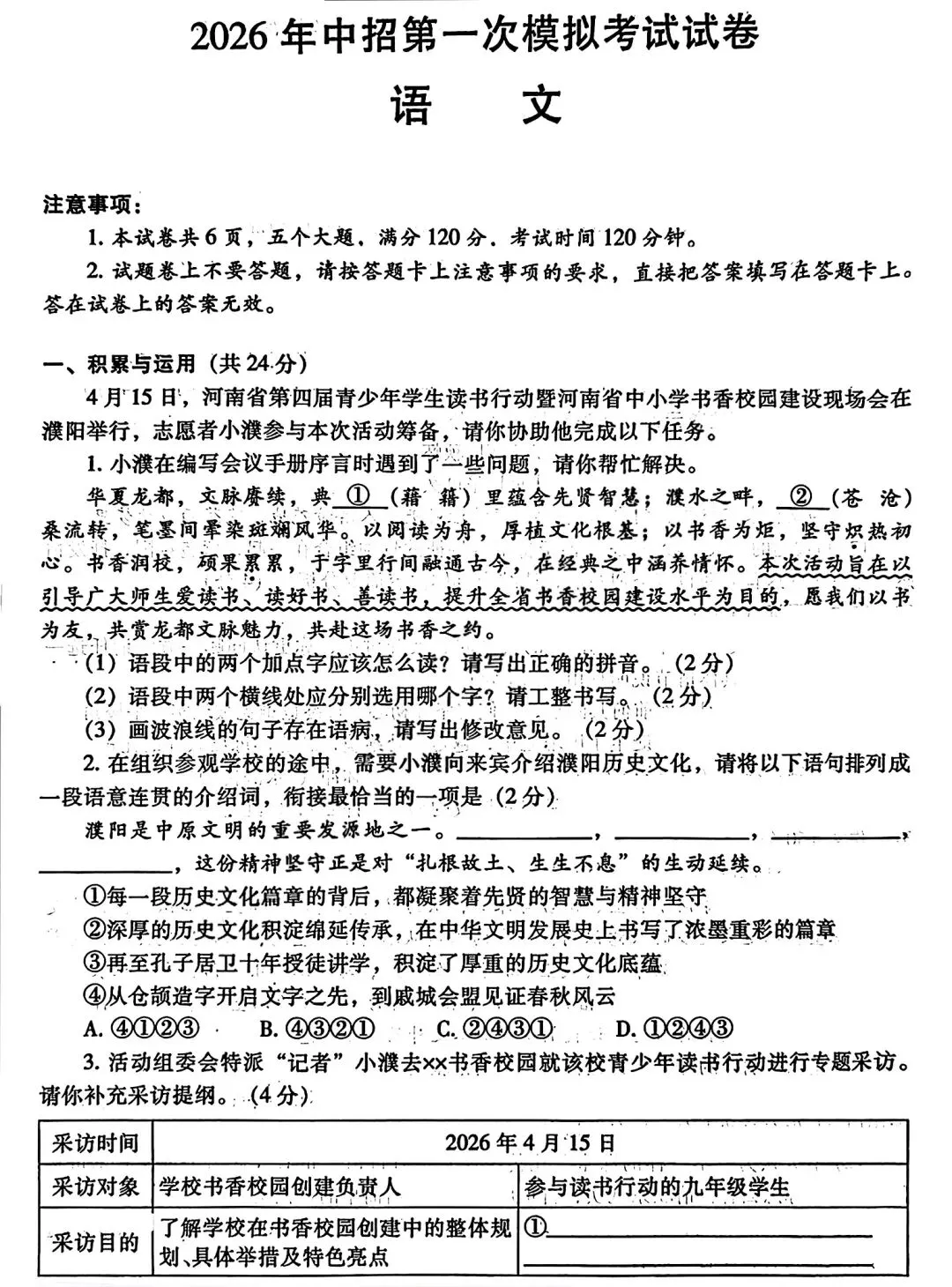
一、积累与运用(共24分)
1.(1)chìléi(每空1分,共2分)
(2)籍沧(每空1分,共2分)
(3)示例1:删去“旨在”;
示例2:删去“以”和“为目的”(2分)
2. B(2分)
3.①了解学生在读书行动中的收获和对后续活动的建议。(2分)
②贵校在推进书香校园建设的具体实践中,是如何立足校园实际与学生特点,开展常态化、特色化阅读活动的?(围绕举措或亮点提问即可,2分)
4.示例1:选A图该图展现了老师在课堂上带领学生开展师生共读的情景,画面中老师讲解、学生认真聆听的细节,对应文字材料中“常态化开展师生共读等线下活动,以阅读浸润心灵、以书香涵养品格”的内容,有助于介绍濮阳市“书香校园”的建设成果。
示例2:选B图该图展现了学生在学校电子阅读角使用电子阅读设备、数字图书馆等数智阅读平台开展阅读的情景,直观呈现了文字材料中“建设校园智慧阅读空间、数字图书馆等数智阅读平台,实现线上线下资源融合,推动阅读服务提质增效”的内容,有助于介绍濮阳市“书香校园”的建设成果。
(结合画面内容,2分;简要说明理由,2分。共4分)
5.①出淤泥而不染②濯清涟而不妖③会当凌绝顶④ 一览众山小⑤长风破浪会有时
⑥直挂云帆济沧海⑦山重水复疑无路⑧柳暗花明又一村
(每空1分,有错该空不得分,共8分)
二、现代文阅读(共27分)
(一)共16分
6.(4分)②那天上午,孙桂英用迟子建的书温暖了绝望的梅梅。
③那一年,婆婆中风,孙桂英靠读书消解生活压力。(每空2分,共4分)
7.示例1选梅梅。文中将梅梅刚到书屋时绝望疲惫、濒临崩溃的状态,与两个月后重拾希望、眼神明亮的状态形成对比。(1分)既突出了她在文学慰藉下的精神转变,使人物形象更鲜明(1分);又有力表现了书香可以治愈心灵、照亮人心的主题。(2分)
示例 2选孙桂英。文中将孙桂英从前自卑内向、不敢与人交流,与发表文章后自信坚定、从容大方的状态形成对比。( 1分)突出了阅读与写作对她的滋养,人物成长轨迹更清晰( 1分);深化了平凡人也能在文字中发光、活成一盏灯的主题。(2分)(内容 1分,人物形象 1分,主题2分,共 4分)
8.①情节上:是串联孙桂英核心经历的关键线索,因《北极村童话》她选择迟子建书屋,因迟子建的书她开导梅梅并领悟“书香是灯”,情节发展自然连贯;②人物上:迟子建的作品承载着她的东北童年记忆,也让她的行为选择更合情合理,衬托孙桂英的人物形象,体现了她对文学的热爱;③主旨上:迟子建的作品是“书香力量”的重要载体,深化了“书香能照亮人心”这一主旨。④表达效果上:营造书香氛围,增添文学气息,使文章更具书卷气。(答出任意2点即可,共4分)
9.①指清溪村夜晚亮起了一盏一盏的灯,营造了温馨的氛围;②指书籍与书香,是能照亮人心、给予精神力量的“精神之灯”,文中梅梅因书走出绝望,正是这盏灯的力量体现;③指孙桂英本身,她既是守护书香的“守灯人”,也是在读书与成长中慢慢“活成明灯”的平凡人,她照亮了他人,也实现了自我的成长与蜕变。(前两点各1分,第三点2分,共4分)
(二)共11分
10.①物候纪时(或物候纪年)
②受地域气候影响/缺乏普适准确性
③满天星斗更具有普适性/日月轮回(斗转星移)更能准确纪时/星空运行规律
④参宿三星(每点1分,共4分)
11.运用举例子的说明方法,通过列举古埃及以天狼星为岁首星的事例,具体说明了星象纪时是古代先民普遍使用的、更科学的纪时方式,引出哪一颗是我国华夏先民的岁首星,丰富文章内容,拓宽读者视野,使说明更全面、更有说服力。(说明方法1分,分析1分,表达效果1分,共3分)
12.地理常识:①参宿三星每年12月至次年2月现身北半球南天夜空,除夕时段恰好能观测到,星象出现时间与春节节点契合;②我国地处北半球,传统房屋多坐北朝南,南方星空视野无遮挡,且参宿三星升至正南方的时间均在上半夜,便于观测。
文化意蕴:①古人将参宿三星与福、禄、寿相联结,赋予其吉祥寓意;②历经千年传承,凝聚着人们对新年的美好期许,彰显出中华传统文化的强大生命力与延续性。(每点 1分,共 4分)
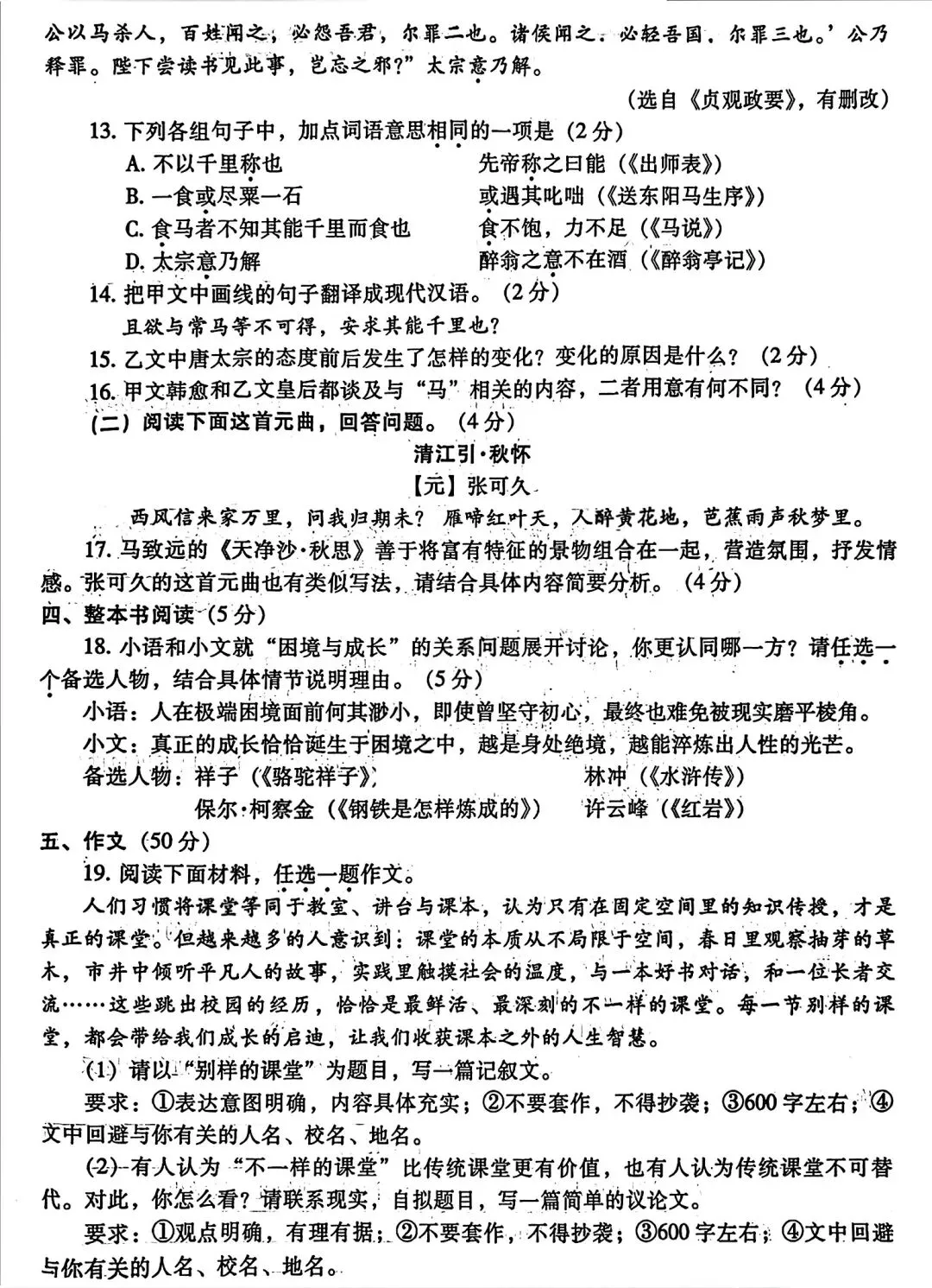
三、古诗文阅读(共14分)
13. B(2分)
14.想要和普通的马等同尚且办不到,又怎么能要求它日行千里呢?(2分)
15.唐太宗从盛怒(要杀养马宫人)转变为宽恕(释放宫人)。(1分)
原因:皇后借晏子谏齐景公的故事婉言劝谏,使太宗醒悟后放弃杀人之念。(1分)
16.甲文中,韩愈借千里马不遇伯乐,讽刺统治者不识人才、摧残人才,表达怀才不遇的愤懑。(2分)乙文中皇后借齐景公因马杀人而招致官民怨恨,诸侯轻视的历史教训,劝谏唐太宗勿因私怒滥杀,强调以仁政治国、维护君主形象。(2分)
17.将大雁、红叶、黄花、芭蕉等秋日景物组合在一起,(1分)营造了凄清愁苦的氛围,(1分)把游子的思乡之情、归期未定的惆怅表现得淋漓尽致。(2分)
四、名著阅读(5分)
18.示例一:我认同小语的观点。祥子原本勤劳朴实、老实坚韧,一心想靠自己的努力买一辆属于自己的车,过上安稳的生活。但他经历了车被抢、钱被骗、虎妞逼婚、小福子自尽等一连串沉重打击,在黑暗现实的反复碾压下,逐渐失去希望,最终变得麻木、自私、懒惰,沦为行尸走肉。这充分说明,极端困境可以彻底磨掉人的初心,让人走向沉沦。
示例二:我认同小语的观点。林冲本是八十万禁军教头,安分守己、逆来顺受,对官场与生活都抱有期待,即便被陷害刺配沧州,仍想忍辱负重、刑满归家。可高俅一伙赶尽杀绝,火烧草料场欲置他于死地,让他走投无路。在接连不断的迫害下,最终林冲的善良与隐忍被现实碾压,落草为寇,走上反抗之路。
示例三:我认同小文的观点。保尔经历了战场上的搏杀、感情上的波折、工地上的磨难,后来全身瘫痪、双目失明,陷入常人难以承受的绝境。但他没有放弃,而是以笔为武器继续战斗,在困境中不断磨砺意志,始终坚守信仰,成长为一名拥有钢铁般意志的无产阶级战士。绝境没有打垮他,反而淬炼出他耀眼的精神光芒。
示例四:我认同小文的观点。许云峰被捕后身陷渣滓洞、白公馆,面对敌人的严刑拷打、威逼利诱,始终坚贞不屈。在暗无天日的牢狱绝境中,他依然组织战友学习、秘密挖通越狱通道,用坚定的信念鼓舞身边的人。极端困境非但没有让他屈服,反而让他的革命意志更加坚定,展现出崇高的气节与伟大的人格力量,在磨难中彰显出崇高的气节。
(观点明确1分,结合具体情节2分,紧扣讨论话题分析2分,共5分)
五、作文(50分)略