这两周罗湖区大部分学校都进行了三四单元测试,今天给大家分享罗湖区1~6年级部分单元试卷!其他科和后面的试卷持续更新中,需要高清PDF电子版可以文末领取,其他区的同学也可以练习哦~


六年级
数学:三四单元
![]() | ![]() |

五年级
数学:三四单元
![]() | ![]() |

四年级
数学:二三单元
![]() | ![]() |

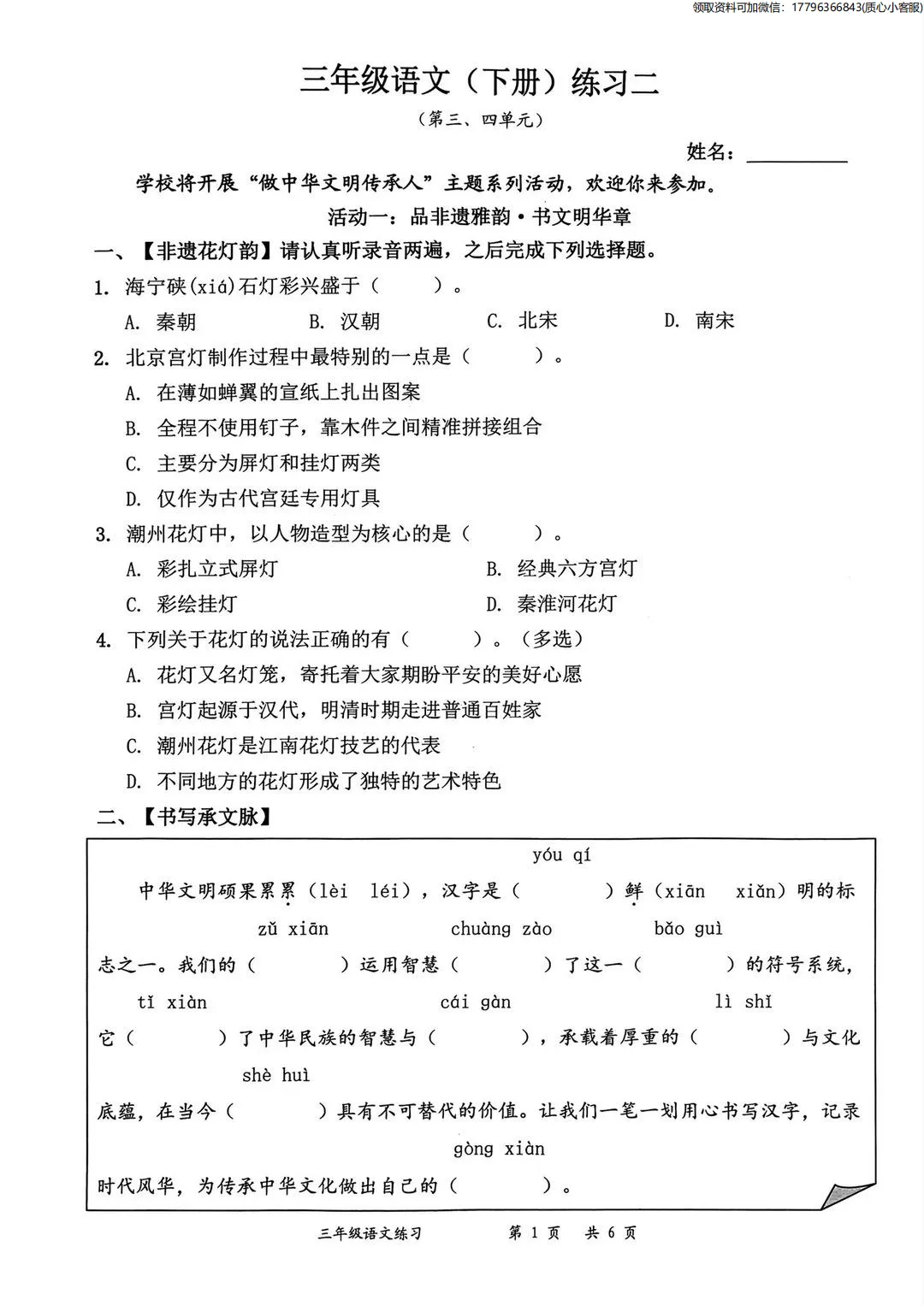
三年级
语文:三四单元
![]() | ![]() |

二年级
语文:三四单元
数学:三四单元
![]() | ![]() |

一年级
数学:三单元
![]() | ![]() |
所有试卷版权归学校所有,本平台仅做学习交流之用,非商业用途。如有侵权,请联系作者删除。
PDF真题领取方式一


PDF真题领取方式二


文章来源:
四季读书网
版权声明:本文内容由互联网用户自发贡献,该文观点仅代表作者本人。本站仅提供信息存储空间服务,不拥有所有权,不承担相关法律责任。如发现本站有涉嫌抄袭侵权/违法违规的内容, 请发送邮件至23467321@qq.com举报,一经查实,本站将立刻删除;如已特别标注为本站原创文章的,转载时请以链接形式注明文章出处,谢谢!











