内容简要
中考已进入关键的二轮复习阶段,相较于一轮全面梳理基础知识,二轮复习更注重专题整合、考点聚焦、重难点突破。帮孩子高效梳理核心知识,理清思路、夯实基础。同时也为一线教师提供系统的备课参考,减轻备课压力,让复习更有方向、更有效率。
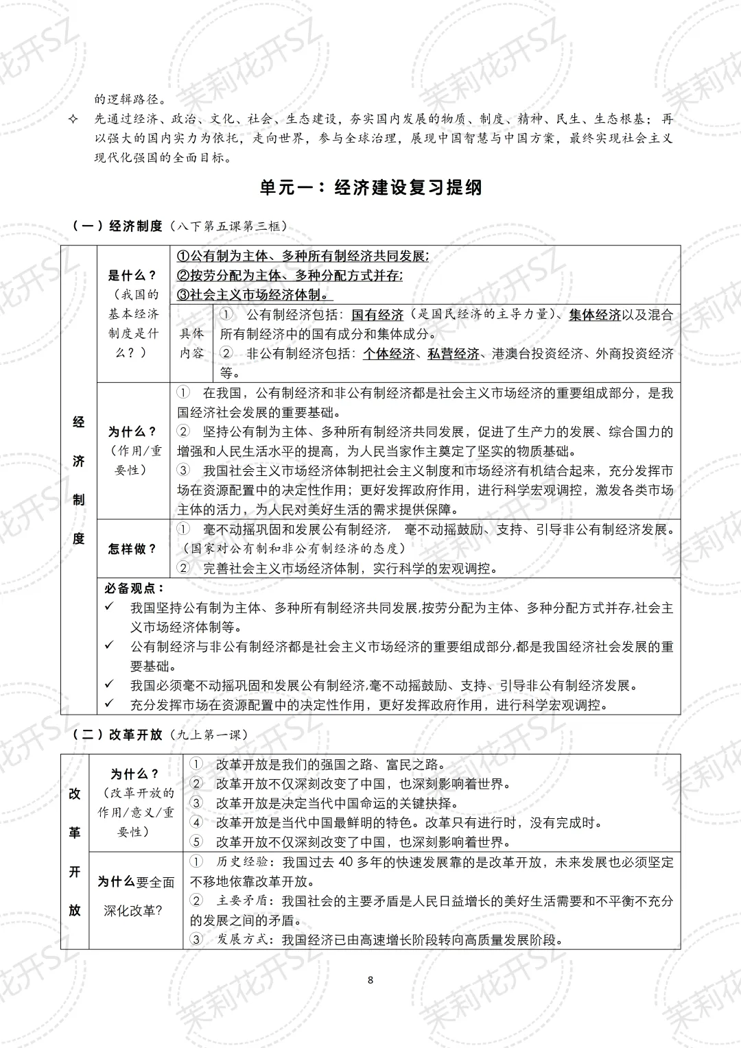
一份好资料,既能助力学生稳步提分,也能方便老师轻松教学,是中考道法二轮复习不可错过的实用干货。
资料展示









因篇幅原因,内容有所删减
公众号的每一个课件都为小编自己制作的,版权属于小编所有。每一个课件小编都付出了精力与时间,课件精美,制作用心,实属不易。如果您喜欢就联系小编,获取到课件后,您只享有课件的使用权,可以用于日常教学和公开课,但不可用于比赛或录像课比赛。未经作者本人同意和授权,擅自将课件用于比赛或录像课比赛的属于侵权行为,我们将依法追责。 同时,请勿将课件上传到其它付费网站,不得用此课件进行第二次贩卖,未经同意不得直接使用该课件充实个人网站或公众号。感谢您对小编的肯定与支持!
获取方式
往期回顾
单元四:责任担当@道德与法治 中考二轮复习生命安全与健康教育
单元三:交往的品德@道德与法治 中考二轮复习生命安全与健康教育
单元二:生命教育@道德与法治 中考二轮复习生命安全与健康教育
单元一:自我成长@道德与法治 中考二轮复习生命安全与健康教育
单元三:文化建设@道德与法治中考二轮复中华优秀传统文化教育习