重磅!2026中考自主招生比例部分升至20%,自主招生学生集中编班!

四季读书网 7 0
重磅!2026中考自主招生比例部分升至20%,自主招生学生集中编班!
重磅!2026中考自主招生比例部分升至20%,自主招生学生集中编班! 第1张

点击蓝字 关注“广州蓝天教育”

重磅!2026中考自主招生比例部分升至20%,自主招生学生集中编班! 第2张
重磅!2026中考自主招生比例部分升至20%,自主招生学生集中编班! 第3张
重磅!2026中考自主招生比例部分升至20%,自主招生学生集中编班! 第4张

昨天广州教育局公布了关于做好

2026年广州市普通高中学校自主招生工作的通知!

重磅!2026中考自主招生比例部分升至20%,自主招生学生集中编班! 第5张

主要有两个重点变化

!!!

变化一 ●

省级试点校适当提高与特色相关的自主招生比例至20%

对于变化一

很多机构以偏概全解读为

自主招生比例提高至20%

实际上25年的38所自招学校中

广州的省级试点校是13所

也就意味着只有这13所学校是提升至20%

而并非全部

以下是比例可以提高至20%的学校名单

重磅!2026中考自主招生比例部分升至20%,自主招生学生集中编班! 第6张
重磅!2026中考自主招生比例部分升至20%,自主招生学生集中编班! 第7张
重磅!2026中考自主招生比例部分升至20%,自主招生学生集中编班! 第8张
重磅!2026中考自主招生比例部分升至20%,自主招生学生集中编班! 第9张
重磅!2026中考自主招生比例部分升至20%,自主招生学生集中编班! 第10张

滑动查看更多图片

重磅!2026中考自主招生比例部分升至20%,自主招生学生集中编班! 第11张

变化二 ●

自主招生学生原则上集中编班

对于变化二,一方面小一和初一实行阳光分班

另一方面,自招学生集中编班

也就意味着自招就变成名正言顺的ZDB了

懂的都懂了

通知原文 ●

      2026年4月,广州市教育局印发《广州市教育局关于做好2026年广州市普通高中学校自主招生工作的通知》(以下简称《自主招生通知》)。今年中考自主招生政策有哪些新变化?如何报考?速览!你想知道的这里都有——
出台背景
  我市自2019年启动普通高中自主招生试点以来,持续探索多元招生录取方式,推动全市普通高中多样化有特色发展。2025年共有38所普通高中(56个校区)开展自主招生,共2413个计划,招生计划完成率保持高位。
  2026年是我市本轮中考改革周期的收官之年。我市将继续稳步推进普通高中自主招生工作,促进普通高中多样化、特色化发展,夯实拔尖创新人才培养基础,更好满足学生全面而有个性的发展需求。在前期工作基础上,结合广东省教育厅关于普通高中多样化特色发展的最新部署和我市实际,市教育局制定了《自主招生通知》。
主要内容
  《自主招生通知》包括工作目的、工作原则、自主招生学校、招生计划及范围、报名条件、自主招生程序和办法、有关要求等方面,并明确了时间表。
报考条件
  考生须符合广州市中考报名条件,且在学科特长、创新潜质等方面有突出表现。具体要求由各招生学校根据自身特色项目制定并公布,考生可根据自身优势选择匹配的学校。
有关问题解读
(一)2026年自主招生政策有什么变化?
  与上一年相比,2026年我市自主招生政策总体比较稳定,今年自主招生政策最核心的变化主要体现在两个方面:
     一是持续推动普通高中学校多样化特色发展。指导和督促广东省普通高中多样化特色发展改革试点培育对象(以下简称省级试点校),按照特色培育创建工作方案认真开展改革试点工作,围绕特色课程体系、育人方式变革、教师队伍建设、教育评价改革等方面加大改革和建设力度,努力提升相关学校特色内涵和工作质量。对于省级试点校,适当提高与特色相关的自主招生比例,自主招生(含体育、艺术特长)比例原则上不超过计划数的20%。从而更好满足具有学科特长、创新潜质学生的升学选择。
     二是进一步规范自主招生学生编班管理。按照今年政策明确要求,普通高中须在招生简章中(各普通高中学校最晚在五月上旬通过官方网站或者官方微信号公布本校的招生简章)明确分班原则,除体育、艺术特长生外,自主招生学生原则上集中编班。进一步增强学校特色培养的针对性,提升自主招生与后续培养的衔接度,推动“一校一品”特色多样化发展。
(二)对准备参加2026年自主招生的初中毕业生有哪些建议?
  《自主招生通知》政策总体稳定,对2026届毕业生提出以下建议:
        一是关注学校特色定位。建议考生和家长关注学校的特色课程基础、师资力量和培养机制,重点从学校特色方向与自身发展需求的角度进行匹配和选择。
        二是认真查阅招生简章及招生相关要求。建议考生和家长重点关注心仪学校的自招项目设置、培养目标、综合能力考核方式、录取要求、具体安排,清晰后续培养路径,做好相关准备。
        三是结合个人兴趣和发展相匹配。“兴趣是最好的老师”,建议考生和家长根据自身学科兴趣、创新潜质及未来学业发展方向,客观科学评估、合理选择与自身优势相匹配的学校和项目。
(三)2026年自主招生在信息公示方面有哪些要求?
  根据《自主招生通知》要求,自主招生学校须将考核名单、综合能力考核结果等相关信息,在学校官方网站或官方公众号进行公示,并按规定做好学生信息隐私保护,确保公示内容可查询、可追溯、可监督,保障自主招生全过程公平公正,切实防范各类违规乱象滋生。
市教研院建议
  同学们要及时关注2026年广州市中考自主招生的具体政策和目标学校招生简章,结合政策要求、学科能力和综合素质进行系统规划。要定期查阅广州市教育局官网及目标学校的公众号,明确报名条件、考核科目及认可的竞赛奖项范围,根据自己的爱好、特长,结合模拟考试成绩及特长匹配度选择2—3所目标学校。结合自身具体情况,科学合理安排中考复习和自主招生综合测试的备考。自主招生作为选拔有学科特长或创新潜质学生的方式之一,后续高中学习还将面临选课走班的选择,考生要根据自己的实际情况进行选择。
市招考办提醒
  关于报名。考生须在自主招生报名时间内凭考生号和密码登录中考服务平台(https://zhongkao.gzzk.cn),核对个人基本资料后进行报名,报名时考生最多可填报2所普通高中学校(含校区)。特别提醒考生注意三点:
      一是请考生在自主招生报名开始前在“广东省学生综合素质评价信息管理平台”下载《广州市初中学生综合素质评价档案》,提前做好准备;
      二是如招生学校设有多个特色项目,考生须在报名时填报所选的具体特色项目名称;
      三是考生须在报名时间截止前登录中考服务平台,完成自主招生报名信息确认操作,逾期未确认的自主招生报名信息无效。
  关于报考范围。自主招生时老三区(越秀、海珠、荔湾三区)视为三个独立的招生区域面向本区招生,荔湾、越秀、海珠的考生不能报考其他两区的区属普通高中自主招生计划。
  关于综合能力考核。通过资格审核进入考核名单的考生,填报中考志愿时可在第一批次填报1个普通高中自主招生计划志愿,并按时参加综合能力考核,学校综合能力考核统一安排在中考结束后进行。
  关于投档录取。普通高中自主招生投档录取时,考生成绩须符合招生学校在《中考报考指南》公布的自主招生录取最低控制线和录取参考科目成绩等级要求,按学校招生计划、考生志愿和自主招生成绩(保留小数位)从高分到低分投档录取。
校长说
  广州市执信中学许文学校长(正高级教师):
  2026年是“十五五”规划开局之年,也是广东省普通高中多样化特色发展的关键之年。作为入选省级培育对象的学校之一,我们既要抓住机遇,更要练好内功。
  对于培育对象学校而言,核心在于“提质”。我们不能仅满足于招生比例的放宽,更要依托此次入选契机,构建更加完善的特色课程体系,强化特色师资配置,并落实“自主招生学生集中编班”的要求,确保特色培养的针对性和连贯性,真正实现“一校一品”。
  对于考生们而言,重点在于“匹配”。自主招生不再是单纯的“降分录取”,而是“特长发展”。大家在报考时,应认真审视自身的学科特长和创新潜质,仔细研读各校的招生简章,选择与自己兴趣、能力最契合的特色项目,而非盲目追逐名校。
  对于家长们而言,关键在于“支持”。请多倾听孩子的心声,尊重孩子的个性选择,协助孩子查阅学校特色信息,理性看待升学路径,共同为孩子寻找最适合的成长赛道。
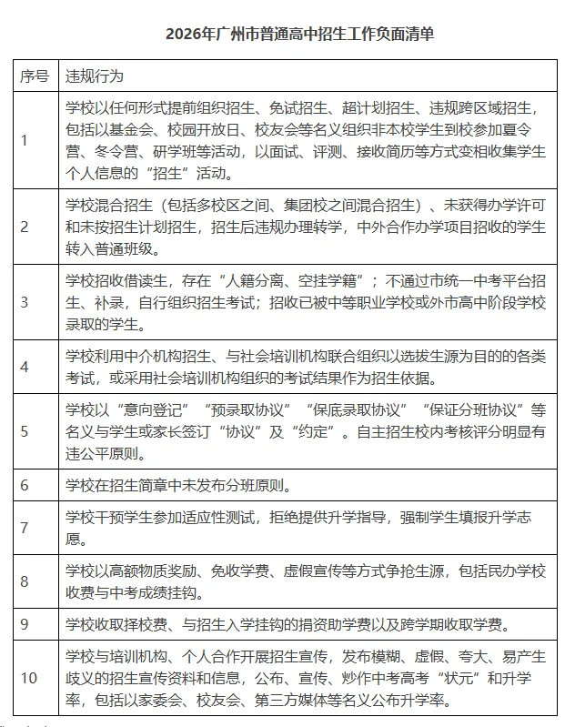
附件一
重磅!2026中考自主招生比例部分升至20%,自主招生学生集中编班! 第12张
附件二
重磅!2026中考自主招生比例部分升至20%,自主招生学生集中编班! 第13张
来源:广州市教育局
关注『广州蓝天教育』,了解中考资讯

★回复数据表”:领取高中学校近三年录取情况

★回复中考一模”:领取历年广州中考一模真题大合集

★回中考真题领取历年广州中考真题大合集

★回实验操作领取2026年广州中考物理化学实验操作考试范围

★回中考听说领取历年广州中考英语听说真题

重磅!2026中考自主招生比例部分升至20%,自主招生学生集中编班! 第14张

抱歉,评论功能暂时关闭!