点击上方公众号名片关注我。
1.点击文章标题下面的蓝字“莉莉其人”;
2.点击右上角的“…”
3.选择“设为星标。
拉到文章底部:记得“
”+“
”+“
”
莉莉其人:初中作文+试卷 QQ群610737697
应读者要求,本号开设【试卷】一 栏。收集初中语文试卷,为语文学习提供参考。
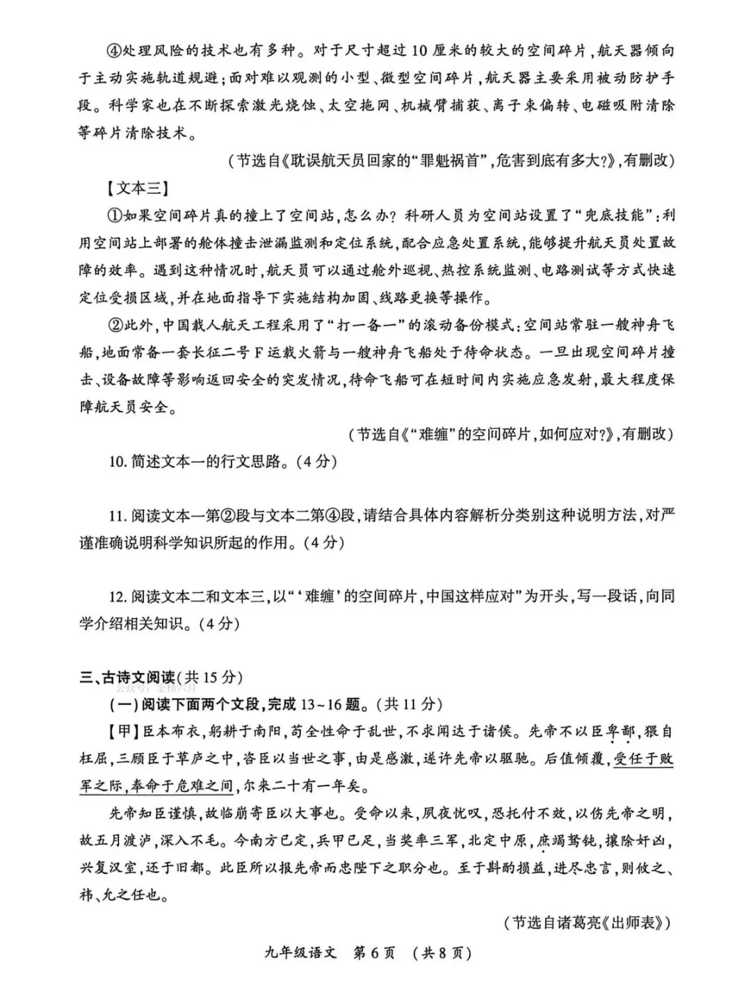
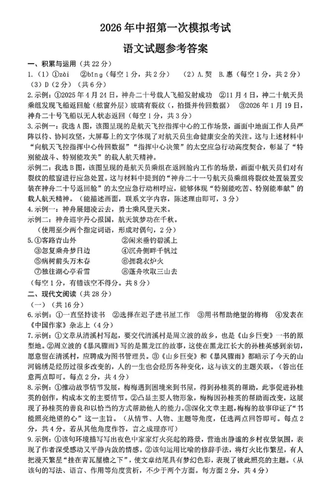
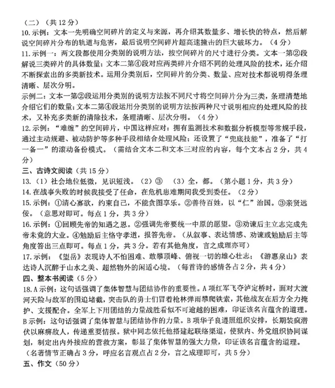
2025【一模】
【一模】信阳市多校联考2025年中考调研考试试卷及答案(语文)
【一模】天宏大联考2024-2025学年周口西华中考一模试卷及答案(语文)
河南省十二县一区2025届初中毕业班第一次模拟测试语文试卷及参考答案
【一模】2024-2025学年中原名校中考联盟测评一(语文)试卷及参考答案











来源:网络
声明:本资源信息来源网络,旨在传递、分享、交流,供教学之研究,如有涉侵权等问题请联系管理员,我们会及时删除。
”+“
”+“
”
文章来源:
四季读书网
版权声明:本文内容由互联网用户自发贡献,该文观点仅代表作者本人。本站仅提供信息存储空间服务,不拥有所有权,不承担相关法律责任。如发现本站有涉嫌抄袭侵权/违法违规的内容, 请发送邮件至23467321@qq.com举报,一经查实,本站将立刻删除;如已特别标注为本站原创文章的,转载时请以链接形式注明文章出处,谢谢!