


中考小助手
(升学政策、MK资料、消息解读...)

初一-初三均可扫码进群
5月12日-5月15日!

各区教育局,市属各普通中学,广东实验中学、华南师范大学附属中学:
按照《广州市教育局关于深入推进高中阶段学校考试招生制度改革的实施意见》(穗教规字〔2023〕1号)要求,为做好我市2026年普通高中学校自主招生工作,现将有关事项通知如下。
一、工作目的
全面贯彻党的教育方针,深化新时代教育评价改革,落实立德树人根本任务,完善拔尖创新人才培养机制,满足学科特长或创新潜质学生的发展需要,激发普通高中学校办学活力,推动学校向人文、数理、科技、体育、艺术等多样化特色发展。
二、工作原则
坚持公平公正、科学规范、综合评价、阳光招生原则,遵循科学的人才选拔和培养规律,建立健全多元综合评价体系,规范招生工作程序,加强信息公开,稳步推进自主招生工作。
三、自主招生学校、招生计划及范围
(一)学校范围
2025年开展自主招生的学校(含校区,下同),原则上继续纳入2026年自主招生学校范围。
体育、艺术特长生招生在普通高中自主招生范围内统筹安排。
(二)招生计划及范围
自主招生计划由市统筹安排,示范性普通高中(包括国家级示范性普通高中和市示范性普通高中,下同)自主招生比例不超过学校招生计划的10%,非示范性普通高中自主招生比例不超过学校招生计划的5%。具有自主招生资格的省普通高中多样化特色发展培育对象学校,自主招生(含体育、艺术特长)比例原则上不超过计划数的20%。具体计划由招生学校申报、主管教育行政部门初核,市教育局审核后统筹下达。
省、市属示范性普通高中面向全市招生,区属普通高中面向本区招生,老三区(越秀、海珠、荔湾三区)视为三个独立的招生区域面向本区招生。公办普通高中招收符合条件的随迁子女自主招生占比不超过该校在第三批次或第四批次计划占比。
四、考生报名条件
具有广州市户籍或学籍的初中应届毕业生,可报名参加我市普通高中自主招生。其中,报考公办普通高中的学生,须具有广州市户籍(含政策性照顾学生),或符合来穗人员随迁子女报考公办普通高中的条件。
五、实施程序和办法
(一)公布学校自主招生简章
经批准具有自主招生资格的普通高中应成立自主招生工作领导小组,根据自身办学目标、定位和特色自行制定符合国家、省市有关政策要求的自主招生简章,简章须明确以下内容:
1.自主招生计划、范围。
2.明确特色项目名称和培养简介。
3.报名条件。明确学科特长或创新潜质的具体要求、综合素质评价(含录取参考科目)的要求。
4.综合能力考核办法。明确考核的具体方式和标准。如特色项目超过1项,需分别制定考核办法。
5.培养和考核机制。明确培养目标、培养方案、培养模式、培养结果考核办法等。如特色项目超过1项,需分别制定培养和考核机制。
6.网上报名、确定综合能力考核名单、志愿填报、打印准考证、综合能力考核、录取等报考流程具体安排和要求。
7.学校宿位安排情况。
8.分班原则。除体育、艺术特长生外,自主招生学生原则上集中编班。
9.咨询及投诉处理机制,并指定专人负责。
普通高中学校在“广州市高中阶段学校招考服务平台”(下称中考服务平台)完成自主招生简章填报,省、市属学校的简章由广州市招生考试委员会办公室(下称市招考办)备案,区属学校的简章由区教育局、市招考办,备案完成后统一在广州招考网、学校网站或公众号公布。
(二)考生报名
自主招生实行网上报名,考生须在报名时间内凭考生号和密码登录中考服务平台(https://zhongkao.gzzk.cn),核对个人基本资料后进行报名,考生最多可填报2所普通高中学校。考生需在中考服务平台下载《广州市普通高中学校自主招生报名表》(下称《报名表》),完成基本信息、个人简介、学科特长和创新潜质情况、推荐材料等佐证材料填报后,按指引将《报名表》和《广州市初中学生综合素质评价档案》(报名开始前自行在“广东省教育管理公共服务平台”下载)上传至中考服务平台。考生须在报名时间截止前登录中考服务平台,完成自主招生报名信息确认操作,逾时未确认的自主招生报名信息无效。
(三)确定考核名单
普通高中学校对报名考生进行资格审核,按不超过自主招生计划5倍的人数(具体比例由学校确定)确定参加本校综合能力考核的考生名单,并在中考服务平台录入。考核名单须在广州招考网、学校网站或公众号公示5个工作日。
(四)志愿填报
进入考核名单的考生,在第一批次填报1个普通高中自主招生计划志愿,参加综合能力考核。
(五)综合能力考核
普通高中学校在全市统一安排时间内组织开展综合能力考核。综合能力考核须全程录像,严禁组织考试,鼓励创新考核办法。综合能力考核满分100分,学校须科学合理设置评分标准与分数区间,结合学生综合素质评价,对考生学科特长或创新潜质进行全面考核、评定分数,全部考生成绩须在学校网站或公众号进行统一公布。
(六)录取
自主招生录取安排在第一批次投档。自主招生投档考生的初中学业水平考试成绩(含加分,下同)不得低于全市统一划定的相应办学性质普通高中录取最低控制分数线,且示范性普通高中投档考生的录取参考科目成绩均须达到C级及以上,非示范性普通高中投档考生的录取参考科目成绩均须达到D级及以上。
考生自主招生成绩应将初中学业水平考试成绩和学校综合能力考核成绩折算为百分制后,由初中学业水平考试成绩和学校综合能力考核成绩按照比例合成,初中学业水平考试成绩占70%、学校综合能力考核成绩占30%。
自主招生学校投档时,按填报该校志愿的考生自主招生成绩从高到低顺序录取;考生初中学业水平考试成绩不低于该校自主招生简章公布的自主招生录取最低控制分数线,且符合该校招生简章中关于综合素质评价录取参考科目的要求。考生自主招生成绩相同时,按综合能力考核成绩从高到低录取,综合能力考核成绩仍相同时,则依照中考同分排序规则进行录取。各校未完成的自主招生计划纳入第三或第四批次进行投档录取。
六、有关要求
(一)加强组织管理
各区教育局、各校要进一步健全工作机制,按要求申报,制定出台自主招生简章,优化考核方式及标准,规范招生办法和程序,探索建立健全人才培养机制。
(二)推进阳光招生
坚持公开透明,认真落实信息公开要求,严格执行公示制度,通过简章、网站、官微等途径及时主动公布招生计划、招生范围、招生结果、咨询方式等信息。坚持正确舆论导向,认真做好政策解读和宣传引导工作,及时回应学生、家长和社会关切,营造良好的舆论氛围。
(三)严明招生纪律
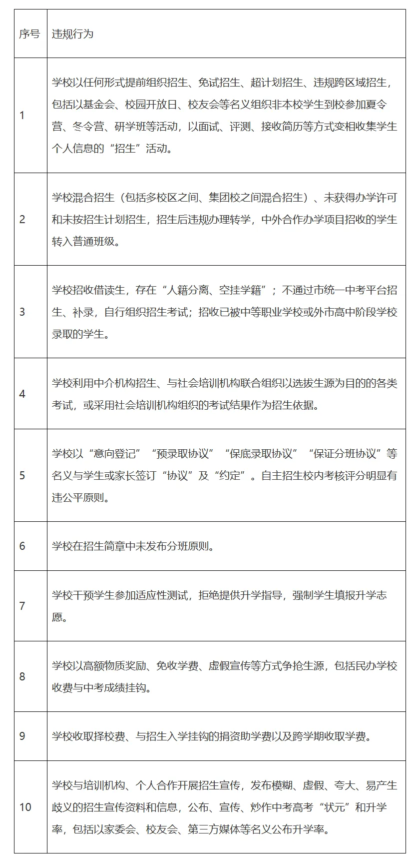
严格落实教育部《关于开展基础教育规范管理巩固年行动的通知》及《广州市规范优化普通高中招生工作十条措施》要求,对出现广州市高中阶段学校考试招生负面清单(详见附件2)中违规招生行为的单位和个人,按规定严肃处理。各级招考部门要完善检举和申诉受理机制,依法严肃查处违法违规行为。
(四)强化监督检查
加强学生诚信教育,健全个人考试招生诚信档案,严查严处诚信失范行为。畅通违纪举报和申诉受理渠道,主动接受考生、学校和社会监督。
(五)健全培养机制
加强选育衔接,统筹考虑招生定位和培养要求,明确学生在特色项目发展的培养目标,完善培养方案和培养模式,加强特色项目课程资源、师资配备、学习条件、学术环境、设备设施等方面的条件保障。结合高校“强基计划”,加强学生发展指导,畅通成长发展通道。建立跟踪调查机制和人才成长数据库,不断提升人才培养质量。
附件:
1.广州市2026年普通高中学校自主招生工作日程安排
2.2026年广州市普通高中招生工作负面清单
广州市教育局
2026年4月21日
2026年自主招生工作日程安排

广州市高中阶段学校考试招生负面清单

转发分享!





【广州中考全日制班/班课】招生中!
🌟 核心优势:✅ 量身定制:入学评估,一人一案,精准弥补薄弱环节✅ 小班沉浸:精品小班,专注度高,师生互动充分✅ 三轮进阶:基础巩固→专题突破→模拟冲刺,稳扎稳打✅ 双师督学:主讲老师授课+班主任全程督导,学习状态实时跟进✅ 心理激励:定期疏导,激发内驱力,保持积极心态
👇详情可查看下方海报,欢迎扫码咨询

如何获取更多资讯,快快进群↓↓


关注【广州环球优学教育】,有zui新的广州小升初、初升高讯息立刻推送↓↓↓
更多精彩内容请点击



【个人号】

【公众号】

【小红书】



