最全2026中考二模10区试卷&答案!<杨浦/闵行/黄浦/徐汇/静安等>

四季读书网 6 0
最全2026中考二模10区试卷&答案!<杨浦/闵行/黄浦/徐汇/静安等>

刚刚出炉!<杨浦/闵行/黄浦/徐汇/静安等>10区 2026中考初三二模试卷&答案!一起看看!最新的试题解析,晚一点会给大家第一时间更新到所有初三年级社群及百度网盘中,大家按需下载~

后面相关2026各区二模定位也会给大家搜集整理,如果想了解学校&排名&定位参考情况可以群内咨询。

 免费领:2026最新初三二模试卷&答案(完整网盘链接)
最全2026中考二模10区试卷&答案!<杨浦/闵行/黄浦/徐汇/静安等> 第1张-第1张图片-四季读书网" title="最全2026中考二模10区试卷&答案!<杨浦/闵行/黄浦/徐汇/静安等>-第1张图片-四季读书网" />
最全2026中考二模10区试卷&答案!<杨浦/闵行/黄浦/徐汇/静安等> 第2张-第2张图片-四季读书网" title="最全2026中考二模10区试卷&答案!<杨浦/闵行/黄浦/徐汇/静安等>-第2张图片-四季读书网" />
添加老师微信,备注:【年级+二模】
获取最新全套二模卷及答案,邀您进入2026上海中考冲刺大群,群内一对一答疑,分享中考冲刺内部干货资料,排名&定位,志愿填报指导等。
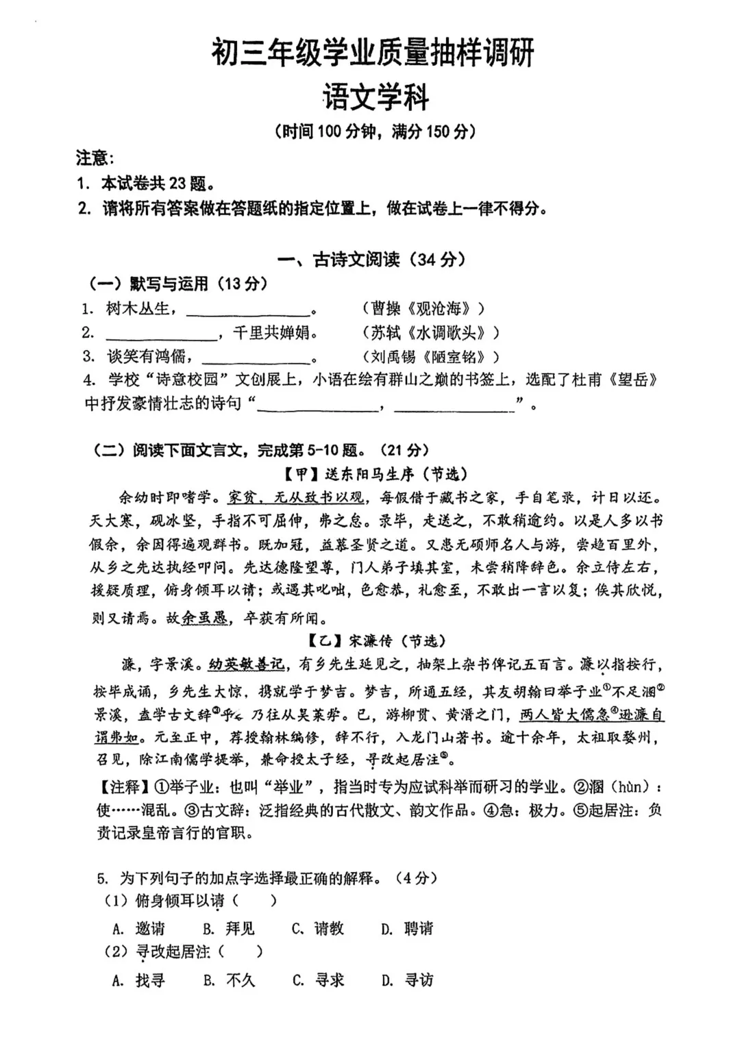
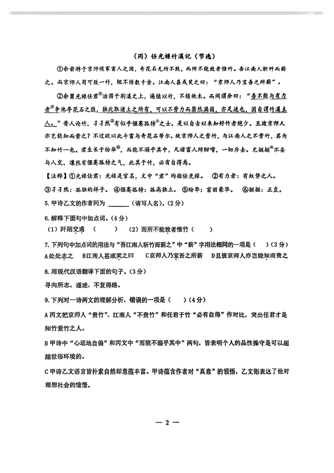
01 杨浦区

杨浦语文

试卷
最全2026中考二模10区试卷&答案!<杨浦/闵行/黄浦/徐汇/静安等> 第3张-第3张图片-四季读书网" title="最全2026中考二模10区试卷&答案!<杨浦/闵行/黄浦/徐汇/静安等>-第3张图片-四季读书网" />
最全2026中考二模10区试卷&答案!<杨浦/闵行/黄浦/徐汇/静安等> 第4张-第4张图片-四季读书网" title="最全2026中考二模10区试卷&答案!<杨浦/闵行/黄浦/徐汇/静安等>-第4张图片-四季读书网" />
最全2026中考二模10区试卷&答案!<杨浦/闵行/黄浦/徐汇/静安等> 第5张-第5张图片-四季读书网" title="最全2026中考二模10区试卷&答案!<杨浦/闵行/黄浦/徐汇/静安等>-第5张图片-四季读书网" />
答案
最全2026中考二模10区试卷&答案!<杨浦/闵行/黄浦/徐汇/静安等> 第6张-第6张图片-四季读书网" title="最全2026中考二模10区试卷&答案!<杨浦/闵行/黄浦/徐汇/静安等>-第6张图片-四季读书网" />
最全2026中考二模10区试卷&答案!<杨浦/闵行/黄浦/徐汇/静安等> 第7张-第7张图片-四季读书网" title="最全2026中考二模10区试卷&答案!<杨浦/闵行/黄浦/徐汇/静安等>-第7张图片-四季读书网" />
最全2026中考二模10区试卷&答案!<杨浦/闵行/黄浦/徐汇/静安等> 第8张-第8张图片-四季读书网" title="最全2026中考二模10区试卷&答案!<杨浦/闵行/黄浦/徐汇/静安等>-第8张图片-四季读书网" />

杨浦物理

试卷
最全2026中考二模10区试卷&答案!<杨浦/闵行/黄浦/徐汇/静安等> 第9张-第9张图片-四季读书网" title="最全2026中考二模10区试卷&答案!<杨浦/闵行/黄浦/徐汇/静安等>-第9张图片-四季读书网" />
最全2026中考二模10区试卷&答案!<杨浦/闵行/黄浦/徐汇/静安等> 第10张-第10张图片-四季读书网" title="最全2026中考二模10区试卷&答案!<杨浦/闵行/黄浦/徐汇/静安等>-第10张图片-四季读书网" />
最全2026中考二模10区试卷&答案!<杨浦/闵行/黄浦/徐汇/静安等> 第11张-第11张图片-四季读书网" title="最全2026中考二模10区试卷&答案!<杨浦/闵行/黄浦/徐汇/静安等>-第11张图片-四季读书网" />
答案
最全2026中考二模10区试卷&答案!<杨浦/闵行/黄浦/徐汇/静安等> 第12张-第12张图片-四季读书网" title="最全2026中考二模10区试卷&答案!<杨浦/闵行/黄浦/徐汇/静安等>-第12张图片-四季读书网" />
最全2026中考二模10区试卷&答案!<杨浦/闵行/黄浦/徐汇/静安等> 第13张-第13张图片-四季读书网" title="最全2026中考二模10区试卷&答案!<杨浦/闵行/黄浦/徐汇/静安等>-第13张图片-四季读书网" />
最全2026中考二模10区试卷&答案!<杨浦/闵行/黄浦/徐汇/静安等> 第14张-第14张图片-四季读书网" title="最全2026中考二模10区试卷&答案!<杨浦/闵行/黄浦/徐汇/静安等>-第14张图片-四季读书网" />

杨浦化学

试卷
最全2026中考二模10区试卷&答案!<杨浦/闵行/黄浦/徐汇/静安等> 第15张-第15张图片-四季读书网" title="最全2026中考二模10区试卷&答案!<杨浦/闵行/黄浦/徐汇/静安等>-第15张图片-四季读书网" />
最全2026中考二模10区试卷&答案!<杨浦/闵行/黄浦/徐汇/静安等> 第16张-第16张图片-四季读书网" title="最全2026中考二模10区试卷&答案!<杨浦/闵行/黄浦/徐汇/静安等>-第16张图片-四季读书网" />
最全2026中考二模10区试卷&答案!<杨浦/闵行/黄浦/徐汇/静安等> 第17张-第17张图片-四季读书网" title="最全2026中考二模10区试卷&答案!<杨浦/闵行/黄浦/徐汇/静安等>-第17张图片-四季读书网" />
答案
最全2026中考二模10区试卷&答案!<杨浦/闵行/黄浦/徐汇/静安等> 第18张-第18张图片-四季读书网" title="最全2026中考二模10区试卷&答案!<杨浦/闵行/黄浦/徐汇/静安等>-第18张图片-四季读书网" />
最全2026中考二模10区试卷&答案!<杨浦/闵行/黄浦/徐汇/静安等> 第19张-第19张图片-四季读书网" title="最全2026中考二模10区试卷&答案!<杨浦/闵行/黄浦/徐汇/静安等>-第19张图片-四季读书网" />
最全2026中考二模10区试卷&答案!<杨浦/闵行/黄浦/徐汇/静安等> 第20张-第20张图片-四季读书网" title="最全2026中考二模10区试卷&答案!<杨浦/闵行/黄浦/徐汇/静安等>-第20张图片-四季读书网" />
02 闵行区

闵行语文

试卷
最全2026中考二模10区试卷&答案!<杨浦/闵行/黄浦/徐汇/静安等> 第21张-第21张图片-四季读书网" title="最全2026中考二模10区试卷&答案!<杨浦/闵行/黄浦/徐汇/静安等>-第21张图片-四季读书网" />
最全2026中考二模10区试卷&答案!<杨浦/闵行/黄浦/徐汇/静安等> 第22张-第22张图片-四季读书网" title="最全2026中考二模10区试卷&答案!<杨浦/闵行/黄浦/徐汇/静安等>-第22张图片-四季读书网" />
最全2026中考二模10区试卷&答案!<杨浦/闵行/黄浦/徐汇/静安等> 第23张-第23张图片-四季读书网" title="最全2026中考二模10区试卷&答案!<杨浦/闵行/黄浦/徐汇/静安等>-第23张图片-四季读书网" />
答案
最全2026中考二模10区试卷&答案!<杨浦/闵行/黄浦/徐汇/静安等> 第24张-第24张图片-四季读书网" title="最全2026中考二模10区试卷&答案!<杨浦/闵行/黄浦/徐汇/静安等>-第24张图片-四季读书网" />
最全2026中考二模10区试卷&答案!<杨浦/闵行/黄浦/徐汇/静安等> 第25张-第25张图片-四季读书网" title="最全2026中考二模10区试卷&答案!<杨浦/闵行/黄浦/徐汇/静安等>-第25张图片-四季读书网" />
最全2026中考二模10区试卷&答案!<杨浦/闵行/黄浦/徐汇/静安等> 第26张-第26张图片-四季读书网" title="最全2026中考二模10区试卷&答案!<杨浦/闵行/黄浦/徐汇/静安等>-第26张图片-四季读书网" />

闵行物理

试卷
最全2026中考二模10区试卷&答案!<杨浦/闵行/黄浦/徐汇/静安等> 第27张-第27张图片-四季读书网" title="最全2026中考二模10区试卷&答案!<杨浦/闵行/黄浦/徐汇/静安等>-第27张图片-四季读书网" />
最全2026中考二模10区试卷&答案!<杨浦/闵行/黄浦/徐汇/静安等> 第28张-第28张图片-四季读书网" title="最全2026中考二模10区试卷&答案!<杨浦/闵行/黄浦/徐汇/静安等>-第28张图片-四季读书网" />
最全2026中考二模10区试卷&答案!<杨浦/闵行/黄浦/徐汇/静安等> 第29张-第29张图片-四季读书网" title="最全2026中考二模10区试卷&答案!<杨浦/闵行/黄浦/徐汇/静安等>-第29张图片-四季读书网" />
答案
最全2026中考二模10区试卷&答案!<杨浦/闵行/黄浦/徐汇/静安等> 第30张-第30张图片-四季读书网" title="最全2026中考二模10区试卷&答案!<杨浦/闵行/黄浦/徐汇/静安等>-第30张图片-四季读书网" />
最全2026中考二模10区试卷&答案!<杨浦/闵行/黄浦/徐汇/静安等> 第31张-第31张图片-四季读书网" title="最全2026中考二模10区试卷&答案!<杨浦/闵行/黄浦/徐汇/静安等>-第31张图片-四季读书网" />
最全2026中考二模10区试卷&答案!<杨浦/闵行/黄浦/徐汇/静安等> 第32张-第32张图片-四季读书网" title="最全2026中考二模10区试卷&答案!<杨浦/闵行/黄浦/徐汇/静安等>-第32张图片-四季读书网" />
03 黄浦区

黄浦英语

试卷
最全2026中考二模10区试卷&答案!<杨浦/闵行/黄浦/徐汇/静安等> 第33张-第33张图片-四季读书网" title="最全2026中考二模10区试卷&答案!<杨浦/闵行/黄浦/徐汇/静安等>-第33张图片-四季读书网" />
最全2026中考二模10区试卷&答案!<杨浦/闵行/黄浦/徐汇/静安等> 第34张-第34张图片-四季读书网" title="最全2026中考二模10区试卷&答案!<杨浦/闵行/黄浦/徐汇/静安等>-第34张图片-四季读书网" />
最全2026中考二模10区试卷&答案!<杨浦/闵行/黄浦/徐汇/静安等> 第35张-第35张图片-四季读书网" title="最全2026中考二模10区试卷&答案!<杨浦/闵行/黄浦/徐汇/静安等>-第35张图片-四季读书网" />
答案
最全2026中考二模10区试卷&答案!<杨浦/闵行/黄浦/徐汇/静安等> 第36张-第36张图片-四季读书网" title="最全2026中考二模10区试卷&答案!<杨浦/闵行/黄浦/徐汇/静安等>-第36张图片-四季读书网" />
最全2026中考二模10区试卷&答案!<杨浦/闵行/黄浦/徐汇/静安等> 第37张-第37张图片-四季读书网" title="最全2026中考二模10区试卷&答案!<杨浦/闵行/黄浦/徐汇/静安等>-第37张图片-四季读书网" />
最全2026中考二模10区试卷&答案!<杨浦/闵行/黄浦/徐汇/静安等> 第38张-第38张图片-四季读书网" title="最全2026中考二模10区试卷&答案!<杨浦/闵行/黄浦/徐汇/静安等>-第38张图片-四季读书网" />

黄浦数学

最全2026中考二模10区试卷&答案!<杨浦/闵行/黄浦/徐汇/静安等> 第39张-第39张图片-四季读书网" title="最全2026中考二模10区试卷&答案!<杨浦/闵行/黄浦/徐汇/静安等>-第39张图片-四季读书网" />
最全2026中考二模10区试卷&答案!<杨浦/闵行/黄浦/徐汇/静安等> 第40张-第40张图片-四季读书网" title="最全2026中考二模10区试卷&答案!<杨浦/闵行/黄浦/徐汇/静安等>-第40张图片-四季读书网" />
最全2026中考二模10区试卷&答案!<杨浦/闵行/黄浦/徐汇/静安等> 第41张-第41张图片-四季读书网" title="最全2026中考二模10区试卷&答案!<杨浦/闵行/黄浦/徐汇/静安等>-第41张图片-四季读书网" />
04 徐汇区

徐汇物理

试卷
最全2026中考二模10区试卷&答案!<杨浦/闵行/黄浦/徐汇/静安等> 第42张-第42张图片-四季读书网" title="最全2026中考二模10区试卷&答案!<杨浦/闵行/黄浦/徐汇/静安等>-第42张图片-四季读书网" />
最全2026中考二模10区试卷&答案!<杨浦/闵行/黄浦/徐汇/静安等> 第43张-第43张图片-四季读书网" title="最全2026中考二模10区试卷&答案!<杨浦/闵行/黄浦/徐汇/静安等>-第43张图片-四季读书网" />
最全2026中考二模10区试卷&答案!<杨浦/闵行/黄浦/徐汇/静安等> 第44张-第44张图片-四季读书网" title="最全2026中考二模10区试卷&答案!<杨浦/闵行/黄浦/徐汇/静安等>-第44张图片-四季读书网" />
答案
最全2026中考二模10区试卷&答案!<杨浦/闵行/黄浦/徐汇/静安等> 第45张-第45张图片-四季读书网" title="最全2026中考二模10区试卷&答案!<杨浦/闵行/黄浦/徐汇/静安等>-第45张图片-四季读书网" />
最全2026中考二模10区试卷&答案!<杨浦/闵行/黄浦/徐汇/静安等> 第46张-第46张图片-四季读书网" title="最全2026中考二模10区试卷&答案!<杨浦/闵行/黄浦/徐汇/静安等>-第46张图片-四季读书网" />
最全2026中考二模10区试卷&答案!<杨浦/闵行/黄浦/徐汇/静安等> 第47张-第47张图片-四季读书网" title="最全2026中考二模10区试卷&答案!<杨浦/闵行/黄浦/徐汇/静安等>-第47张图片-四季读书网" />
05 静安区

静安数学

试卷
最全2026中考二模10区试卷&答案!<杨浦/闵行/黄浦/徐汇/静安等> 第48张-第48张图片-四季读书网" title="最全2026中考二模10区试卷&答案!<杨浦/闵行/黄浦/徐汇/静安等>-第48张图片-四季读书网" />
最全2026中考二模10区试卷&答案!<杨浦/闵行/黄浦/徐汇/静安等> 第49张-第49张图片-四季读书网" title="最全2026中考二模10区试卷&答案!<杨浦/闵行/黄浦/徐汇/静安等>-第49张图片-四季读书网" />
最全2026中考二模10区试卷&答案!<杨浦/闵行/黄浦/徐汇/静安等> 第50张-第50张图片-四季读书网" title="最全2026中考二模10区试卷&答案!<杨浦/闵行/黄浦/徐汇/静安等>-第50张图片-四季读书网" />
答案
最全2026中考二模10区试卷&答案!<杨浦/闵行/黄浦/徐汇/静安等> 第51张-第51张图片-四季读书网" title="最全2026中考二模10区试卷&答案!<杨浦/闵行/黄浦/徐汇/静安等>-第51张图片-四季读书网" />
最全2026中考二模10区试卷&答案!<杨浦/闵行/黄浦/徐汇/静安等> 第52张-第52张图片-四季读书网" title="最全2026中考二模10区试卷&答案!<杨浦/闵行/黄浦/徐汇/静安等>-第52张图片-四季读书网" />
最全2026中考二模10区试卷&答案!<杨浦/闵行/黄浦/徐汇/静安等> 第53张-第53张图片-四季读书网" title="最全2026中考二模10区试卷&答案!<杨浦/闵行/黄浦/徐汇/静安等>-第53张图片-四季读书网" />
06 虹口区

虹口语文

试卷
最全2026中考二模10区试卷&答案!<杨浦/闵行/黄浦/徐汇/静安等> 第54张-第54张图片-四季读书网" title="最全2026中考二模10区试卷&答案!<杨浦/闵行/黄浦/徐汇/静安等>-第54张图片-四季读书网" />
最全2026中考二模10区试卷&答案!<杨浦/闵行/黄浦/徐汇/静安等> 第55张-第55张图片-四季读书网" title="最全2026中考二模10区试卷&答案!<杨浦/闵行/黄浦/徐汇/静安等>-第55张图片-四季读书网" />
最全2026中考二模10区试卷&答案!<杨浦/闵行/黄浦/徐汇/静安等> 第56张-第56张图片-四季读书网" title="最全2026中考二模10区试卷&答案!<杨浦/闵行/黄浦/徐汇/静安等>-第56张图片-四季读书网" />
答案
最全2026中考二模10区试卷&答案!<杨浦/闵行/黄浦/徐汇/静安等> 第57张-第57张图片-四季读书网" title="最全2026中考二模10区试卷&答案!<杨浦/闵行/黄浦/徐汇/静安等>-第57张图片-四季读书网" />
最全2026中考二模10区试卷&答案!<杨浦/闵行/黄浦/徐汇/静安等> 第58张-第58张图片-四季读书网" title="最全2026中考二模10区试卷&答案!<杨浦/闵行/黄浦/徐汇/静安等>-第58张图片-四季读书网" />
最全2026中考二模10区试卷&答案!<杨浦/闵行/黄浦/徐汇/静安等> 第59张-第59张图片-四季读书网" title="最全2026中考二模10区试卷&答案!<杨浦/闵行/黄浦/徐汇/静安等>-第59张图片-四季读书网" />

虹口历史

试卷
最全2026中考二模10区试卷&答案!<杨浦/闵行/黄浦/徐汇/静安等> 第60张-第60张图片-四季读书网" title="最全2026中考二模10区试卷&答案!<杨浦/闵行/黄浦/徐汇/静安等>-第60张图片-四季读书网" />
最全2026中考二模10区试卷&答案!<杨浦/闵行/黄浦/徐汇/静安等> 第61张-第61张图片-四季读书网" title="最全2026中考二模10区试卷&答案!<杨浦/闵行/黄浦/徐汇/静安等>-第61张图片-四季读书网" />
最全2026中考二模10区试卷&答案!<杨浦/闵行/黄浦/徐汇/静安等> 第62张-第62张图片-四季读书网" title="最全2026中考二模10区试卷&答案!<杨浦/闵行/黄浦/徐汇/静安等>-第62张图片-四季读书网" />
答案
最全2026中考二模10区试卷&答案!<杨浦/闵行/黄浦/徐汇/静安等> 第63张-第63张图片-四季读书网" title="最全2026中考二模10区试卷&答案!<杨浦/闵行/黄浦/徐汇/静安等>-第63张图片-四季读书网" />
最全2026中考二模10区试卷&答案!<杨浦/闵行/黄浦/徐汇/静安等> 第64张-第64张图片-四季读书网" title="最全2026中考二模10区试卷&答案!<杨浦/闵行/黄浦/徐汇/静安等>-第64张图片-四季读书网" />
最全2026中考二模10区试卷&答案!<杨浦/闵行/黄浦/徐汇/静安等> 第65张-第65张图片-四季读书网" title="最全2026中考二模10区试卷&答案!<杨浦/闵行/黄浦/徐汇/静安等>-第65张图片-四季读书网" />

虹口物理

最全2026中考二模10区试卷&答案!<杨浦/闵行/黄浦/徐汇/静安等> 第66张-第66张图片-四季读书网" title="最全2026中考二模10区试卷&答案!<杨浦/闵行/黄浦/徐汇/静安等>-第66张图片-四季读书网" />
最全2026中考二模10区试卷&答案!<杨浦/闵行/黄浦/徐汇/静安等> 第67张-第67张图片-四季读书网" title="最全2026中考二模10区试卷&答案!<杨浦/闵行/黄浦/徐汇/静安等>-第67张图片-四季读书网" />
最全2026中考二模10区试卷&答案!<杨浦/闵行/黄浦/徐汇/静安等> 第68张-第68张图片-四季读书网" title="最全2026中考二模10区试卷&答案!<杨浦/闵行/黄浦/徐汇/静安等>-第68张图片-四季读书网" />

虹口化学

试卷
最全2026中考二模10区试卷&答案!<杨浦/闵行/黄浦/徐汇/静安等> 第69张-第69张图片-四季读书网" title="最全2026中考二模10区试卷&答案!<杨浦/闵行/黄浦/徐汇/静安等>-第69张图片-四季读书网" />
最全2026中考二模10区试卷&答案!<杨浦/闵行/黄浦/徐汇/静安等> 第70张-第70张图片-四季读书网" title="最全2026中考二模10区试卷&答案!<杨浦/闵行/黄浦/徐汇/静安等>-第70张图片-四季读书网" />
最全2026中考二模10区试卷&答案!<杨浦/闵行/黄浦/徐汇/静安等> 第71张-第71张图片-四季读书网" title="最全2026中考二模10区试卷&答案!<杨浦/闵行/黄浦/徐汇/静安等>-第71张图片-四季读书网" />
答案
最全2026中考二模10区试卷&答案!<杨浦/闵行/黄浦/徐汇/静安等> 第72张-第72张图片-四季读书网" title="最全2026中考二模10区试卷&答案!<杨浦/闵行/黄浦/徐汇/静安等>-第72张图片-四季读书网" />
最全2026中考二模10区试卷&答案!<杨浦/闵行/黄浦/徐汇/静安等> 第73张-第73张图片-四季读书网" title="最全2026中考二模10区试卷&答案!<杨浦/闵行/黄浦/徐汇/静安等>-第73张图片-四季读书网" />
最全2026中考二模10区试卷&答案!<杨浦/闵行/黄浦/徐汇/静安等> 第74张-第74张图片-四季读书网" title="最全2026中考二模10区试卷&答案!<杨浦/闵行/黄浦/徐汇/静安等>-第74张图片-四季读书网" />

虹口跨学科

最全2026中考二模10区试卷&答案!<杨浦/闵行/黄浦/徐汇/静安等> 第75张-第75张图片-四季读书网" title="最全2026中考二模10区试卷&答案!<杨浦/闵行/黄浦/徐汇/静安等>-第75张图片-四季读书网" />
最全2026中考二模10区试卷&答案!<杨浦/闵行/黄浦/徐汇/静安等> 第76张-第76张图片-四季读书网" title="最全2026中考二模10区试卷&答案!<杨浦/闵行/黄浦/徐汇/静安等>-第76张图片-四季读书网" />
07 宝山区

宝山语文

最全2026中考二模10区试卷&答案!<杨浦/闵行/黄浦/徐汇/静安等> 第77张-第77张图片-四季读书网" title="最全2026中考二模10区试卷&答案!<杨浦/闵行/黄浦/徐汇/静安等>-第77张图片-四季读书网" />
最全2026中考二模10区试卷&答案!<杨浦/闵行/黄浦/徐汇/静安等> 第78张-第78张图片-四季读书网" title="最全2026中考二模10区试卷&答案!<杨浦/闵行/黄浦/徐汇/静安等>-第78张图片-四季读书网" />
最全2026中考二模10区试卷&答案!<杨浦/闵行/黄浦/徐汇/静安等> 第79张-第79张图片-四季读书网" title="最全2026中考二模10区试卷&答案!<杨浦/闵行/黄浦/徐汇/静安等>-第79张图片-四季读书网" />

宝山物理

试卷
最全2026中考二模10区试卷&答案!<杨浦/闵行/黄浦/徐汇/静安等> 第80张-第80张图片-四季读书网" title="最全2026中考二模10区试卷&答案!<杨浦/闵行/黄浦/徐汇/静安等>-第80张图片-四季读书网" />
最全2026中考二模10区试卷&答案!<杨浦/闵行/黄浦/徐汇/静安等> 第81张-第81张图片-四季读书网" title="最全2026中考二模10区试卷&答案!<杨浦/闵行/黄浦/徐汇/静安等>-第81张图片-四季读书网" />
最全2026中考二模10区试卷&答案!<杨浦/闵行/黄浦/徐汇/静安等> 第82张-第82张图片-四季读书网" title="最全2026中考二模10区试卷&答案!<杨浦/闵行/黄浦/徐汇/静安等>-第82张图片-四季读书网" />
答案
最全2026中考二模10区试卷&答案!<杨浦/闵行/黄浦/徐汇/静安等> 第83张-第83张图片-四季读书网" title="最全2026中考二模10区试卷&答案!<杨浦/闵行/黄浦/徐汇/静安等>-第83张图片-四季读书网" />
最全2026中考二模10区试卷&答案!<杨浦/闵行/黄浦/徐汇/静安等> 第84张-第84张图片-四季读书网" title="最全2026中考二模10区试卷&答案!<杨浦/闵行/黄浦/徐汇/静安等>-第84张图片-四季读书网" />
最全2026中考二模10区试卷&答案!<杨浦/闵行/黄浦/徐汇/静安等> 第85张-第85张图片-四季读书网" title="最全2026中考二模10区试卷&答案!<杨浦/闵行/黄浦/徐汇/静安等>-第85张图片-四季读书网" />

宝山化学

试卷
最全2026中考二模10区试卷&答案!<杨浦/闵行/黄浦/徐汇/静安等> 第86张-第86张图片-四季读书网" title="最全2026中考二模10区试卷&答案!<杨浦/闵行/黄浦/徐汇/静安等>-第86张图片-四季读书网" />
最全2026中考二模10区试卷&答案!<杨浦/闵行/黄浦/徐汇/静安等> 第87张-第87张图片-四季读书网" title="最全2026中考二模10区试卷&答案!<杨浦/闵行/黄浦/徐汇/静安等>-第87张图片-四季读书网" />
最全2026中考二模10区试卷&答案!<杨浦/闵行/黄浦/徐汇/静安等> 第88张-第88张图片-四季读书网" title="最全2026中考二模10区试卷&答案!<杨浦/闵行/黄浦/徐汇/静安等>-第88张图片-四季读书网" />
答案
最全2026中考二模10区试卷&答案!<杨浦/闵行/黄浦/徐汇/静安等> 第89张-第89张图片-四季读书网" title="最全2026中考二模10区试卷&答案!<杨浦/闵行/黄浦/徐汇/静安等>-第89张图片-四季读书网" />
最全2026中考二模10区试卷&答案!<杨浦/闵行/黄浦/徐汇/静安等> 第90张-第90张图片-四季读书网" title="最全2026中考二模10区试卷&答案!<杨浦/闵行/黄浦/徐汇/静安等>-第90张图片-四季读书网" />
最全2026中考二模10区试卷&答案!<杨浦/闵行/黄浦/徐汇/静安等> 第91张-第91张图片-四季读书网" title="最全2026中考二模10区试卷&答案!<杨浦/闵行/黄浦/徐汇/静安等>-第91张图片-四季读书网" />

刚考过的二模<真题+答案(大部分)>都整理好啦,有需要的家长直接到网盘里下载!ps:试卷及答案来源于家长提供、学生回忆版及其网络分享,仅供参考。

后面相关2026各区二模定位也会给大家搜集整理,如果想了解学校&定位参考情况可以群内咨询。

最全2026中考二模10区试卷&答案!<杨浦/闵行/黄浦/徐汇/静安等> 第92张-第92张图片-四季读书网" title="最全2026中考二模10区试卷&答案!<杨浦/闵行/黄浦/徐汇/静安等>-第92张图片-四季读书网" />
 免费领:2026最新初三二模试卷&答案(完整网盘链接)
最全2026中考二模10区试卷&答案!<杨浦/闵行/黄浦/徐汇/静安等> 第93张-第93张图片-四季读书网" title="最全2026中考二模10区试卷&答案!<杨浦/闵行/黄浦/徐汇/静安等>-第93张图片-四季读书网" />
添加老师微信,备注:【年级+二模】
获取最新全套二模卷及答案,邀您进入2026上海中考冲刺大群,群内一对一答疑,分享中考冲刺内部干货资料,排名&定位,志愿填报指导等。

抱歉,评论功能暂时关闭!