
获悉,今日武汉初三四调开考,此次考试为全市统考,对中考志愿填报和签约至关重要。

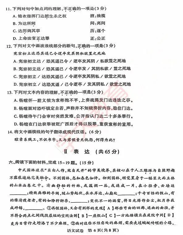
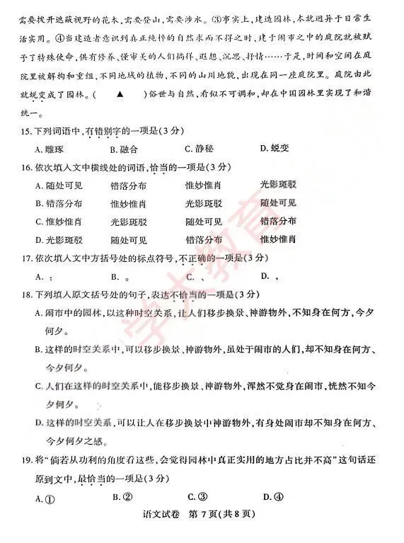
语文试卷










数学试卷







完整试卷
回复“26初三4调”获取

更多相关资讯:
初三|2026武汉初三家长必看!中考志愿填报全指南,一文看懂批次、规则、冲稳保
初三|26年中招招生启动!签约怎么签?附武汉市2025年高一班型

学大教育专注个性化教育 25 年
提供专业的个性化 1 对 1 辅导
中高考文化课辅导 ,高考全日制等产品
帮助学生实现成绩、成长、成才的梦想!



小红书/ 学大教育晓晓老师
抖音/ 武汉学大教育
钟家村校区
青年路校区
中北路校区
江岸校区
学大全日制基地
咨询电话/ 400-8855-027
声明:本文图片以及内容来自网络,如涉及作品内容、版权或其它问题,请及时与我们联系,我们将立即更正或删除相关内容。
文章来源:
四季读书网
版权声明:本文内容由互联网用户自发贡献,该文观点仅代表作者本人。本站仅提供信息存储空间服务,不拥有所有权,不承担相关法律责任。如发现本站有涉嫌抄袭侵权/违法违规的内容, 请发送邮件至23467321@qq.com举报,一经查实,本站将立刻删除;如已特别标注为本站原创文章的,转载时请以链接形式注明文章出处,谢谢!