
↑↑↑
关注【苏城学航】
回复“试听课”,领取40min免费1对1试听课
中考倒计时,家长纷纷咨询多多老师:什么是“指标生”?如何获得资格?为何有同学能低分“捡漏”四星高中?
怎样填报才能避免高分低录?用好指标生,名校更轻松。今天,多多老师为你详解指标生政策!
1、什么是指标生政策?
许多家长初次接触“指标生”时都会问:这是什么?
苏州自2013年起实施该政策,指四星高中将每年招生计划的约70%名额分配到各初中(如星海今年也达到70%)。
其目的是促进教育均衡,让每所初中都有机会升入优质高中。那么,如何获得指标生资格呢?
2、如何获取指标生资格?
指标生不是优生才有的资格。获得指标生资格的要求如下:
要求一:初中校连续三年在籍在读
连续三年在籍在读是指标生的基本条件(各县市其他要求或有差异),满足即可填报指标生志愿。
满足地段生认定或积分入学等要求(具体包括:①学区房入学,即有房或户口;②积分入学,面向随迁子女;③民办摇号入学),在满足连续在籍在读等大前提下,符合三者之一即可获得指标生资格。
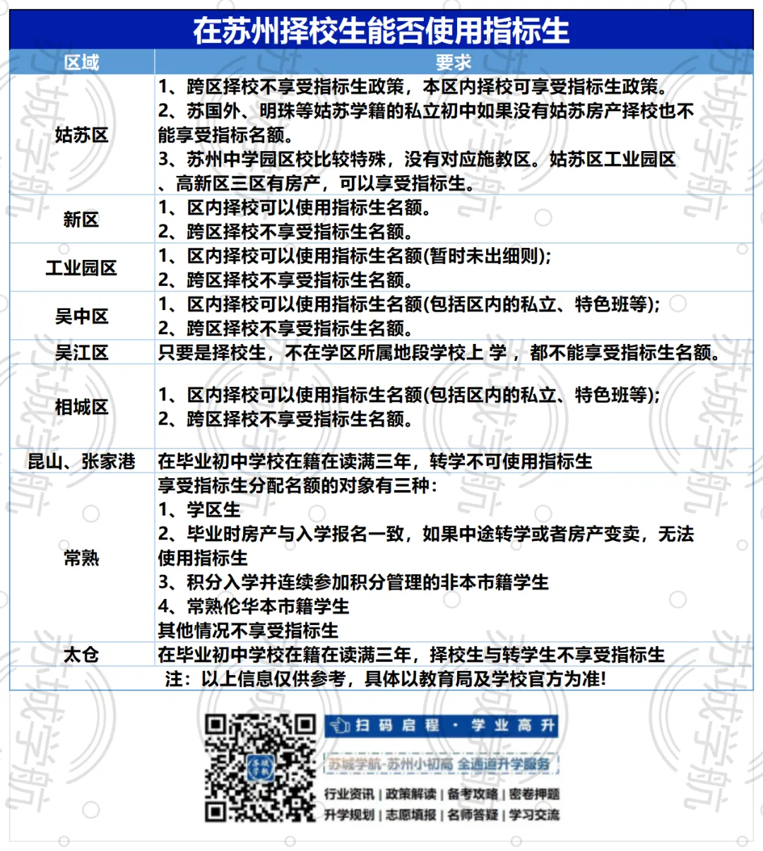
注意:针对择校生,苏州六区的要求不一。

要求二:填报指标生志愿
指标生为校内竞争、择优录取,填志愿时无法预知他人选择,故常出现“高分低录”或“低分高录”现象。但若不填指标生志愿,则彻底失去这一录取机会。
要求三:达到指标生最低分数线
各区每年划定指标生最低控制线,达线方可使用指标生名额。
2025年各区指标生最低控制线: 姑苏区(直属)、 工业园区、 高新区607分(苏州中学指标生为统招线下20分内,即673分); 吴中区600分; 相城区607分; 吴江区583分。
学籍与户籍不一致且回户籍地中考的,无指标生资格。
3、填报指标生志愿要注意什么?
想要利用好指标生,就要填好志愿。苏州中考录取的顺序是(以市区的为例):
跨区招生
↓
自主招生
↓
提前批志愿

提前批是苏州中学指标生和统招志愿还有师范类的,如果没有和其他学校有签约的限制条件,苏州中学指标生和统招志愿一定要填!不填白不填!
↓
指标生志愿
↓
统招志愿

↓
职业学校
注意:指标生录取在统招之前,若未录取仍可通过统招进入目标学校。指标生共6个志愿(可不填满),统招6个志愿(建议填满并设保底)。
那么要如何填好指标生志愿,避免高分低录?
指标生志愿填报建议:
成绩理想的同学可只填最想去的目标学校,避免被不理想的学校以指标生录取。不必填满,斟酌填报即可。

指标生录取在统招之前,一旦录取则不再参与统招;未录取仍可通过统招进入目标学校。
因此,指标生志愿不必填满,可大胆冲刺心仪校;统招志愿需填满并设保底。
成绩不太理想(如处于四星高中线边缘)的同学,可将指标志愿填满,以增加进入四星高中的机会。
统招志愿应遵循“冲、稳、保”原则,依次填报冲刺、稳妥、保底学校。
4、如何利用指标生捡漏?
指标生录取的关键是校内排名,而非绝对分数,常见“低分高录”两种情况:
在一般初中名列前茅,达到最低控制线即可升入重点或四星高中;
在较好初中排名靠前或中等以上,可进入更高层次高中,甚至低于统招线30–50分。
案例一:姑苏区某同学中考609分,指标录取星海沈浒路(统招678分,低了69分)

案例二:新区某同学中考620分,指标生录取星海沈浒路(低了58分)

上述两校(十二中、阳山实验)虽在本区实力一般,但校内名列前茅且达最低控制线,即可捡漏升入更优高中。
那么如何低分捡漏好高中呢?
姑新园三区虽为同一统招区域,但学校倾向本区生源,老师一般不鼓励跨区填报指标生。
对中等成绩学生而言,跨区填报反而可能捡漏好高中——填报人数少,录取机会更大。(仅适用于姑新园考生)

多多老师收集了2025届7个低分高录的案例中:

可见,六名孩子均跨区捡漏:新区、姑苏区学生入园区学校,园区学生入新区学校。
跨区填指标生竞争较小、有机会捡漏,但需结合自身情况,考虑距离、交通、住宿等因素。
以上是本期分享的全部内容~想要及时接收到公众号苏城学航推送资讯,请把苏城学航设为★☆星标公众号哦

如果觉得本文内容对你有帮助,麻烦动动小手点击“在看”,也欢迎大家把文章分享给有需要的人哦~
👇👇👇