2026年3月的一份杨浦质量调研卷,不少考生觉得难、新、慌。做不完、看不懂、选不出,比一模难,比平时练习偏。
主要集中在:
•多选题不敢选、怕错,直接丢分; •题干变长、情境变多,读题耗时大 •基础题不 “白给”,陷阱增多,心态崩盘 •几何、函数综合更灵活,套模型失效
总之:本次杨浦质量调研数学卷,考生觉得难、有些机构视为风向标、有些人认为是官方释放改革信号。试卷本质不是“故意为难”,而可能是上海中考从重知识转向反套路、重严谨、强阅读、接轨高考,试卷可能反映了 2026 中考数学的趋势。不过不要慌,这份试卷并不是二模卷,我们会关注各区的二模考卷,有的区还没考,小编会及时陆续跟大家反馈信息。敬请关注!
一、试卷结构与题量:告别传统框架
•往年中考:6 选 + 12 填 + 7 解 = 25 题,机械基础题偏多
•杨浦调研卷:4 选 + 12 填 + 7 解 = 22 题,直接砍掉 2 道简单选择,单题分值提高,全卷更重思维→ 结论:2026 中考题量有可能不变,也有可能收敛,但是基础题减量、中档题扩容概率很大。
二、难度结构:中档题正式成为分水岭
•往年中考:基础约 60%、中档约 30%、难题<10%,梯度平缓、高分友好
•杨浦调研卷:基础< 55%、中档 35%、难题 >10%,中档题 + 5%,阅读量、隐蔽条件、转化要求全面上一台阶→ 差异:往年靠 “基础不失误就能高分”;今年可能中档题决定位次,中等生与优生差距被显著拉开。
三、选择 / 填空:从 “直来直去” 变 “概念辨析 + 小综合”
1.多选题正式进入:第 3、4 题采用“一个及以上正确”,往年中考从未有过,对严谨性要求翻倍,难度也明显上升

2.重心、向量、圆性质、折叠旋转不再单独考,而是嵌套在同一题中,一步想错整题失分
3.填空压轴(15、16):连续折叠 + 对称 + 垂直条件 + 比例强综合,往年中考更偏向“单模型、单线索”→ 差异:小题不再是 “送分通道”,而是早期筛选关卡,粗心、概念不清会提前丢分。

四、概率统计:从“计算” 升级为 “情境理解 + 跨学科”
•往年中考:概率 / 统计以图表读取、简单计算为主,题干短、指向明确
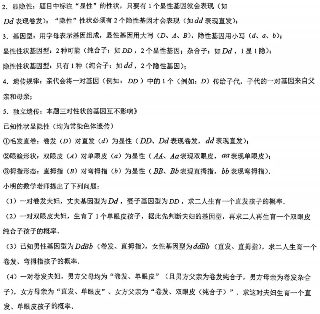
•杨浦调研卷:第 17 题生物遗传 + 多对性状 + 独立遗传 + 家系推导,长文本、信息量大,考提取信息→建模→分步计算→ 差异:从 “考算术” 变成考阅读理解 + 逻辑分步,是 2026 中考可能的新方向。


五、几何命题:从重模型→重推理;从重结果→重过程
1.相似、重心、圆综合不直接给模型,要自己构造、自己推导比例,拒绝套模板
2.折叠 / 旋转不只算长度,而是结合角度、垂直、共线、定点强约束
3.证明题条件链更长,跳一步就逻辑断裂,往年中考证明更直白、好下手→ 差异:“模型刷题” 失效,回归定义、判定、性质的原始推理。
六、函数综合:从“算参数” 走向 “含参 + 分类 + 定点 + 几何条件”
•往年中考:二次函数以解析式、交点、面积、角度为主,思路较固定
•杨浦调研卷:tan 角度约束、锐角条件、面积不等式、定点探究、多线段关联捆绑考查,数形结合要求极高→ 差异:减少纯计算,用几何性质简化运算成为必须,硬算会超时、易错。

七、压轴题(22 题):从 “动态几何” 走向 “情境探究 + 存在性 + 比例约束”
•往年中考:压轴以等腰、相似、动点、最值为主,入口低、分步送分
•杨浦调研卷:等腰梯形 + 比例中项 + 面积等价 + 等腰三角形存在性多线并行,思维链更长、分类更隐蔽→ 差异:压轴不再是 “耐心算就能拿分”,而是考逻辑架构、表达规范、分类完备。

八、核心总结
通过将杨浦质量调研对比往年上海中考试卷,显示数学难度升级,告别“套模型、刷套路、靠基础稳高分” 的时代,转向 “阅读 — 建模 — 转化 — 规范 — 分类” 的素养选拔。不过不要慌,这份试卷并不是二模卷,我们会关注各区的二模考卷,有的区还没考,小编会及时陆续跟大家反馈信息。敬请关注!
○命题趋势:
1.中档题难度常态化提升不再是简单模型套用,条件隐蔽、转化灵活、阅读量加大,中等生与优生差距拉大
2.情境建模题必考且权重提升几何应用、概率统计、函数实际问题贴近真实场景,考建模能力不考硬算
3.几何重推理、轻套路相似、旋转、折叠、圆综合强调逻辑链完整,步骤评分更严格,跳步必扣分
4.函数综合走向“含参 + 分类 + 定点”减少纯计算,数形结合、几何性质简化运算成为主流
5.题量变少,增加多选题
多选题的设置,从“蒙对” 变 “真会”,堵死侥幸得分,强化严谨性,倒逼概念吃透、逻辑完整
○备考核心结论
•放弃机械刷题,专攻中档题转化与情境建模
•几何证明步骤规范化,确保推理完整
•函数专题聚焦含参讨论、定点定值、角度条件转化
•基础题追求零失误,中档题追求稳拿分,压轴题追求抢步骤分
本人有16年数学教学经验,辅导大量学子上岸,因材施教,非中介,需要助力中考提升的,请加我微信联系。 VX: little_ant_math

写作不易,打赏随意,如您喜欢,请关注和转发,点赞,谢谢!