
点击上方「学霸满分笔记」关注我们!
获取更多练习题,试卷真题等,每天上午10点与您相约!
▼
中考,虽然承担着高中选拔的功能,不过归根到底是九年义务教育的学业水平检测。从评价的角度看,属于终结性评价。
一方面考试要以考纲为纲,对学生英语的综合语言运动能力进行全面的检测;另一方面,考虑选拔性考试的性质,又会让试卷能具有一定的区分度。从历年的中考英语考试中,都会对较难的语法部分进行考察。
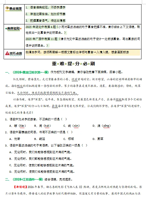
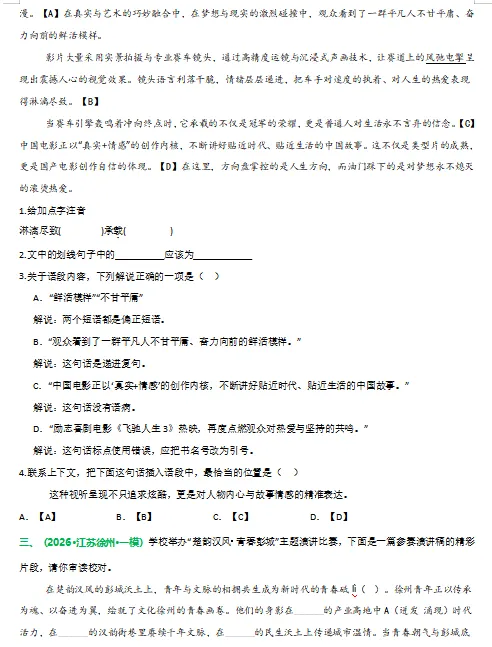
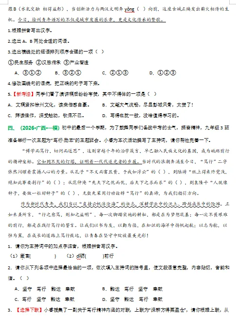
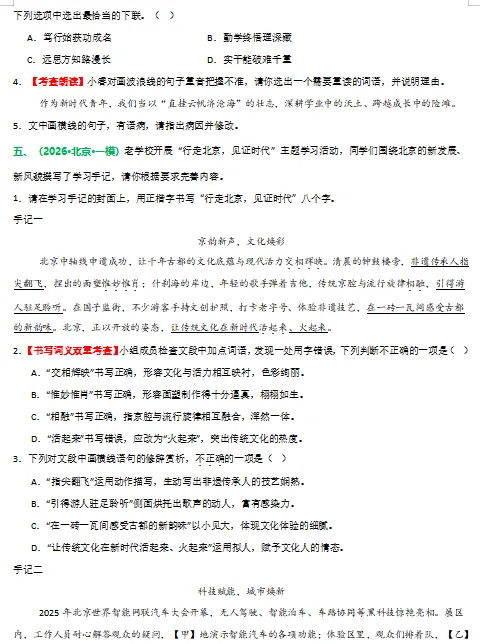
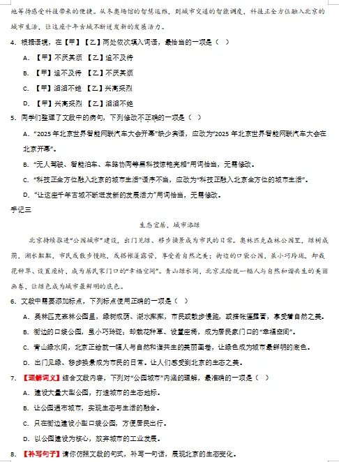
下面给同学们分享老师精心整理了2026年中考语文二轮复习重难点专练,打印一份给孩子,考试轻松突破120分!
老师已为大家备好电子打印版,想要领取电子打印版请拉到文末查看。
▼










高清原图,可自行保存打印。
完整电子版仅供会员下载!
▼
详情扫描下方二维码,添加老师微信咨询 2026年中考语文二轮复习重难点专练

求学之路,任重道远,让我们携手并进,一起努力!



点这里,
送我的文章去有趣的「在看」
▼▼▼▼
文章来源:
四季读书网
版权声明:本文内容由互联网用户自发贡献,该文观点仅代表作者本人。本站仅提供信息存储空间服务,不拥有所有权,不承担相关法律责任。如发现本站有涉嫌抄袭侵权/违法违规的内容, 请发送邮件至23467321@qq.com举报,一经查实,本站将立刻删除;如已特别标注为本站原创文章的,转载时请以链接形式注明文章出处,谢谢!
