高唐历史工作室高唐历史工作室高唐历史工作室


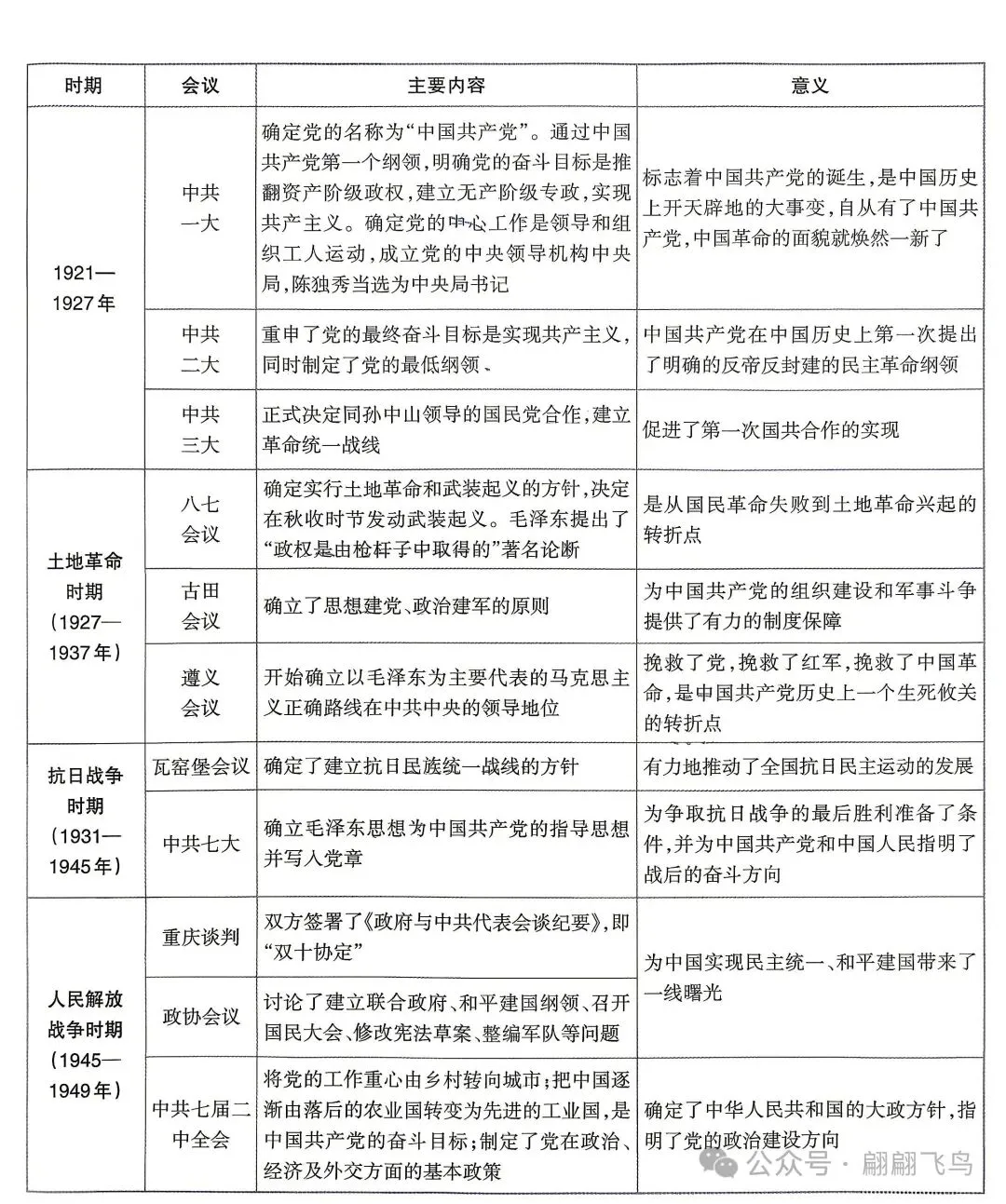
1.这些会议的共同点和不同点是什么?它们反映了中国共产党怎样的工作方法?
共同点:都是在历史关键时刻召开,旨在解决重大现实问题,决定未来的方向和路线。
不同点:具体议题和历史任务随时代变化而变化。
工作方法:坚持把马克思主义基本原理同中国具体实际相结合,与时俱进,善于总结经验教训,做出正确决策。
2.新民主主义革命时期中国共产党召开的一系列会议的共同作用是什么?
共同作用:
①推动新民主主义革命的不断发展并最终走向成功;
②壮大了无产阶级的力量;
③壮大了中国共产党的力量,使中国共产党不断走向成熟;
④丰富和完善了马克思主义;
⑤为中华人民共和国的诞生奠定了良好的政治基础。
3.“为了实现中华民族伟大复兴的历史使命,无论是弱小还是强大,无论是顺境还是逆境,我们党都
初心不改、矢志不渝。”从上表中任选一例进行说明。
示例1:中共三大
说明:面对强大的外国侵略者和北洋军阀的黑暗统治,中共召开第三次全国代表大会决定与国民党进行合作,建立革命统一战线,推动了国民大革命的到来,沉重打击了帝国主义和封建反动势力。
示例2:中共七大
说明:随着抗日战争形势的不断好转,中国共产党召开第七次全国代表大会,为争取抗日战争的最后胜利准备了条件,并为中国共产党和中国人民指明了战后的奋斗方向。
4.请围绕主题提炼观点
①科学的思想指导推动中国革命走向胜利。②重要会议指引革命发展。
③没有共产党就没有新中国。