
点击上方「学霸满分笔记」关注我们!
获取更多练习题,试卷真题等,每天上午10点与您相约!
▼
语文,是我们学习生涯当中最重要的一门学科。从我们还是小孩子的时候,就开始了对语文的学习。尤其是中考的时候,这门学科的单科成绩是最高的。现在已经是六月下旬,所以说已经是冲刺复习的时候了,是至关重要的!
在中考即将来临之际,老师对历年的中考语文做了简单的分析,分析了孩子们常丢分的部分,我发现了孩子们丢分的原因是基础内容没掌握好,例如古诗词部分是因为没有吧古诗词背会,阅读则是得不到比较高分数,作文是没有好的素材以及写作方法。
那么解决这些问题很难吗?并不是!因为这些都是基础知识,只要在考前这一个月通过复习归纳就可以解决的,等到了正式考试自然是很难取得好成绩的。
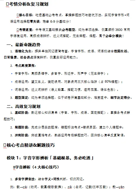
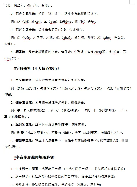
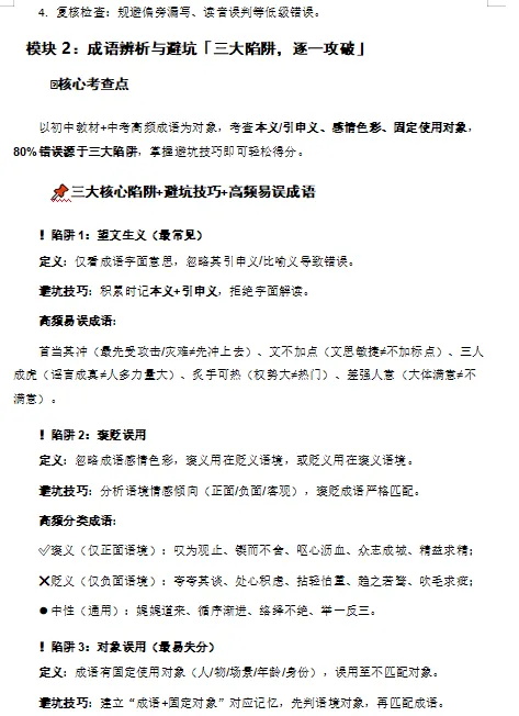
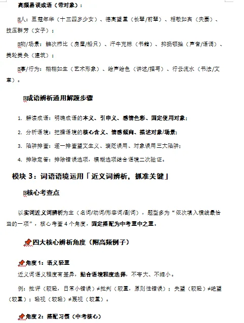
纵观近年中考的文言文内容,百分之八十以上的中考试卷中都是考查课内外文言文的对比阅读。因此,为了帮助初三的孩子提高复习效率,老师今天特地整理了2026年中考语文二轮专题复习(考点精讲+解题技巧+重难点突破+实战演练),打印一份给孩子吃透了,考试轻松突破120分!
老师已为大家备好电子打印版,想要领取电子打印版请拉到文末查看。
▼











高清原图,可自行保存打印。
完整电子版仅供会员下载!
▼
详情扫描下方二维码,添加老师微信咨询 2026年中考语文二轮专题复习(考点精讲+解题技巧+重难点突破+实战演练)

求学之路,任重道远,让我们携手并进,一起努力!



点这里,
送我的文章去有趣的「在看」
▼▼▼▼
