本篇为2025年全国高考生物真题非选择题的答案(仅包括少数题目)。
大部分省份在高考结束后不会对社会公布真题的答案和评分标准,而网上流传的答案在部分题目(特别是主观题中的简答题)上甚至是完全错误的。例如,2025年黑吉辽蒙卷实验探究题中空白对照组的作用这一问,学科网的答案就与标答相去甚远。因此,做一份全面的、准确的、标准的真题答案对于指导备考有很大作用。
本篇中所选答案全部来自高考蓝皮书(2026)。
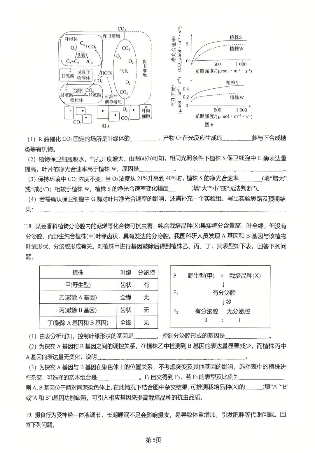
1.2025河南卷
19,20题:




2.2025北京卷
16,19,20,21题:









3.2025广东卷
18、19题:




4.2025安徽卷
16、19题:





5.2025年陕晋宁青卷
17、18题:




6.2025湖南卷
19题:


文章来源:
四季读书网
版权声明:本文内容由互联网用户自发贡献,该文观点仅代表作者本人。本站仅提供信息存储空间服务,不拥有所有权,不承担相关法律责任。如发现本站有涉嫌抄袭侵权/违法违规的内容, 请发送邮件至23467321@qq.com举报,一经查实,本站将立刻删除;如已特别标注为本站原创文章的,转载时请以链接形式注明文章出处,谢谢!