
近日,江苏省教育厅发布2022年普通中小学招生入学工作通知,要求各地科学编制招生计划,合理划定片区,严格规范招生范围、录取行为。同时明确从2022年开始,取消少数民族考生中考加分政策。
具体要点有:
通知要求,各地要统筹公办民办义务教育发展,按照规范民办义务教育发展部署要求,进一步调整民办义务教育在校生规模占比,不断优化义务教育结构。要根据本地区学龄人口分布情况,为每一所义务教育公办学校科学划定招生片区范围,确保全面实行划片就近入学。
要严格实行公办民办中小学校同步招生政策,科学合理确定招生时间,做到招生时间一致,同步登记报名、同步招生录取、同步注册学籍。各地各校不得通过任何形式提前摸底争抢生源、“掐尖”招生。
通知还强调,要严格执行义务教育学校免试入学规定,不得通过笔试、面试(谈)、评测等方式招生,严禁以各类竞赛证书、竞赛成绩或考级证明等作为招生依据。公办学校采取登记入学或书面通知入学,热点公办学校的空余学位实行电脑随机派位。民办学校报名人数超过招生计划数的,所有报名人员全部实行电脑随机派位录取。民办九年一贯制学校其初中招生在保证小学直升需求后仍有余额且多余名额少于报名人数的,也采取电脑随机派位方式录取。
对于高中阶段学校招生,省教育厅也明确规定:各地可以选择部分具有特色办学基础的普通高中,实施自主招生。招生名额纳入学校统一招生计划,不得超过当年学校招生计划总数的5%。各类国际班和境外课程班,其境外课程、招生计划、收费许可等须报省教育厅备案,招生纳入统一管理,实行计划单列,录取分数原则上应达到同批次学校录取要求,学生就读期间不得转入普通班级。从2022年开始,取消少数民族考生中考加分政策。

继续看看其他省的高考加分政策变动情况:
2021年3月5日,四川省教育工作视频会议上提到,四川省将出台进一步深化高考加分改革实施方案。
四川高考加分改革要点:
1.在总体特点上突出“精准”二字,使加分的区域、群体、条件更加精准;
2.在实施步骤上突出“分步”二字,设置了较长的过渡期,而不是一步到位;
3.在配套政策上突出“统筹”二字,改革过程中适时制定实施民族特困地区专项招生政策,确保相关区域录取水平基本保持稳定。
会上还透露,四川省推进高考综合改革2021年重点是抓好两件事:
一是省级重点抓完善方案。在学习借鉴、充分论证的基础上进一步修改完善我省改革方案,形成更加科学公平的实施方案。
二是市州重点抓完善条件。这次改革最大的特点是增加学生的选择权,促进学生全面而有个性的发展,这对高中阶段办学条件特别是师资提出了更高要求,各地要对标对表抓紧完善本地各项基础保障条件,确保2021年底前尽早全面达标,为按照国家的统一部署和要求适时启动我省高考综合改革奠定坚实基础。
对比近年的四川高考招生规定后发现,2021年四川高考加分政策与去年相差不大,唯一的变化是:取消了以往的“其他散居少数民族考生,在与汉族考生同等条件下优先录取”的优惠政策,以下是2021年详细的高考加分政策:





为进一步完善贵州省普通高校招生考试制度,促进教育公平,实现学生成长、国家选才、社会公平的有机统一,贵州省对高考加分政策进行调整,多项加分分值降低。此外,贵州在2021年工作要点中还提到要启动实施高考改革,新高考要来了!
具体情况如下:
贵州省教育厅、省委统战部、省委政法委、省民宗委、省公安厅、省卫生健康委、省退役军人厅、省政府台办等八部门在深入调研的基础上,起草了《贵州省深化高考加分改革实施办法》(以下简称《实施办法》)。
针对全国性加分项目方面,《实施办法》指出,烈士子女考生加20分,在服役期间荣立二等功及以上或被战区(原大军区)及以上单位授予荣誉称号的退役军人考生加20分,自主就业的退役士兵考生加10分,上述项目加分分值与2019年加分政策规定分值保持一致。归侨、华侨子女、归侨子女和台湾省籍考生(含台湾户籍考生)加分分值由10分调整为5分,少数民族考生加分按“逐步减少加分分值、精准确定加分区域、分阶段分步实施”原则进行了调整。
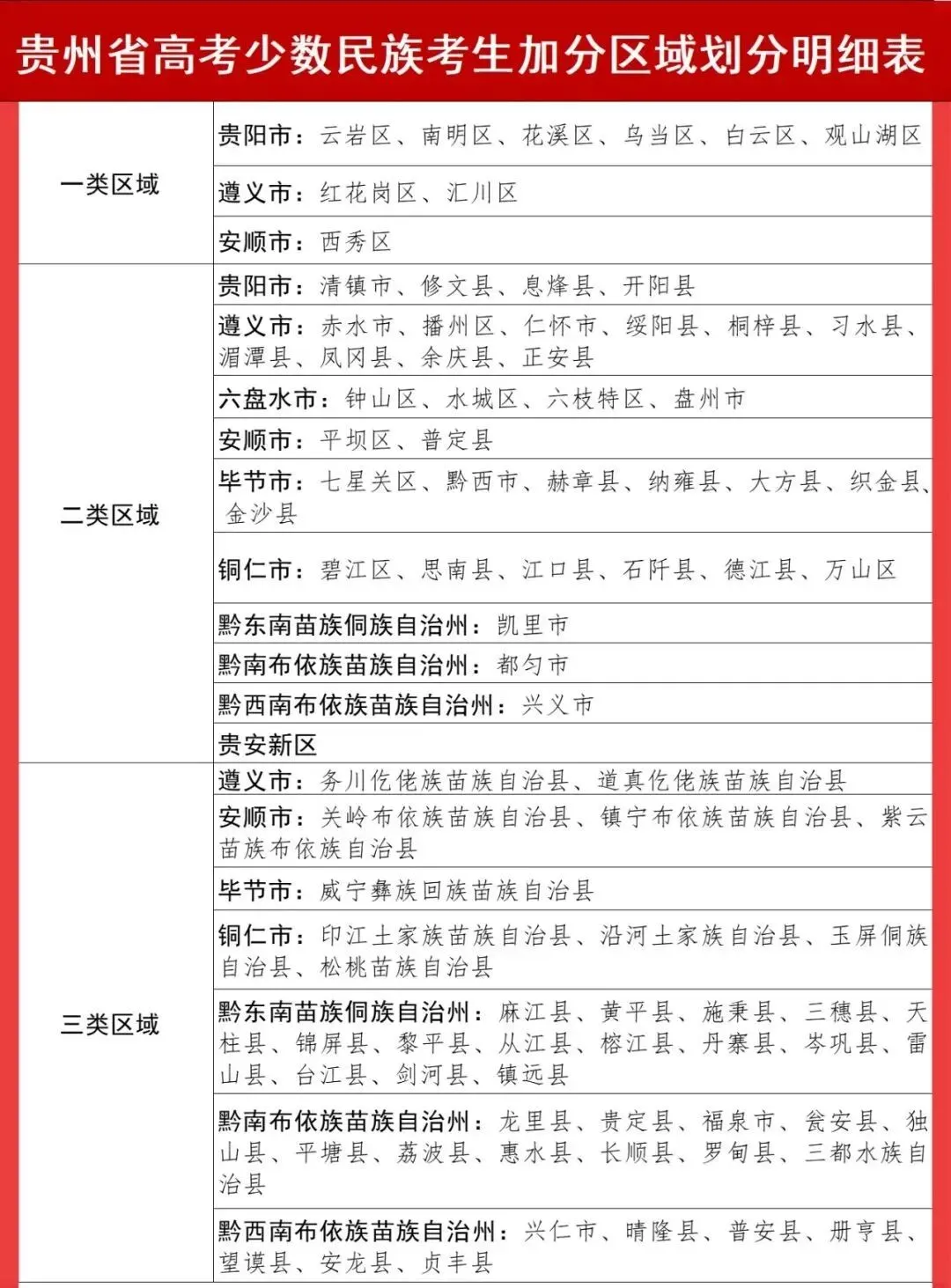
《实施办法》规定,新划分的少数民族考生加分区域分为三类:
一类区域包括贵阳市云岩区、南明区、花溪区、乌当区、白云区、观山湖区,遵义市红花岗区、汇川区,安顺市西秀区;
二类区域包括贵阳市清镇市、修文县、息烽县、开阳县,遵义市赤水市、播州区、仁怀市、绥阳县、桐梓县、习水县、湄潭县、凤冈县、余庆县、正安县,六盘水市钟山区、水城区、六枝特区、盘州市,安顺市平坝区、普定县,黔东南州凯里市,黔南州都匀市,黔西南州兴义市,贵安新区,毕节市、铜仁市所辖非民族自治县;
三类区域包括黔东南州、黔南州、黔西南州所辖除凯里市、都匀市、兴义市外的其他县(市),民族自治县。

《实施办法》明确,少数民族考生符合“三统一”条件的,加分分值分区域分阶段逐步降低:2022-2023年,一类区域加5分、二类区域加10分、三类区域加15分;2024-2025年,一类区域不加分、二类区域加5分、三类区域加10分;2026年起,一、二类区域均不加分,三类区域保留5分加分。
针对地方性加分项目,逐步降低分值并逐步取消。农村人口的独生子女户女孩考生和二女结扎户考生加分项目,从2022年起,该项目加分分值由10分降低为5分,2016年1月1日(含)之后出生的,不再享受该项目加分照顾;获得省级“见义勇为英雄”或者“见义勇为模范”称号的人员或其子女考生加分分值由原来的10分逐步降低,2022-2023年参加高考的加5分,2024年以后取消加分;获得市州、县级“见义勇为模范”或者“见义勇为先进个人”称号的人员或其子女考生加分由原来的5分逐步降低,2022-2023年参加高考的加2分,2024年以后取消该项目加分。
《实施办法》还明确规定,考生本人须对所申报的高考加分资格真实性负责,凡是以弄虚作假等手段获取加分资格的,一经查实,将按照《普通高等学校招生违规行为处理暂行办法》(教育部令第36号)等法律法规严肃处理,违规事实记入考生国家教育考试诚信档案。
同时,为确保《实施办法》顺利实施,省教育厅商有关部门就实施过程中可能出现的一些问题进行了明晰。
针对由政府统一组织实施跨县区易地扶贫搬迁集中安置的少数民族考生加分问题,根据《中共中央国务院关于全面推进乡村振兴加快农业农村现代化的意见》“脱贫攻坚目标任务完成后,对摆脱贫困的县,从脱贫之日起设立5年过渡期,做到扶上马送一程”和《中共贵州省委贵州省人民政府关于全面推进乡村振兴加快农业农村现代化的实施意见》“脱贫攻坚目标任务完成后,对摆脱贫困的县,从脱贫之日起设立5年过渡期,严格落实‘四个不摘’要求……落实好教育、医疗、住房、饮水等民生保障普惠性政策”的要求,对由政府统一组织实施跨县区易地扶贫搬迁集中安置的少数民族考生加分按照以下原则执行:
一是若考生原户籍所在地与易地扶贫搬迁集中安置点所在地属于同一类加分区域,按照《实施办法》规定执行。二是若易地扶贫搬迁集中安置点与考生原户籍所在地属于不同类加分区域,且该类考生在易地扶贫搬迁集中安置点所在县区或原户籍所在县区学校就读,按照“就高不就低”的原则加分;若该类考生未在易地扶贫搬迁集中安置点所在县区或原户籍所在县区学校就读,按照《实施办法》规定执行。三是执行时间。该类考生自原户籍所在县区脱贫摘帽之日起五年内(含五年)报名参加高考,执行上述照顾政策。
省教育厅还就《实施办法》中贵安新区的具体范围进行明确界定,贵安新区是指《中共贵州省委贵州省人民政府关于印发<贵安新区管理体制方案>的通知》(黔党发〔2013〕4号)明确的直管区管辖范围,即贵阳市花溪区湖潮乡、党武乡,贵阳市清镇市红枫湖镇平寨村、芦猫塘村、中一村、中八村、兰安村、池菇村、中八居委会,安顺市平坝区的马场镇、高峰镇。
此次贵州省高考加分改革政策自2022年高考起施行。
重庆市教委印发了《重庆市2021年普通高等学校招生工作实施办法》(以下简称《实施办法》),明确了重庆市2021年高考的考试时间、志愿填报、高考加分政策等内容。
从2021年起,重庆市统一高考实行“3+1+2”模式,统一高考总成绩由全国统一考试的语文、数学、外语3科成绩和学业水平选择性考试首选科目1科、再选科目2科成绩组成,总分满分为750分。
根据2021重庆高考加分政策,考生最高可加20分,且有一项加分项目2023年起取消。
(上下滑动查看详情)
◆38.录取照顾政策:
(1)有下列情形之一的考生,录取时将在考生统考成绩总分的基础上增加一定分数投档(所有照顾分值只能加入文化成绩投档),达到高校投档条件的,由高校决定是否录取。同一考生如符合多项增加分数投档条件时,只能取其中幅度最大的一项分值,不得累加。除明确只用于市属院校投档时使用的项目外,其他项目均可面向所有高校投档时使用,但不得用于不安排分省分专业招生计划的招生项目。
①自主就业的退役士兵;归侨、华侨子女、归侨子女和台湾省籍(含台湾户籍考生),录取时可加5分投档。
报考市属院校的因公牺牲军人子女、因公牺牲公安民警子女及荣立二等功(含)以上荣誉称号的公安民警子女,录取时可加5分投档(从2023年普通高考开始,取消此加分项目。取消后,因公牺牲军人的子女参加普通高考并达到有关高等学校投档线的,予以优先录取;因公牺牲公安民警子女报考普通高等学校的,在同等条件下优先录取)。
②重庆市少数民族聚居地(含自治县、民族乡)的少数民族考生,录取时加10分(报考艺术、体育类加5分)投档(从2023年普通高考开始,考生高中阶段必须在我市少数民族聚居地<含自治县、民族乡>具有三年完整户籍、学籍并在户籍所在区县中学连续三年实际就读);在服役期间荣立二等功(含)以上或战区(原大军区)以上单位授予荣誉称号的退役军人,录取时可加10分(报考艺术、体育类考生加5分)投档。
③烈士子女录取时加20分(报考艺术、体育类加10分)投档。
(2)高考成绩达到批次录取控制分数线未被录取的军人子女,有关高校在征集志愿后仍有剩余计划时,对符合条件的可予以优先投档,高等学校应当予以积极支持。
(3)平时荣获二等功或者战时荣获三等功以上奖励的军人的子女,一至四级残疾军人的子女,驻国家确定的三类以上艰苦边远地区和西藏自治区,解放军总部划定的二类以上岛屿工作累计满20年的军人的子女,在国家确定的四类以上艰苦边远地区或者解放军总部划定的特类岛屿工作累计满10年的军人的子女,在飞或停飞不满1年或达到飞行最高年限的空勤军人的子女,从事舰艇工作满20年的军人的子女,在航天和涉核岗位工作累计满15年的军人的子女,参加全国统考录取并达到有关高等学校投档线的,予以优先录取。
(4)退出部队现役的考生、残疾人民警察,公安英模、一级至四级因公伤残公安民警子女报考高校,在同等条件下优先录取。
(5)国家综合性消防救援队伍人员及其子女报考全国统考,参照教育部关于军人相关优待政策执行。
(6)经共青团中央青年志愿者守信联合激励系统认定,获得5A级青年志愿者的,在与其他考生同等条件下优先录取。
(7)散居在汉族地区的少数民族考生,在与汉族考生同等条件下,优先录取。不符合我市聚集地少数民族考生加分照顾条件的聚居地少数民族考生,参照散居在汉族地区的少数民族考生照顾政策执行(含预科、民族班)。
中职直升类考生和体育单招、残疾单招等各类单考单招考生不享受上述照顾政策。
凡符合上述政策性照顾项目的考生,必须经过本人申报、有关部门审核、三级公示后方能予以认可。
(8)定向就业招生与非定向招生同时进行投档录取。高校定向就业招生计划投档时,考生成绩须在本批录取控制分数线以上且不得低于该校同批次所有普通专业(类)(不含民族班、预科和定向就业、中外合作办学专业)中的最低投档分数线下20分。实行专业平行志愿投档的批次,定向就业招生在政策规定的降分范围内对有志愿的考生逐专业、逐分检索投档等办法在批次内进行投档录取。对高校批次内未完成的定向就业招生计划,经征集志愿后若仍不能完成定向就业招生计划,转为非定向就业计划执行。
(9)国家专项、地方专项在录取时经征集志愿后还不能完成计划,经重庆市录取领导小组同意可以适当降分录取有志愿的考生。
(10)对线上生源不足的个别高校,如在同批录取控制分数线上经征集志愿仍不能完成招生计划,可由学校申请,经重庆市录取工作领导小组同意后,可适当降分录取有志愿的考生。
对此,你有什么看法?
本文综合整理自:南京日报、观察者网、四川省教育考试院、重庆招考、贵州省教育考试院、网络

点个小花
,给大撕兄多一点动力!
,给大撕兄多一点动力!