【试卷速递】2026届高三化学高考模拟卷共12套(可下载)

四季读书网 6 0
【试卷速递】2026届高三化学高考模拟卷共12套(可下载)
人教版高中化学必修第一册课本实验汇总(一)
【精品】人教版高中化学选必三课本实验考点梳理汇总(共31页,可下载)
【精品汇总】高中化学常考装置图+课本实验汇总(可下载)
【资料分享】2026届高三化学二轮复习专题 有机化合物基础(讲义+练习共50页可下载)
【精品】高考常考化学实验装置图366例
【精品】高中化学选择性必修2、3常考实验装置图汇总(可下载)
【精品】高中化学必修第一册常考实验装置图汇总
【精品】高中化学必修第二册常考实验装置图汇总(可下载)
【精品】高中化学选择性必修一常考实验装置图汇总(可下载)
高中化学回归课本容易被忽略的考点(选必2)
化学平衡的标志和判断方法,一篇干货
【资料分享】高三化学一轮复习专题  阿伏伽德罗常数  (讲义+练习,可下载)
人教版高中化学必修第一册课本实验汇总(二)(可下载)
2025年广西高考化学到底难不难?
【回归教材】高考化学复习——回归课本中容易被忽略的考点(人教版选2)03(练习可下载)
高考化学实验装置图,刷这一份就够了
此资料包含:
1.河南省周口市2026届高三下学期第二次联考化学试题
2.内蒙古巴彦淖尔市第一中学2025-2026学年第二学期高三4月诊断考试化学试题
3.山西晋城市第一中学校等校2025-2026学年下学期高三4月质量检测卷化学试题
4.四川资阳市高中2026届高三下学期高考适应性考试化学试卷
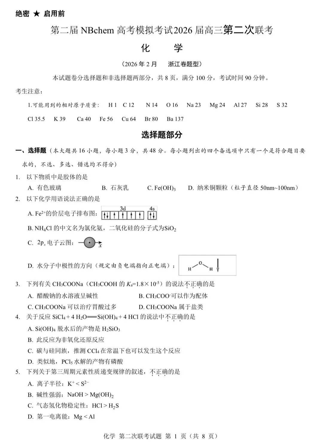
5.浙江第二届NBchem高考模拟考试2026届高三下学期第二次联考化学试题
6.浙江温州市普通高中2026届下学期高三第二次适应性考试化学试题卷
7.安徽铜陵市2026年普通高中高三模拟考试化学试题
8.河南南阳市方城县第一高级中学2025-2026学年春季学期高三第二次模拟考试化学试卷
9.河南镇平县第一高级中学2025-2026学年高三下学期二模检测(一)化学试题
10.辽宁名校联盟2026届高三下学期4月第二次模拟考试化学试题
11.山西部分高中2026届高三下学期4月考试化学试卷
12.山西忻州市2026届高三下学期普通高中学业水平选择性考试调研化学试题
【试卷速递】2026届高三化学高考模拟卷共12套(可下载) 第1张
【试卷速递】2026届高三化学高考模拟卷共12套(可下载) 第2张
【试卷速递】2026届高三化学高考模拟卷共12套(可下载) 第3张
【试卷速递】2026届高三化学高考模拟卷共12套(可下载) 第4张
【试卷速递】2026届高三化学高考模拟卷共12套(可下载) 第5张
【试卷速递】2026届高三化学高考模拟卷共12套(可下载) 第6张
【试卷速递】2026届高三化学高考模拟卷共12套(可下载) 第7张
【试卷速递】2026届高三化学高考模拟卷共12套(可下载) 第8张
下载方法:
【第一步】:关注下方公众号!
【第二步复制下载链接,然后打开「百度网盘APP」,即可保存、下载。

通过网盘分享的文件:2026届高三化学模拟卷4.15

链接: https://pan.baidu.com/s/1dKBj0Ixwi_J9JIMLWydNew?pwd=dkne 提取码: dkne 

免责声明:所载内容来源于互联网,微信公众号等公开渠道,本文仅供参考、交流。转载的稿件版权归原作者和机构所有,如有侵权,请联系我们删除。

抱歉,评论功能暂时关闭!