
点击蓝字 关注我们
今日分享内容
今天给大家分享:
2026年八年级下册生物《期中考试卷》附详细解析版,完整电子版可打印
需要的家长抓紧时间领取完整电子版。
转发给身边更多有需要的家长和朋友,一起助力孩子高效学习吧!
因篇幅有限,资料仅展示部分
(文末有完整电子版获取方式)













完整电子版获取方式:
①点一点右下角的“👍”和“❤️”
②关注下方公众号,点“发消息” ,在公众号对话框中对应年级回复:七年级、八年级、九年级
温馨提醒:不是在留言板留言哦!



—END—
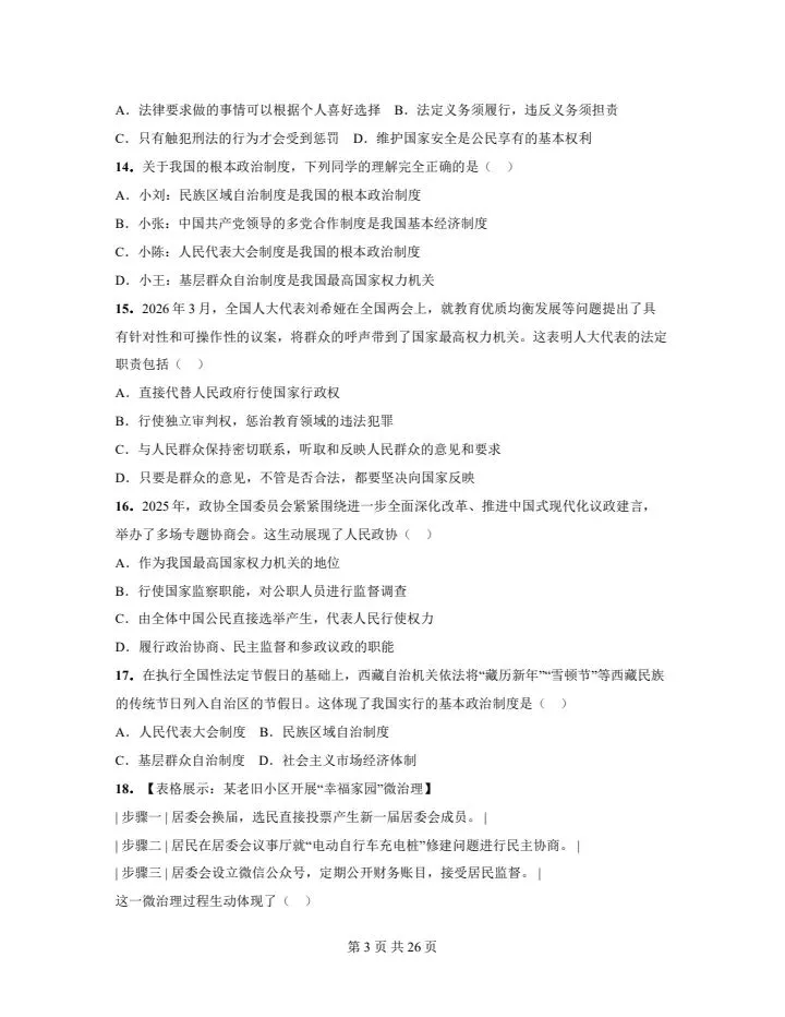
本微信公众账号分享的资源均通过网络等公共合法渠道获得,仅供试用!版权属于原出版机构或影像公司,本资源为电子载体,传播分享仅限于家庭使用与交流心得、参考和辅助购买决策,不得以任何理由在商业行为中使用,若喜欢此资源,建议购买实体产品。文章中的视频及图片均来自网络,版权归原作者或原出版社所有。如有侵权,请及时联系删除。
文章来源:
四季读书网
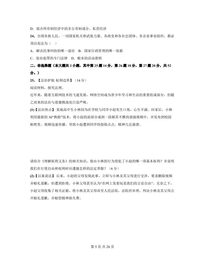
版权声明:本文内容由互联网用户自发贡献,该文观点仅代表作者本人。本站仅提供信息存储空间服务,不拥有所有权,不承担相关法律责任。如发现本站有涉嫌抄袭侵权/违法违规的内容, 请发送邮件至23467321@qq.com举报,一经查实,本站将立刻删除;如已特别标注为本站原创文章的,转载时请以链接形式注明文章出处,谢谢!