点击蓝字

关注我们

——识别上方二维码,立即登记报名——
中考临近,面对目不暇接的学校,
应该如何做出最佳选择?
初升高的升学政策和途径都有哪些?
广旭实验学校都有哪些特色和优势?


4月22日晚上7点,广旭实验学校总校长曾文锦,现身江门广播电视台直播间,面对面解答考生家长的升学疑虑,专业解读初升高政策、择校标准,带你深度了解广旭实验学校的办学情况!一场直播,“干货”满满,机会难得,家有考生,提前锁定!

直播主题

决胜中考·校长支招
政策×志愿×择校,一次讲清

直播时间

4月22日晚上7:00

直播内容

政策解读:中考升学政策深度解析
填报策略:志愿填报实战指导
特色班型:广旭清北班介绍
师资配置:新高一核心师资阵容
主讲人

曾文锦
广旭实验学校总校长
中学历史高级教师,北京师范大学2021年全国校长班成员、岭南师范学院、广东石油化工学院兼职导师、广东省继续教育学会常务理事。先后在省市名校广东广雅中学、广州市天河外国语学校工作多年,历任广东广雅中学高三历史备课组长、广州市天河外国语学校历史科组长、教导处副主任、教研处主任、湛江梅溪实验学校总校长、广外增城实验学校执行校长、江门一中附属实验学校(江门一实)教学副校长兼高中部校长。有扎实的专业基础、先进的理念和丰富的教育教学管理经验,曾荣获广州市高考历史学科突出贡献奖、惠州市历史教师基本功大赛一等奖第1名,广雅中学第二届优秀教师、惠州市教研先进工作者、天河区首批骨干教师,受天河区政府嘉奖一次,主持过多个省市级课题,多篇论文发表在国家核心刊物,曾培养多名学生考入清华、北京大学。

GSS·2026年秋季初升高

尊敬的各位家长:
您好!
高中阶段的择校,是孩子成长路上至关重要的一步,更是关乎未来发展的关键选择。
即日起,广旭实验学校(鹤山校区与台山校区)2026年秋季初升高预报名渠道正式启动,欢迎各位有意向的家长与学生关注了解。您可扫描下方二维码完成信息登记,招生老师会及时与您联系,为您提供专业细致的升学咨询服务,与您一同为孩子的美好未来保驾护航。
期待与您携手,共同陪伴孩子迈好高中入学这重要一步!

鹤山校区

台山校区
▲长按识别上方二维码登记信息

GSS
鹤山市广旭实验学校
▲高中部视频
江门市鹤山市广旭实验学校是由广旭教育集团创办的一所高起点的十二年一贯全日制民办寄宿学校。

学校位于广东省江门市鹤山市G325鹤山新华城南,环山而建,因地制宜、融于自然。总投资约3个亿,首期占地54亩,建筑总面积3.7万平方米,按省一级学校标准建设,采用先进的全天候立体风雨连廊设计模式,拥有先进的综合性教学楼、图书馆、体育馆、学术报告厅、游泳池、足球场、篮球场、教师公寓、学生宿舍等高标准设施。
01
招生对象
参加2026年江门市中考的五邑地区初中毕业生
02
班型设计

03
收费标准(单位:元/生/学期)

04
2026年秋季高一新生助学金政策

05
咨询热线(微信同号)
185 75057 333 吕老师
185 75052 358 谭老师
06
校区地址
广东省江门市鹤山市G325鹤山新华城南

GSS
台山市广旭实验学校
▲台山广旭官方宣传片

台山市广旭实验学校由广旭教育集团投资创办,位于广东省江门市台山市台城街道办事处文昌路16号,占地约154亩,总建筑面积约13.3万㎡,总投资约7亿元。学校为高端民办十二年一贯制寄宿学校,可提供小学、初中、高中三个学段,共4680个学位。
01
招生对象
参加2026年江门市中考的五邑地区初中毕业生
02
招生人数

03
收费标准(单位:元/生/学期)

04
2026年秋季高一新生助学金政策

05
咨询热线(微信同号)
17666499888 唐老师
13066418333 周老师
06
校区地址
广东省江门市台山市台城街道办事处文昌路16号

乘风启航,共赴星海
选择广旭,遇见美好
点燃理想之光,照耀未来之路

GSS
点燃理想,照耀未来
01
名校长引领方向
名校长引领方向,面向全国招聘优秀教师,师资配备充足,为学生的学习和成长提供了坚实的保障。
▼广旭实验学校总校长

曾文锦
中学历史高级教师,北京师范大学2021年全国校长班成员、岭南师范学院、广东石油化工学院兼职导师、广东省继续教育学会常务理事。先后在省市名校广东广雅中学、广州市天河外国语学校工作多年,历任广东广雅中学高三历史备课组长、广州市天河外国语学校历史科组长、教导处副主任、教研处主任、湛江梅溪实验学校总校长、广外增城实验学校执行校长、江门一中附属实验学校(江门一实)教学副校长兼高中部校长。有扎实的专业基础、先进的理念和丰富的教育教学管理经验,曾荣获广州市高考历史学科突出贡献奖、惠州市历史教师基本功大赛一等奖第1名,广雅中学第二届优秀教师、惠州市教研先进工作者、天河区首批骨干教师,受天河区政府嘉奖一次,主持过多个省市级课题,多篇论文发表在国家核心刊物,曾培养多名学生考入清华、北京大学。
▼广旭实验学校副总校长

岑仁强
中学化学高级教师。先后在湛江一中培才学校、廉江市实验学校、湛江市北大附属实验学校工作多年。历任湛江一中培才学校教导处副主任兼高中部主任,廉江市实验学校高补部主任,湛江市北大附属实验学校高中部副校长。曾荣获合浦县高考先进个人、北海市高考先进个人、北海市优秀教师、湛江市高考先进工作者、廉江市高考先进工作者等荣誉。和团队一起培养了周*畅、吴*亮、李*、廖*阳、陈*庆、陈*佳、徐*祥、蔡*峰、蔡*良、曹*博、黄*琪、龙*丞等12人考上清华和北大。
▼广旭实验学校副总校长

陈唐生
毕业于华南师范大学,中学数学一级教师,曾在公、民办担任高中、初中数学课任老师,先后在乡镇的公立初级中学、县级完全中学、国家级重点职业学校、县政府办公室工作和任职;在东莞新世纪英才学校、梅州市北大新世纪实验学校、江门一中附属实验学校等知名民办学校任办公室主任,有教导处、后勤处、德育处、办公室等岗位工作经验。荣获省、市、县各类表彰奖励30多项次,在县级以上媒体、刊物发表论文、宣传学校的新闻稿件100多篇。
▼鹤山市广旭实验学校副校长

廖建发
中学历史高级教师,曾在广东省内多所著名民办学校工作多年。历任年级主任、教研处主任、学部主任。曾荣获“市高考先进工作者”、“市高中质量管理奖先进个人”等荣誉。所教学生中有高考成绩被广东省屏蔽,共培养了 12 名清华北大学生。
▼鹤山市广旭实验学校校长助理

徐四英
哈尔滨师范大学课程与教学论专业硕士研究生毕业,高中语文正高级教师,广州市高中语文名教师,广州市教育专家培养对象,先后多次获得广州市、天河区表彰,所带年级中高考总分成绩在广州市名列前茅,所带班级中高考语文成绩在广州市名列前茅,语文高考平均分超120分。发表教育论文多篇,出版教育专著《因为真心所以快乐》、语文教学专著《从“此”爱上阅读》以及长篇小说《当烟花冷落时》。
▼台山市广旭实验学校副校长

郭志华
毕业于东北师范大学中文系,30多年语文教学经验。上学年在鹤山市广旭校区任教七年级“零班”。曾在多所大型民办学校任职任教,其中包括“东莞市光正教育集团”“东莞市立生之行教育集团”“廉江市实验学校”“梅州市五华县中英文实验学校”。多次指导学生参加全国作文大赛,荣获优秀指导奖。曾荣获“市教学能手”“市教学骨干”“市优秀少先队辅导员”“市优秀班主任”“州教学骨干”等称号。
02
成果丰硕 开拓未来

鹤山市广旭实验学校

⭐在2025-2026第一学期江门市组织的期末考试中,我校高二学生语文、数学、英语、物理、政治、地理均分位列江门前三,高优上线率78%;高一1班各科均分均排在江门市前列,其中语文、历史均分第一,高优率80%以上。

台山市广旭实验学校

⭐在2025年高考中,据不完全统计,已有多名学子被中山大学、大湾区大学、华南师范大学、汕头大学、南方医科大学等包含985、211在内的重点高校录取。
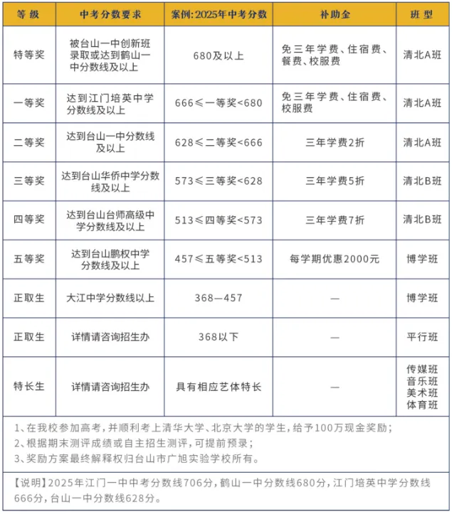
⭐清北A班(原广旭班--中考录取台山一中分数线以上学生)特控上线率达58.8%,本科上线率94.6%;广旭艺体生圆梦本科理想院校!美术、音乐、传媒类本科率超99%,集中体现我校顶尖师资配置、教育教学能力、教学资源的强劲实力。
03
创新培育 铸就英才
广旭实验学校一直以来高度重视高素质创新型人才培养,积极探索“拔尖创新人才”培养的有效途径。
广旭信息学奥赛研究院
广旭实验学校与国内顶级“清北生孵化团队”华夏园共同构建一体化的尖子优生培育计划,其引入清华大学及省内顶尖名校的全方位名师资源,其中,引进信息学奥赛金牌教练团队进驻,开展双师教学。
广旭奥数研究院
广旭奥数研究院汇聚广旭核心骨干教师,精心打造了一支优秀奥数竞赛教练团队,致力于中学生的创新潜质挖掘、思维水平提升与认知能力拓展,使其优中拔尖,为冲刺重点名校打好坚实的学科能力基础,也为国家选拔和培养具有突出学科特长的青少年人才。
江门市清华校友会教育基地
广旭实验学校和清华大学江门校友会双方将发挥“校地合作”效能,在人才共育、校校联动、研学交流等方面展开深入合作,发挥人才聚集的优势,以才引才,以智引智,为江门教育高质量发展注入强劲动能。



04
课程多元 特色彰显
我校努力构建多元化的、适应国家强基计划工程、为创新人才成长奠基的系统性的课程体系,满足了不同潜力的学生发展需求,促进了学生全面而又富有个性的发展。
我校校本特色课程列表


美术特长训练

奥数思维

体育特长训练

音乐特色课程

文艺汇演

合唱团

学生主持

书法社团

篮球

足球
05
文化奠基 艺体扬长
学校充分发挥全省资源,汇集传媒界大咖,以规范化、体系化的教学课程开设广旭传媒班(播音与主持艺术、戏剧影视导演、戏剧影视表演、服装表演)、广旭铁夫班、广旭体育班、广旭音乐班等专业特色课程。一对一建档与汇报;坚持“文化艺体并重”的理念,探索出“专业+文化”的课程编排集训模式,以基础课程为主题,提升文化素养;以艺体课程为延伸,专业一站式服务,满足学子专业需求,助力实现艺术梦想。

广旭体育班

广旭音乐班

广旭铁夫班

播音与主持
06
课堂灵动 生命激扬
我校以促进每一个学生的发展为教学目标,倡导并实践课堂教学改革,主张把课堂还给学生,构建以小组合作为形式、以学练案为载体的互动课堂教学模式。






07
精研教学 创生课堂
学校立足学科课程育人目标和学科特点,积极整合优质资源,通过组织开展集中培训、主题教研、名师讲座、同课异构、青蓝工程等方式,努力更新教师的教学理念,提升教师的专业素养和课堂教学能效。

探究型教研课堂

讲练型教研课堂

科组教研会

教师培训会
08
全人教育 立德树人
面向个体 成长导师
我校创新德育模式,实行“成长导师制度”,为每6-8名学生配设一名德育导师。导师遵循“用心沟通、以德树德;竭诚交流、以情动情;刻意磨练、以志励志;修身垂范、以行导行”的育人准则,全方位为学生开展“思想引领、学业辅导、生活指引、心理疏导”工作,助力学生健康成长。

德育导师常规见面会

优秀德育小组

德育导师引导学生学习规划

德育老师课后辅导
活动育人 润德于心
我校紧扣 “点燃理想、照耀未来” 的办学理念,创新性打造多元活动平台,一是活动系列化,逐月开展主题德育活动,让学生持续学习新思想,焕发新活力。二是全员覆盖话,活动领域广泛,学生参与度极高,旨在培育学生兼具中国审美气质与全球格局视野,面向未来、走向世界。

阳光大课间

学生主导家长会

拔河比赛

接力赛

语文节

文体节

校运会

迎春晚会

校园歌手

综合素质拓展

跳蚤市场

班级美食会
精品社团 多元发展
我校精心雕琢,创建了涵盖器乐社、舞蹈社、足球社、篮球社、羽毛球社、合唱社、话剧社、棋艺社、礼仪社、广播社、HTML社、极视广旭社等在内的十余个精品社团。这些社团为学生搭建广阔舞台,使其能够充分施展特长、深度挖掘潜能、鲜明彰显个性,进而全面提升综合素养,实现多元发展。

足球社

舞蹈社

话剧社

合唱团

醒狮社

器乐社
09
智慧校园 精细管理
学校携手专业化物业管理团队,严格执行校园全天安全巡查制度;学生宿舍开展公寓式管理,由专职生活老师全程跟踪管理;聘用专业行政总厨,实行专业营养配餐;学校重视全方位的校园医疗卫生建设,配备专职心理健康教育教师,保障学校师生身心健康。

专业物业管理

宿舍环境

营养配餐

专业后厨团队

健康保障

心理健康讲座
广旭 这边读好

鹤山校区

台山校区
▲长按识别上方二维码登记信息


鹤山市广旭实验学校由广东省广旭教育投资有限公司投资创办,位于广东省江门市鹤山市新城区鹤山新华城南,为民办十二年一贯制寄宿学校。



学校以“博汇明达”为校训,秉承“点燃理想,照耀未来”的办学理念,充分利用广旭实验学校的人文底蕴和学科资源,构建多元化的课程体系,营造“博学、汇智 、明礼、达己”的学风氛围,为孩子的终身发展奠定坚实基础。
咨询报读电话(微信同号):
小学部:
18675030788 蒋老师
初中部:
18675036688 徐老师
18675031868 李老师
18575052358 谭老师
高中部:
18575057333 吕老师
