搞学习怎能少了试卷宝?!SVIP买一年送一年,再送5G容量
四季读书网
6
搞学习怎能少了试卷宝?!SVIP买一年送一年,再送5G容量
今年上半年的第二学期,非!常!短!本就着急忙慌鸡娃的老母亲,更觉得时光短暂,好似学习任务又加重了。但,没关系,老母亲才刚到中年而已,还有大半辈子供我继续肝~~老娘未老,还能干饭,穷且益坚,扶娃上青云。
搞学习,怎么少了试卷宝?这才是老娘鸡娃的最佳CP。4月16日10点,试卷宝期中团购来啦!
团购时间:
4月16日10:00-4月22日24:00
团购福利:
SVIP买一年送一年。加赠5G容量(有效期2年)
团购规则:
1️⃣同一手机号,只能参加这个团一次。下单时,请务必留下试卷宝注册手机号!
2️⃣下单后1秒内发【兑换券码】,请马上去快团团订单内复制,去微信搜索【试卷宝VIP】公众号,菜单栏【团购兑换】,粘贴兑换码和手机号即可兑换。
3️⃣兑换码直接兑换1年会员权益,赠送的1年和5G容量4月24号自动到账,到账后有短信提醒。
4️⃣已兑换过权益的订单,不支持退款。
5️⃣兑换成功后,直接用团购手机号登录试卷宝,切记:不要在app内点击【立即激活】,无须再次付费。
关于试卷宝的问题都可以在群里问
👇👇
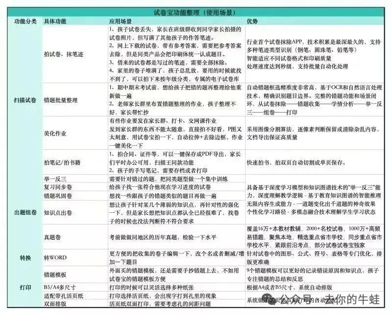
A:这是一款App,全名【试卷宝】,你可以在安卓或苹果市场下载。核心功能有两个:一是收集错题,拍一拍,勾一勾,就可以把错题放入错题集;二是拍试卷,用AI技术把写过的卷子变成空白,且超级干净,可以导出成pdf或word。这是购买了SVIP后登录的界面,基本上可以看到这款软件的大致功能,非常简单实用。拍试卷就是把凌乱的、写过的卷子变成空白卷子,按下界面下方的相机键,拿着手机怼着卷子,不要管光线,拍一下,立马就可以把糟乱差的卷子,擦拭掉一切笔迹变成一张空白卷子。不仅可以抹除普通的手写笔迹,只要是不同颜色的答案,即便是打印字体的也能去。而且,试卷宝现在已经有电脑端。
shijuanbao.aizuoye100.com
会员可在电脑网页登录试卷宝账号。目前,电脑端试卷宝搭载了两项核心功能:抹除手写,错题整理和组卷,基本满足日常使用。
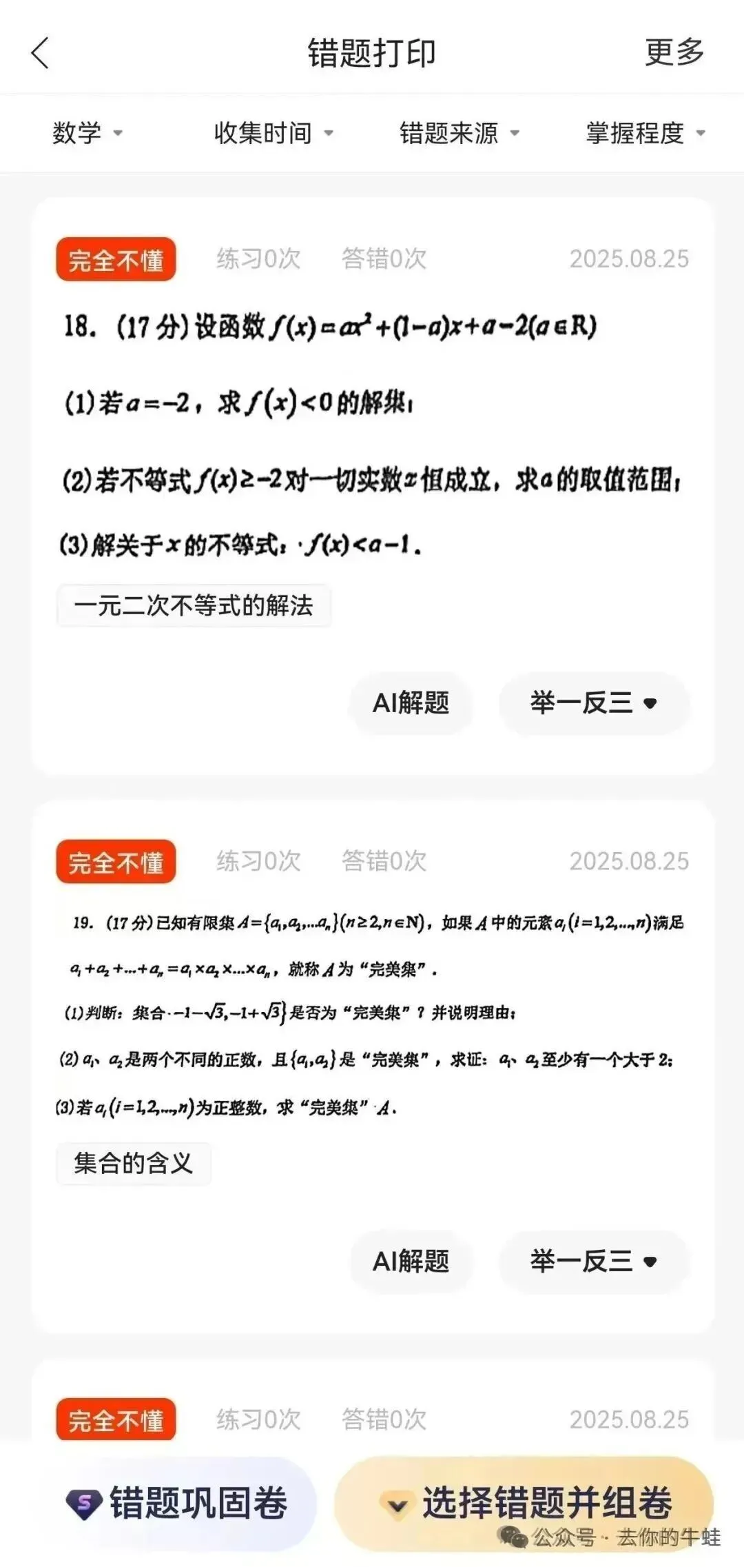
试卷宝可以自动捕捉试卷图片,只要根据提示调整手机与试卷的距离,就可以自动拍照,然后自动抹除手写痕迹。再选择【框选错题】,将选中的错题,纳入相应的错题标签。然后,就可以去错题本查看错题。如果使用单拍错题,那么系统只保存错题,不会自动保存试卷,这样的话效率更高。打印时选择好尺寸和打印模式即可,看看最新的打印效果,很赞~svip可以选高级模式,更干净~~~在每一道错题的右下角,我们都能看到【举一反三】,这里系统提供与错题同类型的题目,孩子多练习相似题目,有助于彻底掌握错题知识点。另外,试卷宝系统出的试卷,都自带答案,打印试卷的时候,可以自行选择是否答案也一并打印出来。还有错题练习计划+错题巩固计划。根据艾宾浩斯遗忘曲线,系统会自动推送错题练习计划、巩固计划,不断滚动错题,熟能生巧,错题全部击破!
错题练习计划,包括周爽、月爽、期中、期末。
平时多经历各种套路,考场少踩坑。帮娃又能省妈!
最后,再次强调一遍,试卷宝是云端存储,保存下来的试卷和错题,不会占用岌岌可危的手机内存。但是,试卷宝云端存储也是有限的!必要时需要购买扩容,或者删掉点考卷!
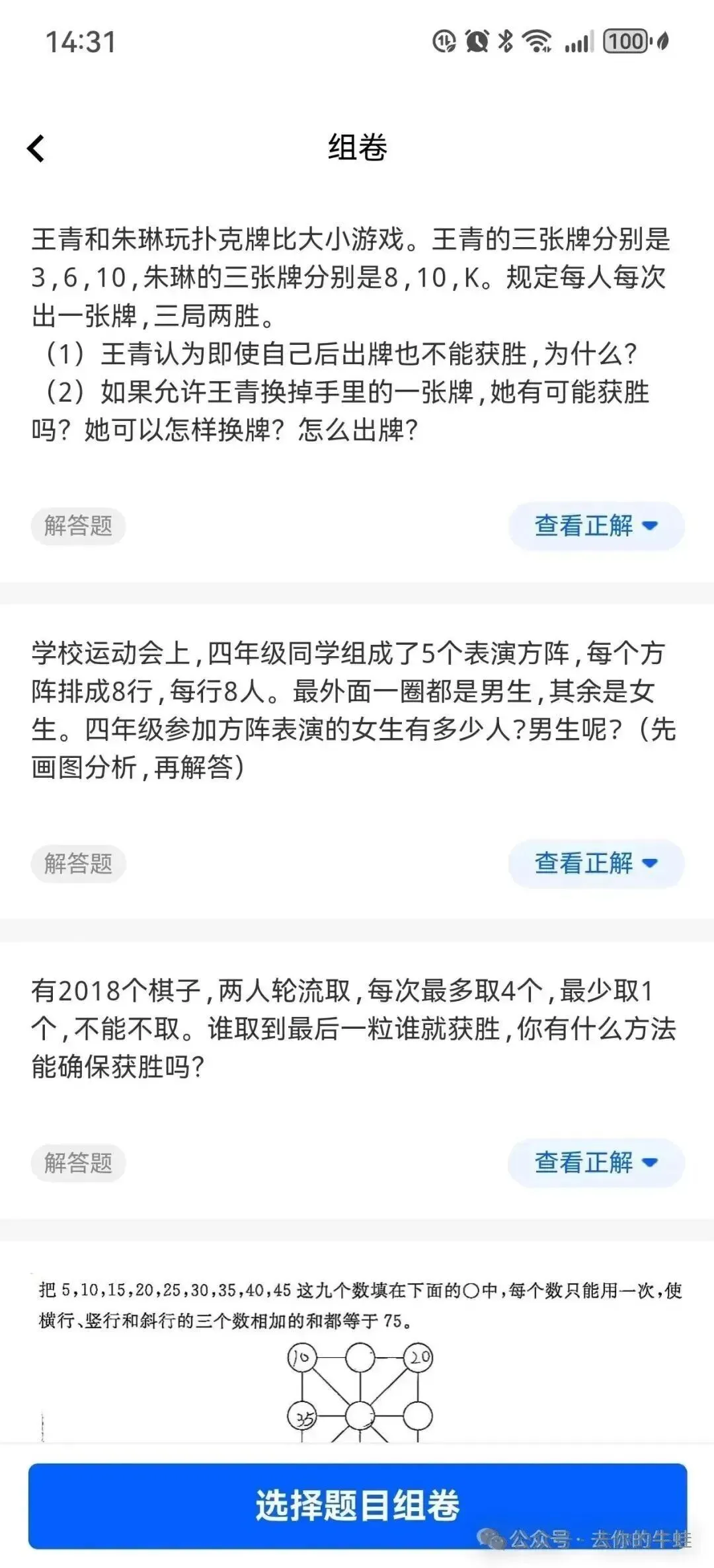
如果错题分跨在两页怎么办?试卷宝有拼长图的功能,直接可以使用。类似的还有拼PDF功能,操作上与拼长图一模一样,只不过生成的是PDF。早前有一些娘娘表示,拍下来的试卷和笔记,到最后都是黑白的,尤其是很多笔记用了各种记号笔,转换成黑白的,之前的色彩就没有意义了。试卷宝更新后,在拍照之后的结果页面,上方可以选择【彩色版】哦~另外,用试卷宝拍A3试卷,会直接处理成两张A4,不需要横向拍摄。我吧,对于纸质书籍有着莫名的偏好,即便是在AI时代,我依然喜欢那种墨香扑鼻的感觉。但,有时候吧,看着书中的金句就想着下次写文时可以用,还要辛苦码字,实在是麻烦。试卷宝里拍书籍这个功能,可以让我第一时间把好看的书转化成word文档。陪读老二,重新进入小xue生的世界,橡皮没擦干净,奇奇怪怪的印迹,横七竖八的折痕……“卷面整洁”又一次让老母亲头疼。怎么办?试卷宝美化作业功能随手拍,就可以帮忙去除画面暗、背景杂乱、阴影与作业重叠等问题,挽救手残星老母亲。之前跟试卷宝团队吐槽过无法拍笔记的功能,手写笔记一拍完就变成白板了。现在,他们家可以拍笔记了。虽然之前试卷宝在错题整理方面的功能可谓几近完善。但娃毕竟只有一个,刷过的题再多也有个上限,所以只整理一个娃的错题,效果并不明显。只有小学!试卷宝的大数据推出了【数学易错题】。在这里可以找到全国各地小学各个年级的数学高频错题。除了上面提到的这一款“全国小xue错题专项练习系列卷”,试卷宝还有【知识点组卷】功能。小高的数学知识点(可惜了,只限于小xue),都可以自行选择,组合成一张试卷。从此以后,老母亲再也不用担心娃的试卷不够了,而且每张都是满满的知识点。就是大家在微信上传来传去的各种照片、word、pdf之类的也可以直接导入到试卷宝里,方便!VIP有的功能,SVIP全都有。SVIP多出来的五大功能:真题会员,AI智能出卷,错题本模板,自带10G容量,以及一个账号最多支持3个娃一起使用。
我先来说下我最爱的功能:可以支持俩娃,三娃也可以(但对我来说,两个足够了!)

真题会员,这里收集了全国2000+名校真题试卷,覆盖所有省市,涵盖所有学科,小初高都有。这次版本更新,新增了20000+重点城市的名校试卷精选试卷。而且,这些试卷都是试卷宝独家!
南模、复附、金山、交附、进才、控江、建平……都有哦~且,有答案哦!
开通SVIP会员,就可以在真题卷专区免费下载试卷,会员有效期内,每自然月可下载20份试卷,同一份试卷可重复下载,仅消耗一次下载机会。AI智能出卷,可以根据已收集的错题,分析娃的薄弱点,给出一张10-60题的错题巩固卷,或者分析教学进度,紧贴校内给出复习同步卷,还能根据实拍试卷的知识点,自动出一张相似卷。错题本模板,在导出错题时,可以选择6个不同的专业模板,题目、答题区、错因分析、知识点一目了然。再问一个问题:VIP里的举一反三和SVIP的错题巩固有啥差别?SVIP是可以针对很多题目一起出卷,VIP举一反三是一个题目,出三道题。一言蔽之,就是更智能了,针对性更强了!至于试卷宝容量,因为试卷宝收集的错题,下载的试卷等等资料都是储存在试卷宝的云盘中,所以很多VIP老会员,一直苦于容量太少。而SVIP直接自带10G容量,比VIP多了8G,可以放心使用了。每次开团都有很多新朋友,特别提示,认准正版APP:为啥要在图标下标识“官方正版”呢?因为居然有仿品!what?!认定这个图标就不会下载错了。
试卷宝,作为一款超好用的试卷变白和错题整理工具,这可是真的贯穿小学初中高中,甚至工作的神器。把错题打印出来反复练习,效果非常棒!甚至我自己也会用这款App打印文件,转化word,转PDF。明明市面上有那么些免费软件,为啥对试卷宝念念不忘?大概还是东西好用吧!只有试卷宝,才能用各种功能满足娃和陪读娘的各种需求,人无我有,人有我优,一宝在手,错题无忧。关于试卷宝的问题都可以在群里问
👇👇
版权声明:本文内容由互联网用户自发贡献,该文观点仅代表作者本人。本站仅提供信息存储空间服务,不拥有所有权,不承担相关法律责任。如发现本站有涉嫌抄袭侵权/违法违规的内容, 请发送邮件至23467321@qq.com举报,一经查实,本站将立刻删除;如已特别标注为本站原创文章的,转载时请以链接形式注明文章出处,谢谢!