
点击上方蓝字·关注我们
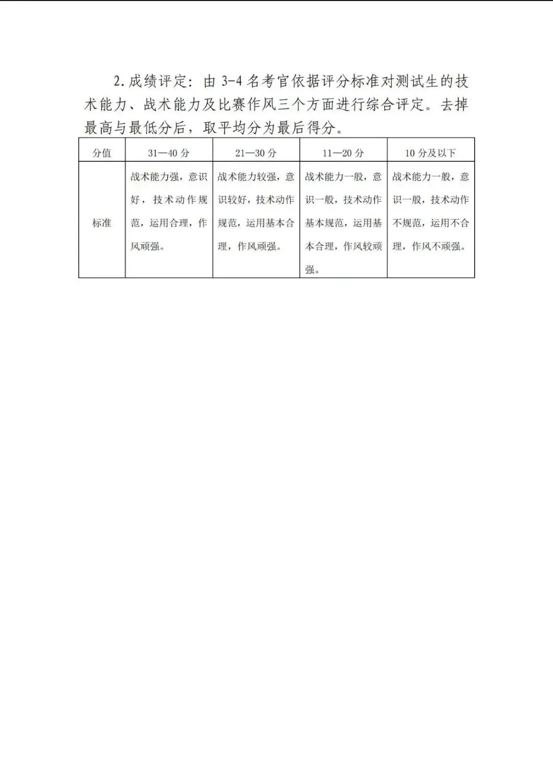
体育特长生评分标准

































中考特长生招生工作通知



















杨村一中中考特长生招生简介

一
招生计划
田径(计划2人,男女兼收)
乒乓球(计划男1人、女1人)
每名考生只能填报一所报考学校,多报视为弃权。
【注】以2026年天津市体育后备人才普通高中学校招生计划为准。
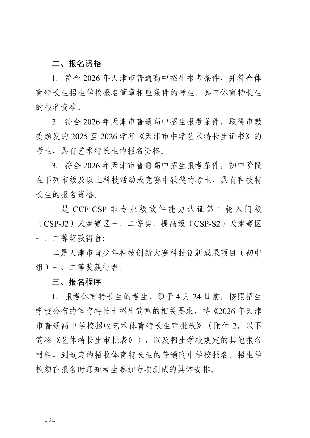
二
报名条件、招生范围及报名上交材料
考生必须为武清区2026年应届初中毕业生,并在初中学校完成三年完整学习(学习时间:2023年9月—2026年6月)。
具体项目报名要求:
【田径】凡品德优秀、身体健康(无影响训练比赛疾病),符合2026年天津市普通高中招生报考条件的考生,且具备以下条件之一的,方能报考我校田径项目特长生:
1.初中阶段荣获“天津市中小学田径冠军赛”前八名;
2.初中阶段荣获“武清区中小学(中职学校)田径锦标赛”前三名;
3.参加上述比赛未取得相应名次,但参赛成绩达到田径等级三级及以上或未参加上述比赛但所报田径单项,经初中学籍校测试,成绩达到田径等级三级及以上的考生。
【乒乓球】凡品德优秀、身体健康(无影响训练比赛疾病),符合2026年天津市普通高中招生报考条件的考生,且具备以下条件之一的,方可报考我校乒乓球项目特长生:
1.初中阶段荣获“武清区中小学乒乓球比赛”团体前三名的主力队员;
2.初中阶段荣获“天津市中小学乒乓球比赛”团体前六名的主力队员;
3.依据乒乓球项目特点和乒乓球项目建设需要,未参加上述比赛或未取得相应名次,经初中学籍校测试,具有较高乒乓球技、战术水平的考生。
报名时所需材料如下:
1.考生本人第二代居民身份证原件、复印件各一份(带照片的户籍证明、临时身份证均无效)。
2.打印全国电子学籍并加盖学校公章。
3.近期一寸免冠彩色照片1张(近1年内照片)。
4.《报名汇总表》(附件2)盖公章纸质版2份、电子版1份。
5.《专项测试表》(附件3)纸质版一份,粘贴学生照片并加盖学校骑缝章,照片要求与上报照片为同一底板(注意:1.填写学籍学校名称时必须与学校公章一致;2.学籍号填写全国学籍号)。
6.提交有效期内的“人身意外伤害”保险单据。
7.报考1500米及以上长跑项目的考生需提交二级及以上医院6个月内的健康证明或体检报告(含血压、心电图)。
8.参加教育部门组织的区级以上体育比赛获奖的,提供获奖证书、比赛秩序册、成绩册加盖学校公章(三者须为同一比赛;秩序册、成绩册原件过厚的,可仅复印封面、目录及有本人信息的相关页面);未取得对应比赛名次、经初中学籍校测试达标的,提供学校出具的专项测试证明(注明测试教师、测试项目及成绩、符合的报名条件,由测试教师签字并加盖学校公章)。
9.教育局统一发放的《2026年武清区初中毕业体育特长生测试考生须知》,须由学生本人及家长共同签字后一并提交至报考学校。
报考杨村一中体育特长生的考生以上材料缺一不可。
附件2、附件3见区教育局通知文件。
三
报名时间、地点
报名时间:2026年4月23日8:30-11:00(逾期视为自动弃权)
报名地点:杨村第一中学体育组(北门进入学校)
【注】报名考生由初中学籍校统一报送本校报名考生材料,不接待学生及家长个人报名。
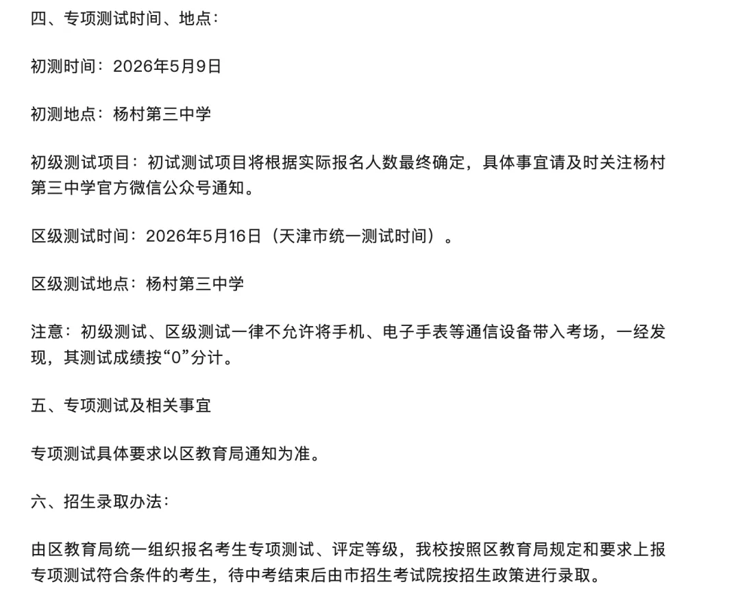
四
测试时间、地点
初级测试:初级测试相关安排(时间、地点、项目)将根据实际报名人数确定,具体事宜请以杨村第一中学官方微信公众号通知为准。
区级测试时间:2026年5月16日(天津市统一测试时间)。
区级测试地点:杨村第三中学
【注】初级测试、区级测试一律不允许将手机、电子手表等通信设备带入考场,一经发现,其测试成绩按“0”分计。
五
专项测试
及相关事宜
专项测试具体要求以区教育局通知为准。
六
招生录取方法
由区教育局统一组织报名考生专项测试、评定等级,我校按照区教育局规定和要求上报专项测试符合条件的考生,待中考结束后由市招生考试院按招生政策进行录取。
(一)体育特长生录取控制线划定
我校计划中招总人数-我校计划中招体育特长生总人数=我校文化生的录取人数,中招办按中招录取政策和我校文化生录取人数对考生排序,以最后一名文化生中考分数(不含指标生)为我校体育特长生录取控制线。
(二)体育特长生录取规则
严格按照优秀等级、良好等级、合格等级的顺序依次录取,录满即止。
1.优秀等级录取:专项测试被认定为优秀,按中考成绩+100分计入总分,该加分成绩须达到我校体育特长生录取控制线,从高到低录取。
2.良好等级录取:若优秀等级名额未录满,对专项测试达良好的考生,按中考成绩+50分计入总分,该加分成绩须达到我校体育特长生录取控制线,从高到低录取。
3.合格等级录取:若良好等级名额仍未录满,对专项测试达合格的考生,按中考成绩+20分计入总分,该加分成绩须达到我校体育特长生录取控制线,从高到低录取。
4.同分排序规则(全项目统一适用):
各等级录取过程中,若考生加分后总成绩相同,按以下顺序依次比较、择优录取:
① 比较中考文化总成绩,分数高者优先;
② 若文化总成绩相同,比较语文、数学、英语三科总成绩,分数高者优先;
③ 若三科总成绩相同,比较语文、数学两科总成绩,分数高者优先;
④ 若两科总成绩相同,比较语文单科成绩,分数高者优先。
5.未录满计划处理:若体育特长生计划最终未录满,剩余计划纳入我校普通文化生招生计划,由中招办按中考文化成绩由高到低统一录取。未被我校录取的体育特长生,将以普通文化生身份按中招政策参与后续录取,不再享受特长生加分政策。
七
对体育特长生重要提示
1.初级测试项目将根据实际报名人数最终确定,具体事宜请及时关注杨村第一中学官方微信公众号通知。
2.凡被我校录取的体育特长生享受正取生待遇,同时要履行体育特长生相应义务(包括学习、训练、比赛、管理等)。
3.未被我校体育特长生录取的考生将以普通考生身份按中考政策进行正常报考,不享受特长生降分政策。
杨村三中特长生招生简介







杨村四中特长生招生简介

一、招生项目及计划:
田径(计划8人男女兼收)、篮球(计划男5人、女5人)、乒乓球(计划3人男女兼收),考生只能报考其中一项,每名考生只能填报一所报考学校,多报视为弃权。
注:以2026年天津市体育后备人才普通高中学校招生计划为准。
二、报名条件:
田径:凡品德优秀、身体健康(无影响训练比赛疾病),符合2026年天津市普通高中招生报考条件的考生,且具备以下条件之一的,方能报考我校田径项目特长生:
1.初中阶段荣获“天津市中小学田径冠军赛”前八名;
2.初中阶段荣获“武清区中小学(中职学校)田径锦标赛前三名;
3.参加上述比赛未取得相应名次但参赛成绩达到田径等级三级及以上或未参加上述比赛但所报田径单项,经初中学籍校测试,成绩达到田径等级三级及以上的考生。
篮球:凡品德优秀、身体健康(无影响训练比赛疾病),符合2026年天津市普通高中招生报考条件的考生,且具备以下条件之一的,方可报考我校篮球项目特长生:
1.参加“2025年武清区中小学篮球比赛”获前四名的主力队员或参加“2025年天津市中小学篮球比赛”获前六名的主力队员;
2.依据篮球项目特点和篮球项目建设需要,未参加上述比赛或未取得相应名次,但男生净身高达到180cm(含)以上、女生净身高达到160cm(含)以上(均以测试当天,现场测量为准),具有较高篮球技、战术水平的考生。
乒乓球:凡品德优秀、身体健康(无影响训练比赛疾病),符合2026年天津市普通高中招生报考条件的考生,且具备以下条件之一的,方可报考我校乒乓球项目特长生:
1.参加“2025年武清区中小学乒乓球比赛”获团体前三名的主力队员或参加“2025年天津市中小学乒乓球比赛”获团体前六名的主力队员;
2.依据乒乓球项目特点和乒乓球项目建设需要,未参加上述比赛或未取得相应名次,经初中学籍校测试,具有较高乒乓球技、战术水平的考生。
注意:报名时所需材料如下:
1.考生本人第二代居民身份证原件、复印件各一份(带照片的户籍证明、临时身份证均无效)。
2.打印全国电子学籍并加盖学校公章。
3.近期一寸免冠彩色照片1张(近1年内照片)。
4.《报名汇总表》(附件2)盖公章纸质版2份、电子版1份。
5.《专项测试表》(附件3)纸质版一份,粘贴学生照片并加盖学校骑缝章,照片要求与上报照片为同一底板(注意:1.填写学籍学校名称时必须与学校公章一致;2.学籍号填写全国学籍号)。
6.提交有效期内的“人身意外伤害”保险单据。
7.报考1500米及以上长跑项目的考生需提交二级及以上医院6个月内的健康证明或体检报告(含血压、心电图)。
8.参加教育部门组织的区级及以上体育比赛获奖的,提供获奖证书、比赛秩序册、成绩册加盖学校公章(三者须为同一比赛;秩序册、成绩册原件过厚的,可仅复印封面、目录及有本人信息的相关页面);未取得对应比赛名次、经初中学籍校测试达标的,提供学校出具的专项测试证明(注明测试教师、测试项目及成绩、符合的报名条件,由测试教师签字并加盖学校公章)。
9.教育局统一发放的《2026年武清区初中毕业体育特长生测试考生须知》,须由学生本人及家长共同签字后一并提交至报考学校。



END


关注学情资讯
了解更多知识

点分享

点点赞

点在看