2025浙江单考单招语文真题试卷及参考答案

四季读书网 9 0
2025浙江单考单招语文真题试卷及参考答案
同学们大家好,今天作者给大家收集和整理了2025浙江单考单招语文真题试卷及参考答案,需要的同学可自行下载打印。【点击下载完整版
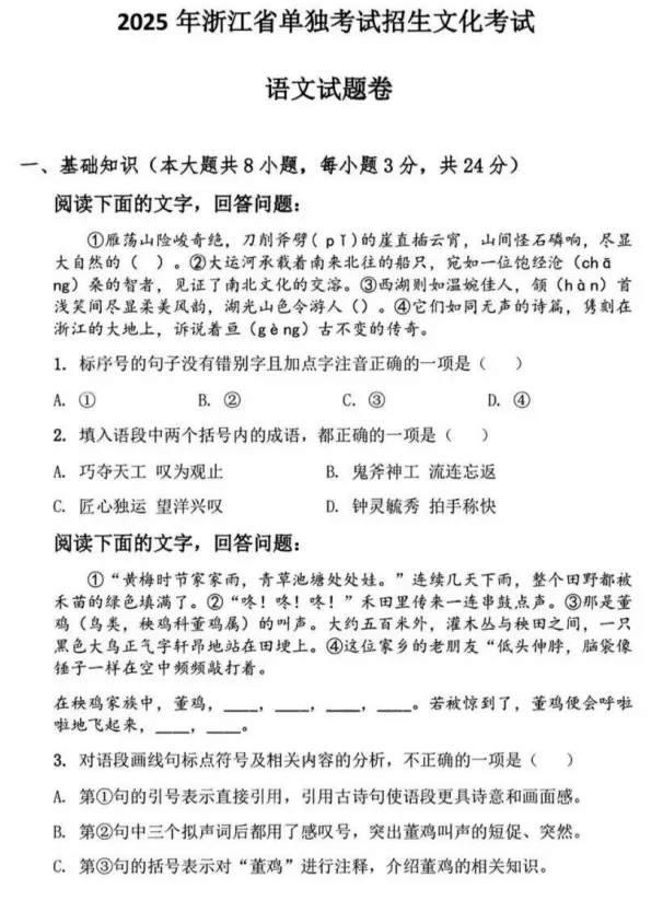
2025浙江单考单招语文真题试卷及参考答案 第1张
2025浙江单考单招语文真题试卷及参考答案 第2张
2025浙江单考单招语文真题试卷及参考答案 第3张
2025浙江单考单招语文真题试卷及参考答案 第4张
2025浙江单考单招语文真题试卷及参考答案 第5张
2025浙江单考单招语文真题试卷及参考答案 第6张

2025浙江单考单招语文真题试卷及参考答案 第7张
若需要更多单招试题,可关注高职单招达人微信公众号,回复单招关键词即可,若需要咨询单招相关报考问题,可加作者微信号:dzsajhl免费咨询。
想在线刷题的同学
可点击下面的小程序进行在线刷题
每天有三次免费的机会
2025浙江单考单招语文真题试卷及参考答案 第8张
2025浙江单考单招语文真题试卷及参考答案 第9张

抱歉,评论功能暂时关闭!