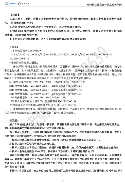
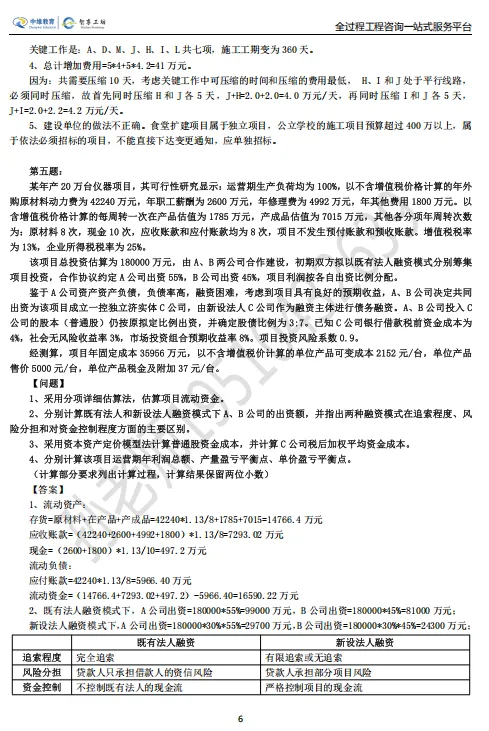
点击蓝字关注我们

2026年咨询工程师(投资)考试圆满结束,相信考的还不错的考生都在找完整版真题及答案解析。和大家分享中维教育2026年咨询工程师(投资)现代咨询方法与实务原版真题及答案解析(完整)。
孙老师专注于咨询工程师(投资)考前培训第十年,熟悉咨询师高效率上岸法、历年精准预测成绩发布时间、熟悉初始登记、继续教育以及工程咨询单位资信申报全流程。预约领取其他科目真题及答案解析、预知2026年考后各重点请微信搜索ZW706927添加孙老师微信了解。
4月13日晚8点中维教育董事长朱自清老师全网首播实务真题及答案解析,没来得及听直播的同学扫码获取回放课程。










咨询工程师(投资考后)需要关注以下重要时间节点!
1.关注成绩发布时间。历年全网率先精准预测成绩发布时间,建议各位考生及时关注老师的自媒体信息。
2、考后审核(部分地区要进行考后审核),考生可以参考2025年各地考后审核通知。一定要在规定时间内完成审核,否则成绩无效!
3、电子资格证书查询(预计7月上旬,考生可以在中国人事考试网查询)
4、初始注册登记(预计7月下旬或者8月初,待中国工程咨询协会同步数据后,考生方可初始注册登记)咨询工程师(投资)根据学历专业和职称专业注册双专业
5、继续教育(考试注册登记后原则上每年都要做继续教育、不建议咨询师到期前补继续教育)
6、抵扣个税根据《国务院关于印发个人所得税专项附加扣除暂行办法的通知》(国发〔2018〕41号),纳税人接受技能人员职业资格继续教育、专业技术人员职业资格继续教育的支出, 在取得相关证书的当年,按照3600元定额扣除。
历年考试结束后很多学员都是就像是中维教育董事长朱自清老师出的题?有图有真相!





2026年工程咨询单位甲级资信申报工作于4月13日正式开启,基于申报要求大改,申报流程繁琐,为了更好的协助全国工程咨询单位顺利申报甲级(含综合甲)乙级(含预评价)咨询资信。同时发起全国工程咨询单位资信申报免费答疑微信群。需要进群的企业负责人添加孙老师微信进群,进群务必备注单位全称+姓名+电话,中介同行勿扰,谢谢!
