
点击上方「学霸满分笔记」关注我们!
获取更多练习题,试卷真题等,每天上午10点与您相约!
▼
语文作文主要是开头和结尾。想要在初中阶段得到高分作文,一定要学会掌握好这两点。很多人再说一篇文章要有“凤头龙尾”,一个好的开头,更会吸引读者产生兴趣,一个好的结尾,会让读者读后细细品味。
在初中阶段,写作的难度是质的提升,从记叙文,到议论文等等文体,都需要同学们去掌握。写作不仅仅要掌握好一定的写作技巧,还要对平时素材的积累。因为好的素材可以增添整个文章的文学色彩。
其实学生们的基础知识能力都是大致相同的,但大家都知道语文的考察是由基础知识、阅读理解以及作文这三部分组成,而阅读理解和作文又是其重要的组成部分,这也是学生们觉得难的内容。
作文在语文学习中更是占大头,比阅读理解的分值还要大,所以提升语文成绩的根本也就是要从作文方面去改进。
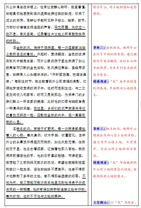
接下来,老师就为大家分享的是2026中考语文“万能黄金”作文框架,打印出来背熟了,高分作文“手到擒来”!
老师已为大家备好电子打印版,想要领取电子打印版请拉到文末查看。
▼









高清原图,可自行保存打印。
完整电子版仅供会员下载!
▼
详情扫描下方二维码,添加老师微信咨询 2026中考语文“万能黄金”作文框架

求学之路,任重道远,让我们携手并进,一起努力!



点这里,
送我的文章去有趣的「在看」
▼▼▼▼
