最近有家长为了助力孩子冲刺中考,拟了份“硬核”的中考协议书,看完百感交集——这波操作像极了咱们小时候的“悬赏令”,只是当年我们的奖励是“考满分给五块钱”,现在换成了价值更高的物质奖励。

首先协议书中的奖励是否合理,我们稍后再议!从动机来讲,屏幕前的家长们看完估计都有共鸣:现在孩子精得很,光靠喊“加油”跟没喊一样,不拿点实际的好处勾着,根本坐不住书桌;但又怕把孩子教“功利”了,学习不是为了求知,而是为了换奖品。
中小学生学习到底要不要物质奖励?这事儿就像做菜放盐,放少了没味道,放多了齁得慌,关键得拿捏好分寸。今天咱们就掰开揉碎了聊聊,到底咋做才不坑娃。
一、物质奖励的“真香”时刻:不是孩子懒,是激励手段太单一
先给各位家长交个底:我见过不少喊着“拒绝物质奖励”的家庭,最后都被孩子的“摆烂”打败了。
中小学生尤其是初中生,心智没那么成熟,抽象的“远大理想”对他们来说太遥远了——别说让他们为了“考个好高中、未来有出息”去埋头苦学,就算是让他们每天多背20个单词,都得靠点“小甜头”推着。
曾经有个小学生,之前也是个“摸鱼大王”:写作业磨洋工,1小时能写完的作业拖4小时;一到周末就抱着手机不撒手,喊他吃饭都得三催四请。
他爸妈试过讲道理、发脾气、甚至冷战,效果都微乎其微。后来试了“阶梯奖励法”:
✅ 每周作业按时完成率100%,奖励20元零花钱;
✅ 月考进步5名,奖励一顿肯德基;
✅ 期末考进班级前十,奖励一辆心心念念的自行车。
就这招,没用一个月,孩子写作业的速度快了一倍,手机也主动上交了。
为啥?因为孩子能直观感受到“我付出一点努力,就能得到实实在在的好处”,这种正向反馈,比一百句“你要好好学习”管用多了。
再说说中考协议书里的奖励,其实也戳中了孩子的心理。初中生正是爱攀比、有自己小爱好的年纪,想要手机、想要徽章、想要去旅游,这些都是他们真实的需求。
家长把这些需求和学习目标挂钩,相当于给孩子的努力加了“可视化的回报”,孩子冲劲自然更足。
说白了,物质奖励的核心不是“用钱买学习”,而是用孩子在意的东西,帮他们建立“努力-收获”的关联。毕竟对中小学生来说,能摸到、能用到的奖励,比虚无缥缈的“未来”靠谱多了。

二、物质奖励的“小误区”:合理使用是关键,避免走向极端
不可否认,物质奖励本身并无对错,它确实能在短期内激发孩子的学习动力,但很多家长在执行过程中,容易陷入一些小误区,反而没能达到预期效果,甚至给孩子带来一些不良影响。
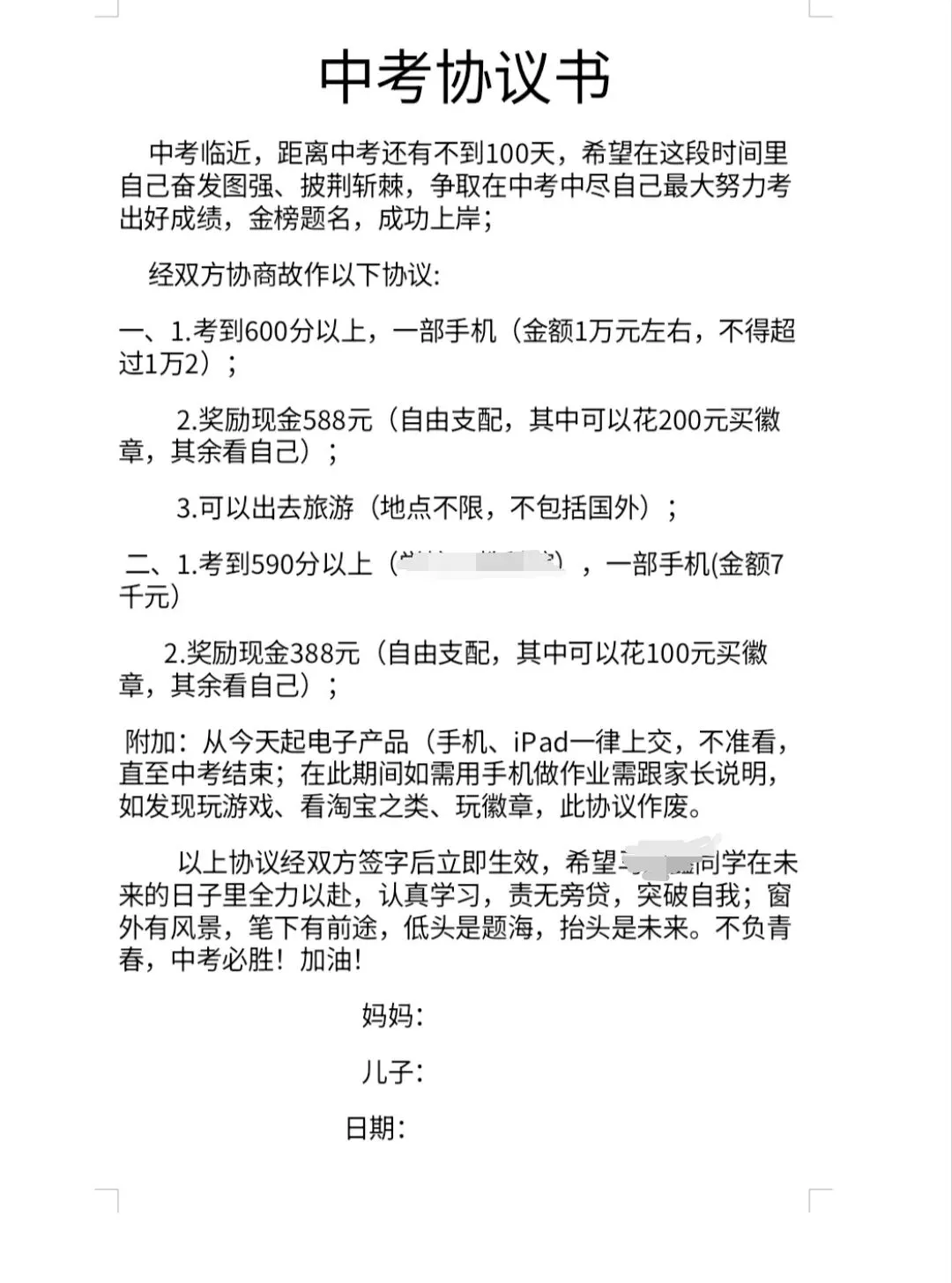
比如上面中考协议书里给出的奖励,万元手机是否合理?如果孩子考上理想的高中,就为了获得一部手机,前面的高考关怎么闯?高中的学习节奏更紧,是否有足够的时间去宠幸这部价格不菲的手机?大多数孩子对于手机的使用是玩游戏,这一点毋庸置疑!所以在中考这个阶段给出高配置手机这样的奖励是否合理本身就值得商榷!
如果奖励换成学习机,孩子可能提不起兴趣,不妨换个角度,换成运动器材,比如一辆炫酷的公路自行车或者一副品牌的羽毛球拍,这样后面高中孩子可以自己骑行上学或者周末锻炼,有助于身心健康和成长,而不是像手机一样过度消耗孩子!
此外,奖金奖励,既然奖励给了孩子,如何支配,与其限定条条框框怎么使用,不如让孩子学会花钱,并真实记录每笔支出,然后科学引导孩子如何花钱在学习、运动、娱乐、生活和交友中。
需要注意的是如果孩子达到目标,家长只给了少量奖励,孩子便下意识把学习和“等价交换”挂钩;有的家长一时兴起承诺了奖励,事后却没能兑现,让孩子失去信任;还有的孩子慢慢摸清规律,主动“谈条件”,把学习当成换取奖励的筹码,反而忽略了学习本身的意义。
这些问题的出现,并非物质奖励本身不好,而是家长在使用方式上没有把握好尺度,没能用科学的方法引导孩子,才让奖励的意义发生了偏差。
⚠️ 误区1:别把奖励变成“唯一动力”,忽略学习本身的意义
有些家长过度依赖物质奖励,只盯着“奖励”本身,却忘了告诉孩子学习的真正意义。比如孩子为了得到手机才认真刷题,一旦拿到奖励,就立刻放松对自己的要求,不仅没体会到知识带来的乐趣,也没能养成主动学习的习惯。
这就像咱们小时候为了换糖才背古诗,糖换完了,诗也忘光了,根本没真正学到东西。
⚠️ 误区2:奖励要匹配努力,避免“天价奖励”或“敷衍式奖励”
像中考协议书里的高额现金、贵重物品,对普通家庭来说是不小的开销,也容易让孩子产生“努力就该有高回报”的认知,一旦未来没有了丰厚奖励,就可能失去学习动力;反之,孩子付出了很大努力,却只得到敷衍的奖励,也会打击他们的积极性。
奖励的核心是“肯定努力”,而非“用金钱衡量”,过于厚重或过于敷衍,都不利于孩子正确价值观的形成,也会影响他们的抗挫折能力。
⚠️ 误区3:别搞“一刀切”,更别轻易反悔承诺
有的家长不管孩子努力程度如何,只要及格就给奖励,久而久之,奖励就失去了激励作用;还有的家长一时冲动答应了孩子的奖励,事后又因为各种原因反悔,这会让孩子觉得家长言而无信,不仅影响亲子信任,也可能让孩子对“努力有回报”产生怀疑,甚至放弃努力。
三、科学用奖励:避开误区,让物质奖励成为孩子成长的“助力” 🚀
其实,物质奖励本身是一种有效的激励方式,只要避开上述误区,用科学、理性的方式执行,就能发挥它的积极作用,帮孩子养成良好的学习习惯。结合中考协议书和日常教育,我给家长们整理了几个接地气的实操方法,不搞虚的,大家直接能用:
✅ 1. 先定“小目标”,再给“小奖励”,拒绝“一口吃个胖子”
大目标,对孩子来说有点遥不可及。咱们可以把大目标拆成一个个小目标:
比如每次考试总分进步10分,每天背完20个单词,每周作业按时完成。
小奖励不用贵,20元零花钱、一顿喜欢的外卖、周末多玩1小时手机、去公园玩一圈,这些都可以。等孩子完成小目标,再慢慢升级奖励。
这样孩子每完成一个小目标,都能得到正向反馈,慢慢就有信心冲大目标了。
✅ 2. 奖励分“物质”和“精神”,别只盯着钱
物质奖励只是辅助,精神奖励更重要。比如孩子考好了,除了给现金,还要当众表扬他“这段时间每天早起背书,真的很努力”;孩子进步了,给他发个红包,获奖了再给他拍张照,记录他的成长。
对孩子来说,被认可、被看见的快乐,比单纯的物质奖励更持久。而且精神奖励能让孩子知道,家长在意的不只是成绩,更是他的努力过程。
✅ 3. 把“上交电子产品”变成“共同约定”,不是“强制没收”
中考协议书里要求上交手机、iPad,这一点特别关键,但执行方式很重要。别直接跟孩子说“把你手机交出来,敢玩就作废协议”,孩子会觉得你在限制他的自由,反而产生抵触情绪。
可以跟孩子好好聊:“妈妈知道你喜欢玩手机,但是中考就剩不到100天了,咱们先把手机收起来,等考完试第一时间还给你,还带你去旅游、买你想要的东西。”
让孩子知道,上交电子产品是“为了更快拿到奖励”,而不是“被家长限制”。如果孩子偶尔需要用手机查资料,一定要让他跟家长说明,别偷偷用,不然协议作废,双方都不好受。
✅ 4. 奖励要“可兑现”,别画“大饼”
答应孩子的奖励,一定要说到做到。比如答应考到600分给6000元、给自行车,就一定要兑现;答应进步就给肯德基,就别因为自己心情不好就反悔。
如果实在因为特殊情况没法兑现,一定要跟孩子好好解释,比如“妈妈最近手头有点紧,自行车先欠着,等中考结束咱们再买,妈妈给你写个欠条”,让孩子感受到你的诚意,他才会信任你。
✅ 5. 告诉孩子:奖励是“锦上添花”,不是“学习目的”
不管奖励多丰厚,都要跟孩子说清楚:“这些奖励是对你努力的奖励,但学习不是为了换奖励,而是为了让你自己变得更优秀。考个好高中,能让你遇到更好的老师和同学,能让你有更多选择的权利。”
别让孩子觉得“我学习就是为了拿手机、拿现金”,要让他明白,奖励是对他努力的肯定,而不是学习的唯一理由。
四、写在最后:奖励是手段,成长才是目的 💛
那份中考协议书,其实是很多家长的缩影:既想让孩子拼尽全力冲刺中考,又想给孩子足够的激励。这份协议书的核心,不是“用钱砸孩子”,而是用孩子在意的东西,帮他跨过中考这道坎。
对中小学生来说,物质奖励就像学习路上的“小加油站”,偶尔加加油能让孩子跑得更远,但如果只依赖加油站,孩子迟早会没力气跑。
真正能让孩子走得远的,是学习的兴趣、主动学习的习惯,还有面对困难的勇气。
所以家长们不用纠结“要不要用物质奖励”,更不用一味排斥,关键是学会“科学对待、合理执行”。把物质奖励和精神奖励结合起来,把大目标拆成小目标,把“强制要求”变成“共同约定”,避开执行中的小误区,就能让奖励成为孩子成长的助力,而不是负担。
最后想跟所有中考生说:中考确实是人生中很重要的一场考试,但它不是人生的全部。努力拼一把,不管结果如何,你为梦想付出的每一分努力,都值得被肯定。
也想跟家长们说:别给孩子太大压力,你们的陪伴和鼓励,比任何奖励都珍贵。
✨ 窗外有风景,笔下有前途,低头是题海,抬头是未来。
愿每个努力的孩子都能不负青春,中考必胜!也愿每个用心的家长,都能陪孩子顺利走过这段旅程。
我是张老师,十年一线教育老师,学习规划师,注册国际心理咨询师(CIPC),关注我,定期分享学习策略和心理学秘籍,帮助您解决孩子学习成长过程中的问题!如果有具体问题,可以添加我的微信(zrz2020520)进行深入交流沟通,希望能够帮到您!

相遇是缘,如果读到这篇文章,恰好觉得有用,记得给我点个小爱心哦!