第一部分:课内三篇核心考点速记
一、《得道多助,失道寡助》
选自:《孟子·公孙丑下》(战国时期思想家、文学家孟子的散文作品)
文体:议论文(论说文)
核心内容:通过对“天时”“地利”“人和”三者的比较,层层递进地论证了“天时不如地利,地利不如人和”的道理,得出“得道者多助,失道者寡助”的结论,阐明了施行“仁政”的重要性。

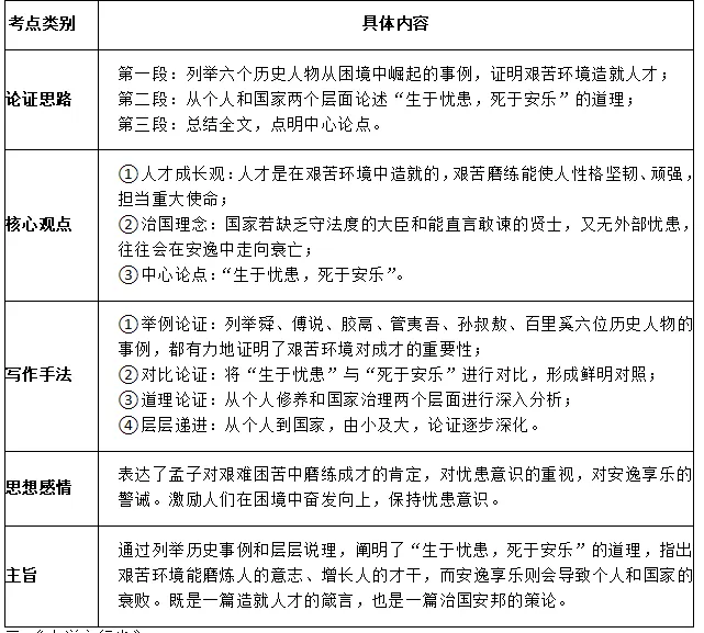
二、《生于忧患,死于安乐》
选自:《孟子·告子下》
文体:议论文(论说文)
核心内容:通过列举历史上六位著名人物在困境中成就大业的实例,论证了“生于忧患,死于安乐”的道理,揭示了艰苦环境对于磨练意志、造就人才的重要性,以及忧患意识对于国家存亡的意义。

三、《大道之行也》
选自:《礼记·礼运》(《礼记》是儒家经典著作之一,相传为西汉戴圣编纂)
文体:阐述儒家政治理想的议论文
核心内容:孔子对“大同”社会理想蓝图的描绘,阐述了“天下为公”的政治理念,提出了“选贤与能,讲信修睦”的社会治理原则,描绘了人人各得其所、各尽其力、和睦安宁的理想社会图景。

第二部分:三篇治国理念类文本对比整合
一、核心对比表

二、三篇治国理念的共通逻辑
皆以“民本”为思想根基:三篇文章的核心都指向“以民为本”——《得道多助》强调得民心者得天下;《生于忧患》关注人才成长与国家安危;《大道之行也》直接描绘“天下为公”的理想社会。
皆以“道义”为治国准则:都强调“道”的重要性——仁政是“道”,忧患意识是“道”,天下为公更是最高层次的“大道”。
皆体现了儒家的政治理想:三篇文章都是儒家思想的集中体现,反映了儒家对理想政治和社会秩序的不懈追求。
皆包含“居安思危”的意识:《得道多助》告诫统治者不要恃武力而失民心;《生于忧患》直接论述“死于安乐”;《大道之行也》虽描绘理想,但背后是对现实社会混乱的批判和对安定秩序的渴望。
三、三篇的差异点

第三部分:治国理念类文本的阅读方法与命题规律
一、治国理念类文言文的概念界定
治国理念类文言文以论述治理国家的原则、方法、理想为目标,往往通过设喻说理、举例论证、对比分析等方式阐述治国之道。这类文本的核是“道”与“术”——“道”是指治国的根本原则(如仁政、民本、天下为公);“术”是指具体的方法策略(如选贤、纳谏、忧患意识)。
二、阅读六步法
抓住“明理念—析论证—找论据—悟逻辑—联现实—判手法”六个关键词,按这六步走,把治国理念类文本读透。
第一步:明理念——识别治国理念的核心观点
方法:找文章的中心论点/主旨句。治国理念类文章的核心往往在开头或结尾以鲜明的语句呈现。
《得道多助,失道寡助》:“天时不如地利,地利不如人和”/“得道者多助,失道者寡助”
《生于忧患,死于安乐》:“生于忧患,死于安乐”
《大道之行也》:“天下为公……是谓大同”
第二步:析论证——分析文章的论证结构
方法:梳理文章的结构层次,明确“提出问题—分析问题—解决问题”的逻辑脉络。
第三步:找论据——找出支撑观点的论据
方法:治国理念类文本常用以下论据类型:
历史事例:如《生于忧患,死于安乐》中的六位历史人物
设喻类比:如《得道多助,失道寡助》中以战争攻守设喻
道理论证:如《大道之行也》中直接阐述理想社会的特征
第四步:悟逻辑——理解论证的逻辑链条
方法:把握“前提→推理→结论”的逻辑推进过程。
第五步:联现实——联系现实意义
方法:思考古人的治国理念在今天有何借鉴价值。
第六步:判手法——分析写作手法
方法:从对比、排比、类比、举例等角度分析写作手法及表达效果。
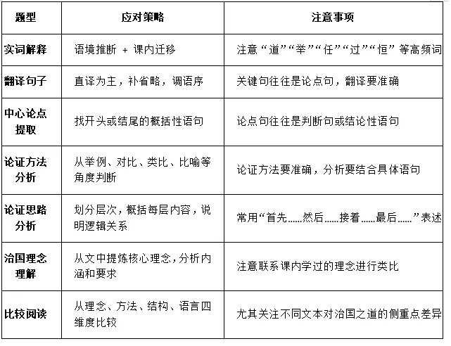
三、中考命题规律

第四部分:核心答题公式与满分示例
题型一:提取中心论点/主旨句
要点:找文中概括性、结论性的语句,通常在开头或结尾
答题模板:
本文的中心论点是________。文中从________(哪些角度)进行了论证,最后得出结论________。
示例(《得道多助,失道寡助》):
本文的中心论点是“天时不如地利,地利不如人和”。文中先从攻战角度论证“天时不如地利”,再从守城角度论证“地利不如人和”,最后得出结论“得道者多助,失道者寡助”。
示例(《生于忧患,死于安乐》):
本文的中心论点是“生于忧患,死于安乐”。文章先列举六位历史人物从困境中崛起的实例,再从个人和国家两个层面进行论证,最后总结出这一观点。
题型二:分析论证方法及作用
要点:论证方法名称 + 文中如何运用 + 表达效果/论证作用
答题模板:
文章运用了________的论证方法。作者________(具体阐述如何运用该论证方法)。这样写的好处是________(增强说服力/使论证具体有力/使道理通俗易懂等)。
示例1(《生于忧患,死于安乐》举例论证):
文章运用了举例论证的方法。作者列举了舜、傅说、胶鬲、管夷吾、孙叔敖、百里奚六位历史人物的事例,他们都是从卑微困苦的处境中被选拔任用,最终成就大业。这样写的好处是以具体事例有力支撑观点,使“生于忧患”的道理更具说服力。
示例2(《得道多助,失道寡助》对比论证):
文章运用了对比论证的方法。作者将“得道者”的“多助”与“失道者”的“寡助”进行对比,将“天下顺之”与“亲戚畔之”进行对照。这样写使“得道者多助,失道者寡助”的道理更加鲜明突出,增强了论证的说服力和感染力。
示例3(《得道多助,失道寡助》类比论证):
文章运用了类比论证的方法。作者以战争攻守的具体事例(“三里之城,七里之郭,环而攻之而不胜”)来类比论证“天时不如地利,地利不如人和”的道理。这样写使抽象的道理具体化、形象化,便于读者理解和接受。
题型三:分析论证思路/论证过程
要点:论证层次划分 + 各层次的论证内容 + 逻辑推进关系
答题模板:
本文的论证思路是:首先________,提出/引出________;然后________,论证________;接着________,进一步论证________;最后________,得出结论________。
示例(《得道多助,失道寡助》):
本文的论证思路是:首先提出中心论点“天时不如地利,地利不如人和”;然后以攻战为例论证“天时不如地利”,以守城为例论证“地利不如人和”;接着深入一层,从“人和”引申到“得道者多助,失道者寡助”;最后以“得道者多助,失道者寡助”作为结论,总结全文。
题型四:理解治国理念的内涵
要点:核心理念 + 具体内涵 + 现实意义/对统治者的要求
答题模板:
本文阐述的治国理念是________。这一理念的内涵是________(具体解释)。它要求统治者________(对统治者的要求)。这一理念在今天仍然具有重要的现实意义:________。
示例(《得道多助,失道寡助》):
本文阐述的治国理念是“施行仁政,得民心者得天下”。这一理念的内涵是:统治者如果能够施行仁政、顺应民心,就会得到天下人的支持和拥护;如果残暴不仁、失去民心,就会众叛亲离。它要求统治者“以民为本”,不能倚仗武力或地理条件来维持统治。这一理念在今天仍然具有重要的现实意义:国家治理必须以人民为中心,只有赢得民心,国家才能长治久安。
题型五:比较两篇治国理念类文本
要点:分别概括两文的治国理念→ 找出相同点 → 找出不同点 → 结合原文印证
答题模板:
甲文《》和乙文《》都阐述了儒家的治国理念。相同之处在于:都强调________(如“民本思想”),都________(共同特点)。不同之处在于:甲文侧重于________,其核心观点是________;乙文侧重于________,其核心观点是________。甲文主要通过________的论证方法来阐述观点;乙文则主要运用________的方法。
示例(《得道多助,失道寡助》与《生于忧患,死于安乐》比较):
两文都选自《孟子》,都体现了儒家的治国理念。相同之处在于:都采用举例论证和对比论证的方法,都强调统治者应具备的治国之道——得民心者和居安思危。不同之处在于:《得道多助,失道寡助》侧重于战争胜负的决定因素和民心的重要性,其核心观点是“得道者多助,失道者寡助”,主要运用对比论证和类比论证;《生于忧患,死于安乐》侧重于人才成长和国家存亡的忧患意识,其核心观点是“生于忧患,死于安乐”,主要运用举例论证和道理论证。前者回答了“如何才能打胜仗”的问题,后者回答了“如何才能避免灭亡”的问题。
第五部分:课外迁移—完整答题步骤与拓展篇目
一、考场时间分配

二、课外治国理念类文言文阅读六问法
遇到一篇陌生的治国理念类文言文,问自己六个问题:

四、各类题型应对速查表

最后叮嘱:拿到一篇陌生的治国理念类文言文,默念六问
阐述了什么治国理念?(中心论点——开头结尾找)
用了什么论证方法?(举例/对比/类比/比喻——从文中找依据)
列举了什么事例或设喻?(论据——历史事例/类比对象)
论证的逻辑链条是怎样的?(思路——前提→推理→结论)
对统治者提出了什么要求?(理念的实践要求——从观点中提炼)
在今天有什么现实意义?(当代价值——联系实际思考)
特别提醒:
治国理念类文本的核心是“道”与“术” ——“道”是根本原则(如仁政、民本),“术”是具体方法(如选贤、忧患)。
注意区分不同文本的侧重点——《得道多助》侧重战争与民心,《生于忧患》侧重人才与忧患,《大道之行也》侧重社会理想。
论证方法分析要准确:举例论证(具体事例)、对比论证(正反对照)、类比论证(由此及彼)、比喻论证(生动形象)。
比较阅读时,从“理念—方法—结构—语言”四个维度入手,逐一比较。