
《长沙市2026年初中学业水平考试与高中招生工作方案》已公布,普通高中学校录取原则第一条就是:生物学、地理和综合素质评价等第入围。每年都会有部分学生因为综合素质评价不达标被挡在了学校门槛之外。
壹
评价内容
综合素质评价内容主要包括思想品德、学业水平、身心健康、艺术素养、劳动与社会实践等五个维度。
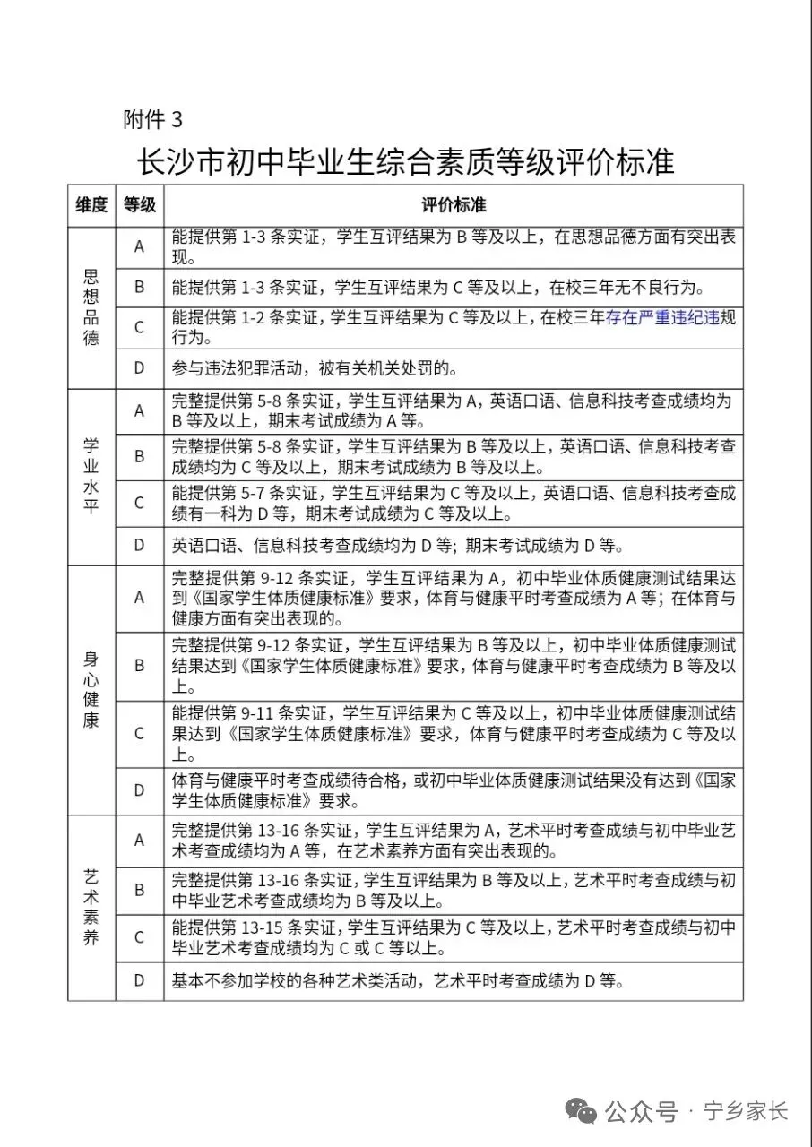
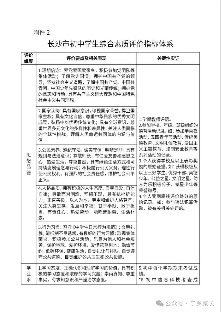
(一)思想品德。主要考察学生在爱党爱国、诚实守信、仁爱友善、遵纪守法、行为习惯等方面的表现。重点关注学生是否具备基本的道德素养、法治意识和社会责任感。
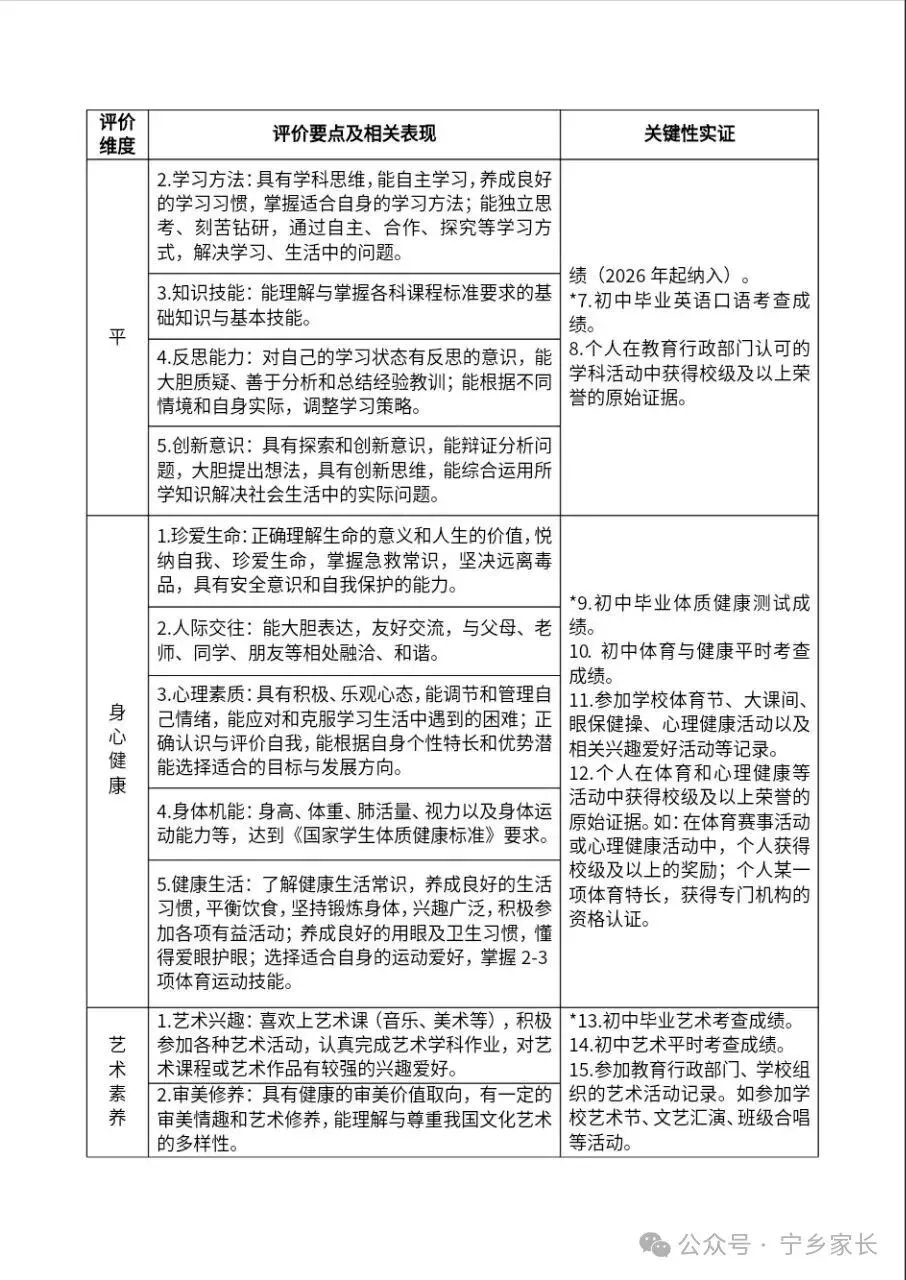
(二)学业水平。主要考察学生各科课程基础知识、基本技能掌握情况以及运用知识解决问题的能力。重点是学生的学习态度、学习方法、学习表现等必备的学科核心素养。
(三)身心健康。主要考察学生的健康生活方式、体育锻炼习惯、运动技能和心理素质等。重点是学生日常参加体育锻炼的情况,《国家学生体质健康标准》测试结果、应对困难和挫折的表现。
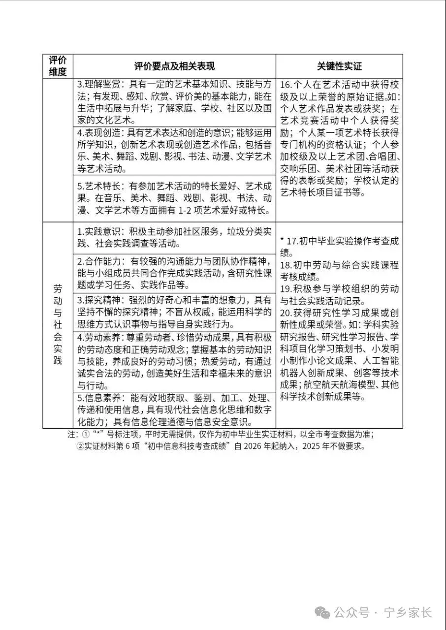
(四)艺术素养。主要考察学生感受美、鉴赏美、表现美、创造美的能力。重点是在音乐、美术、舞蹈、戏剧、影视、书法、主持、服装表演等方面表现出来的兴趣特长和活动参与情况。
(五)劳动与社会实践。主要考察学生劳动观念、劳动习惯、劳动技能、劳动体验等情况。重点关注学生参与劳动教育、劳动实践、实验操作、社会实践、职业体验、研学旅行、调查研究等课程和实践活动的表现及成果。
贰
评价方式
学生综合素质评价分为学期评价和毕业评价。
(一)学期评价。学校和学生利用“网络学习空间人人通”记录学生日常性、过程性成长资料,每个学期结束后,班主任组织和指导学生对照初中综合素质评价指标体系和校本化实施方案在“长沙市综合素质评价管理系统”(以下简称“评价管理系统”)进行整理遴选,形成学期评价材料。班级评价工作小组依据学期评价材料,形成教师评语和评价档案,及时发现学生优点和闪光点、指出不足,明确努力方向,促进学生健康成长。
(二)毕业评价。以学生初中阶段的学期评价材料为依据,利用评价管理系统,采取全市抽样评价与学校评价相结合的方式进行。毕业评价以学校为主体,以班级为单位,学校组织学生开展自评、互评,班级评价工作小组根据全市抽样评价比例,结合学生日常表现材料确定毕业评价结果。
1.学生自评。学生根据综合素质评价指标体系要求,整理遴选初中阶段每个学期反映自身成长记录相关的过程性材料,形成个人综合素质评价毕业档案。
2.学生互评。学生根据综合素质评价指标体系评价要点、相关表现以及关键性实证材料的要求,登陆评价管理系统对本班同学进行客观评价。
3.抽样评价。市综合素质评价工作指导小组根据初中毕业生提交的毕业档案材料,按照长沙市初中毕业生综合素质等级评价标准,结合学生互评结果,登陆评价管理系统分学校按维度进行抽样评价,确定各学校抽样评价等第比例。
4.教师评价。班级评价工作小组根据学生初中阶段的综合素质成长档案实证材料,结合学生互评结果,按照全市抽样评价确定的等第比例,经过集体讨论研究,对所有毕业生进行等第评价。
叁
评价标准
初中学生综合素质评价共分五个维度,每个维度设置四个等第评价标准。


肆
评价结果呈现与使用
(一)学生互评结果以A、B、C、D四个等第呈现。学生各维度互评结果依据全班同学所评等第的比例来确定。
(二)教师评价结果以A、B、C、D四个等第和综合性评语呈现。采取“先合议、后评价”的办法,按照少数服从多数的原则确定评价等级,对意见分歧较大的学生需交由学校综合素质评价委员会审核最终确定。
(三)学生初中毕业综合素质评价等第结果,作为初中学生毕业标准和高中招生录取的重要依据。
初中学生综合素质评价指标体系



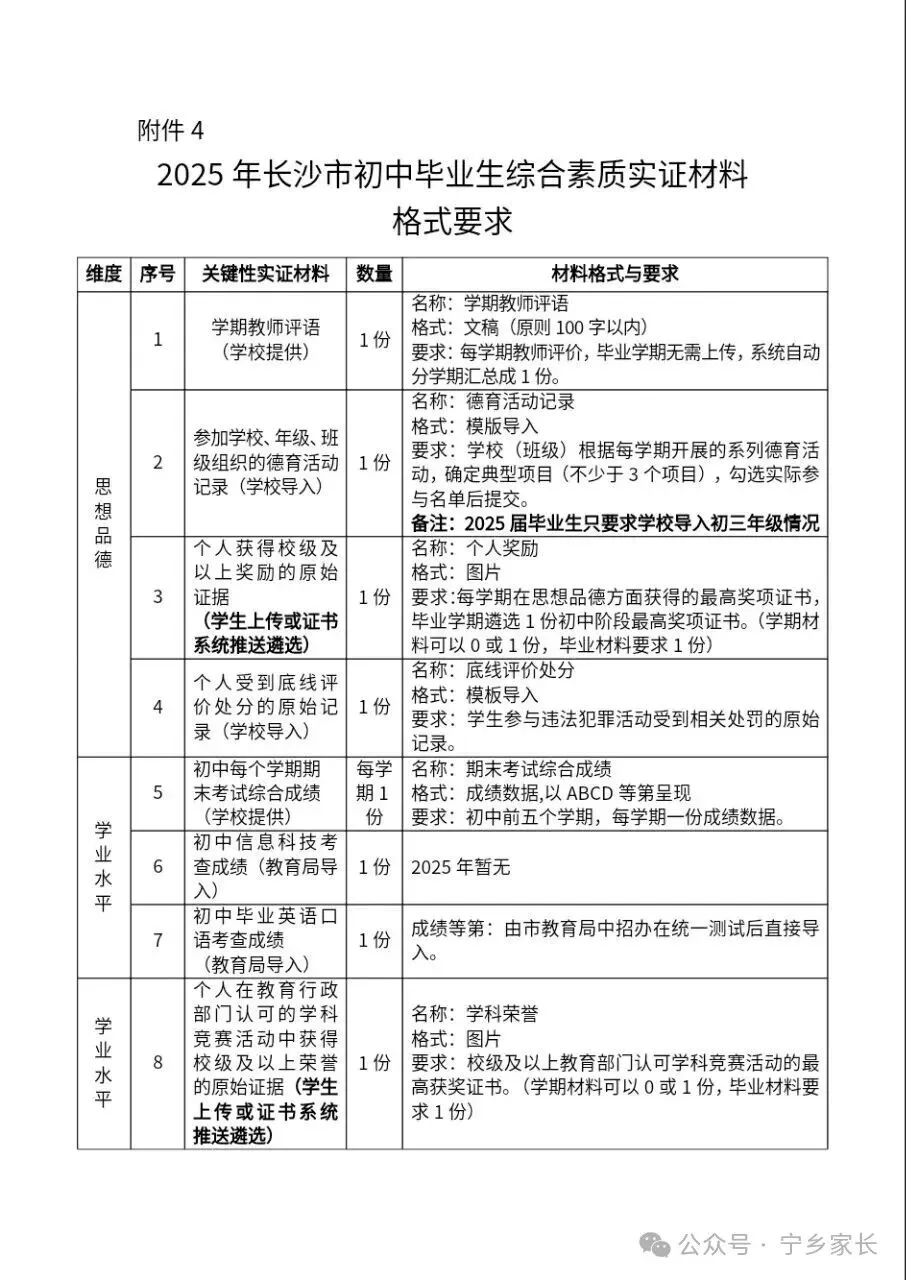
初中毕业生综合素质实证材料


