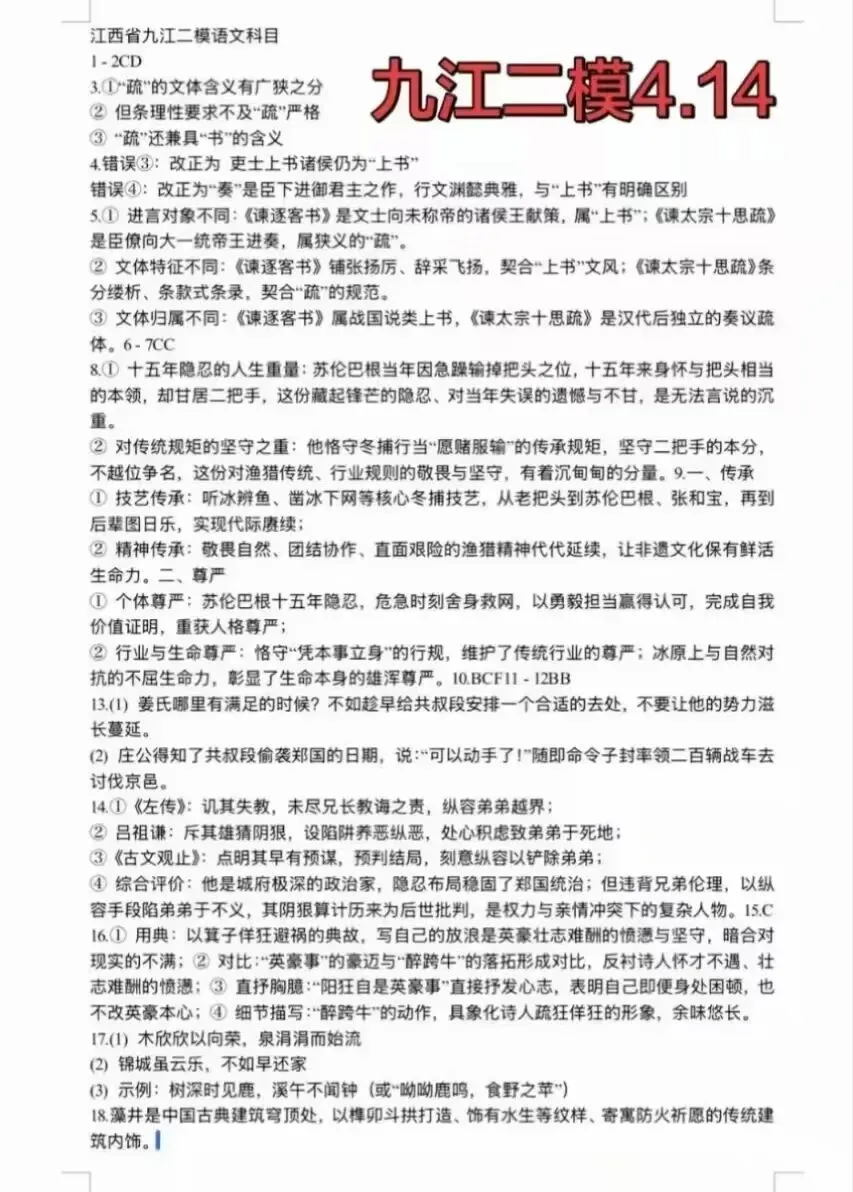
九江高三生必看!九江市2026年第二次高考模拟统一考试(九江二模)参与校及全市各区县(浔阳区、濂溪区、柴桑区、武宁县、修水县、永修县、德安县、都昌县、湖口县、彭泽县、瑞昌市、庐山市)考生注意!本次九江二模4月14日正式开考!作为九江市教育科学研究所牵头、联合九江市优质高中打造的二轮冲刺核心诊断考,联合九江一中、九江同文中学、瑞昌一中、九江三中、庐山市一中、湖口中学等市内重点高中资深高三教师、高考教研专家共同命题、审核,覆盖九江市全市超4万高三学子、60+参与校,实行统一命题、统一考试、统一阅卷、统一排名的标准化流程!目前4月14日九江市2026年第二次高考模拟统一考试九科完整真题、命题组原版解析、全市一分一段排名、二轮专属考点复盘资料已全部整理完毕,覆盖语数英物化生政地全科,适配九江高三二轮复盘、位次定位、弱项突击全部需求,告别盲目刷题,实现二轮高效提分!

⚠️ 领取方式第一步:点赞+关注+留言区分享你的薄弱科目——“语文?”“数学?”“英语?”或“小编加油”
第二步:关注公众号,后台回复关键词【九江二模】,即可获取!
文章来源:
四季读书网
版权声明:本文内容由互联网用户自发贡献,该文观点仅代表作者本人。本站仅提供信息存储空间服务,不拥有所有权,不承担相关法律责任。如发现本站有涉嫌抄袭侵权/违法违规的内容, 请发送邮件至23467321@qq.com举报,一经查实,本站将立刻删除;如已特别标注为本站原创文章的,转载时请以链接形式注明文章出处,谢谢!