2025北京十三分初一(下)期中道法试卷及答案

四季读书网 8 0
2025北京十三分初一(下)期中道法试卷及答案

                     请关注公众号

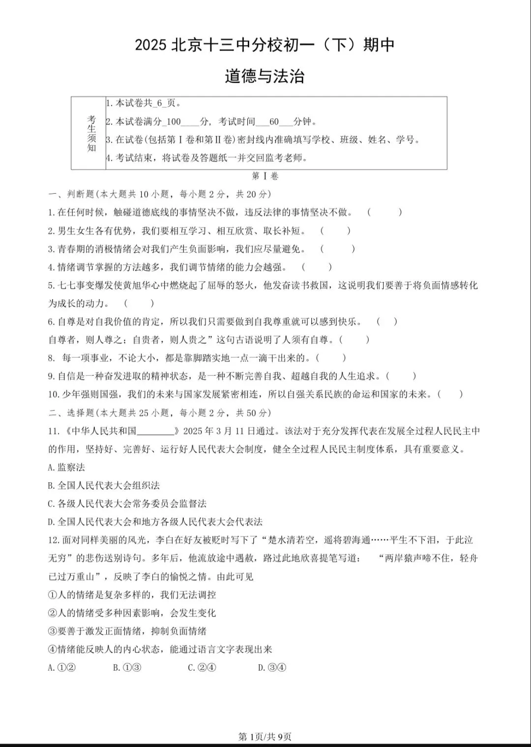
2025北京十三分初一(下)期中道法试卷及答案 第1张
2025北京十三分初一(下)期中道法试卷及答案 第2张
2025北京十三分初一(下)期中道法试卷及答案 第3张
2025北京十三分初一(下)期中道法试卷及答案 第4张
2025北京十三分初一(下)期中道法试卷及答案 第5张
2025北京十三分初一(下)期中道法试卷及答案 第6张
2025北京十三分初一(下)期中道法试卷及答案 第7张
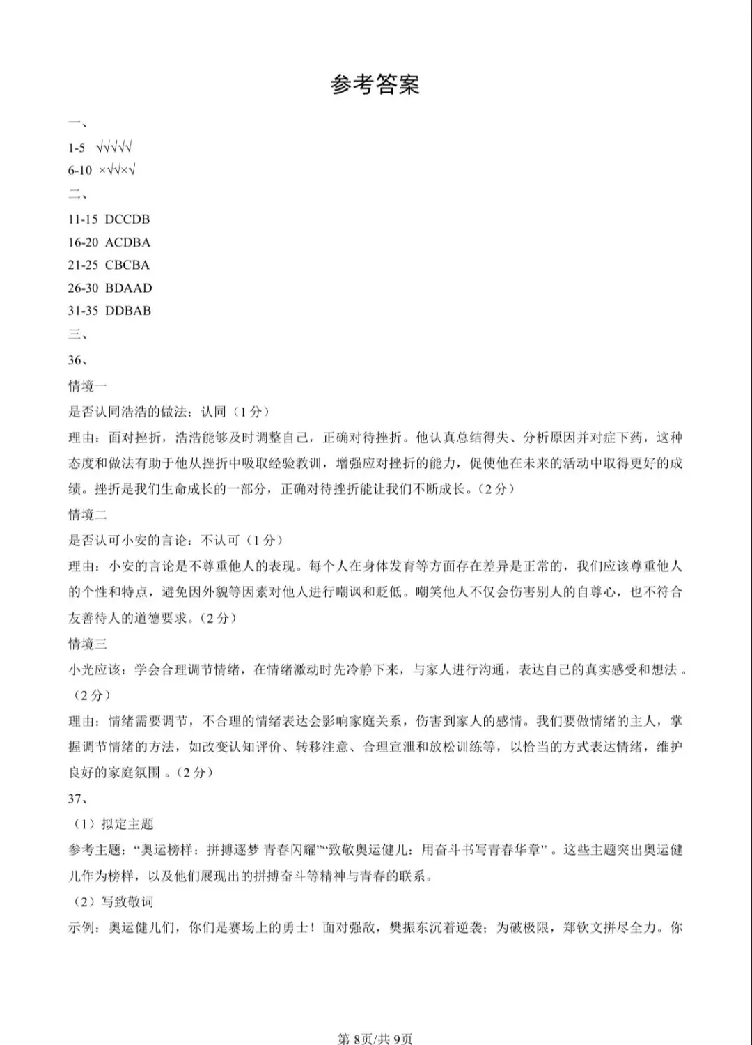
2025北京十三分初一(下)期中道法试卷及答案 第8张
2025北京十三分初一(下)期中道法试卷及答案 第9张
                    请关注公众号
2025北京三帆中学初一(下)数学期中试题及答案
三帆中学2024-2025年初一下语文期末考试试卷及答案
3月分层结束,4月期中考试,26年,开学即巅峰
七下语文—字音字形练习及答案
2024北京三帆中学初一(下)开学考及答案  数学(明远班)
2025北京十三分初一(下)期中道法试卷及答案 第10张

抱歉,评论功能暂时关闭!