
大家好,我是小佑
2026年咨询工程师考试暂时告一段落啦,都对过答案了吗?
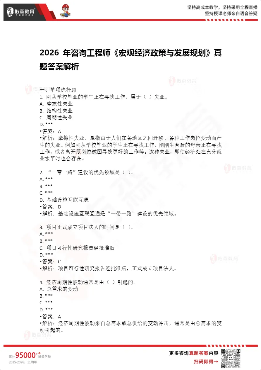
目前,《宏观经济》跟《咨询实务》真题已更新一些,(其他科目陆续更新中,实时更新)。
《宏观经济政策与发展规划》

《现代咨询方法与实务》

......
篇幅有限,仅展示部分
考生们可以按下面步骤进入估分通道!
点击下方卡片,点击【发消息】,并在对话框回复【估分】↓

[26年咨询考试的真题及解析PDF版]小佑也在整理中,晚点会在公众号上发布哦,点击上方名片,关注公众号,不错过任何消息~

考完2026年咨询工程师的朋友们来聊聊,考得怎么样?你们觉得今年哪个科目最难?🤔🤔
根据大部分考生反馈:今年各科考试很难、考得也偏!“双代号”、“招投标”、“双重双新”更是破大防!!

大家先估估分,平复下心情,后面各科的难度分析小佑将于近期整理更新,🙋
无论这次考试的最终结果如何,那个全力以赴为了梦想拼搏的你早已为自己取得了满分,不断学习不断进步,我们终能奔赴更好的未来!

推
荐
阅
读


文章来源:
四季读书网
版权声明:本文内容由互联网用户自发贡献,该文观点仅代表作者本人。本站仅提供信息存储空间服务,不拥有所有权,不承担相关法律责任。如发现本站有涉嫌抄袭侵权/违法违规的内容, 请发送邮件至23467321@qq.com举报,一经查实,本站将立刻删除;如已特别标注为本站原创文章的,转载时请以链接形式注明文章出处,谢谢!