第一部分:课内两篇核心考点速记
一、《湖心亭看雪》
选自:《陶庵梦忆》(明末清初张岱著)
文体:小品文(文言文游记)
核心人物:张岱(遗世独立、痴迷山水)、金陵客(偶遇知己)

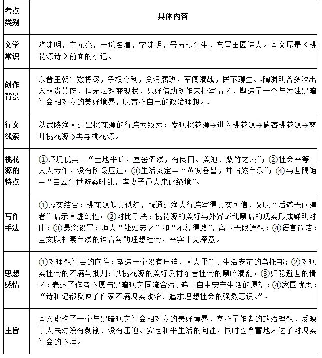
二、《桃花源记》
选自:《陶渊明集》(东晋陶渊明著)
文体:诗序/寓言小品(《桃花源诗》前的记文)
核心人物:武陵渔人、桃花源中人

第二部分:两篇对比整合—“家国之思”的不同表达
一、对比分析表

二、两篇共通的“家国之思”特征
皆因时代动荡而作:陶渊明身处东晋末年的战乱与黑暗,张岱经历明朝灭亡的剧变,两人都在国破家亡或社会动荡的背景下创作。
皆以“理想图景”寄托家国情怀:《桃花源记》正面描绘一个理想社会;《湖心亭看雪》则以雪景的纯净空灵与明朝纪年,寄托对故国的追忆和对清静世界的向往。
皆采取“出世”的姿态:陶渊明归隐田园,张岱隐居山林,两人都选择不与现实政治同流合污,以文学创作安顿灵魂。
皆有淡淡的哀愁:《桃花源记》结尾“后遂无问津者”,暗示理想终不可及;《湖心亭看雪》舟子以“痴”字作结,孤独落寞之感溢于言表。
第三部分:家国类文本的核心特征与命题规律
一、“家国之思”的概念界定
“家国之思”是中国古代文学的重要主题,包含两个层面的内涵:一是对故国故乡的深切思念,如张岱在明亡后的故国之思;二是在家国动荡背景下对理想社会的向往与对现实政治的关怀,如陶渊明在乱世中构建桃花源以寄托政治理想。“家是最小的国,国是千万家”,文人的个人命运与家国命运紧密相连,这种深沉的情感往往通过写景抒情、托物言志的方式含蓄表达。
二、中考命题规律

第四部分:家国类文本阅读五步法
抓住“背景—景物—手法—情感—现实关照”五个关键词,按这五步走,把家国类文本读透。
第一步:知人论世—读懂时代与作者
家国类文本的情感根植于时代背景,不了解作者的处境,就无法理解其深层情感。
方法:
关注注释中的写作背景—作者生活在什么时代?当时有什么重大的社会动荡或政治事件?
关注作者的特殊身份—是亡国遗民?是贬谪文人?还是身处乱世的隐士?
关注时间标记—如《湖心亭看雪》中的“崇祯五年十二月”,明朝已亡仍用明朝纪年,这一细节本身就是情感密码。
速记:陶渊明(东晋乱世→构建理想社会);张岱(明亡遗民→追忆故国)
第二步:抓景物特征—景中有情
家国类文本中的景物描写往往是作者内心情感的投射。王国维说“一切景语皆情语”,在这类文本中表现得尤为突出。
方法:
找出写景的关键句
概括景物特点(用概括词:空灵/纯净/幽静/美好/和谐/宁静)
思考景物与情感的关系—景物是“乐景”还是“哀景”?传达的是愉悦还是愁绪?
《湖心亭看雪》景物特点:空灵静谧、洁白广阔、幽深清冷。“天与云与山与水,上下一白”—一片纯净空茫的世界,正是作者遗世独立心境的投射。
《桃花源记》景物特点:优美安宁、和谐富足。“土地平旷,屋舍俨然,有良田、美池、桑竹之属”—这是作者心中理想社会的模样。
第三步:辨析写作手法—如何传达情感
家国类文本常运用特定的写景手法来含蓄地表达情感。

第四步:把握情感层次—由表及里
家国类文本的情感往往是多层次的,不能停留在表面。
方法:
找直接抒情的语句(如《桃花源记》结尾“后遂无问津者”的感叹)
从景物描写中感受情感色彩
结合作者背景理解深层情感
示例(《湖心亭看雪》情感层次):
表层:欣赏雪景的雅趣 + 偶遇知己的喜悦
中层:遗世独立的孤傲 + 人生渺茫的感慨
深层:故国之思 + 亡国之痛
第五步:关联现实—理解当代价值
中考对家国类文本的考查,往往要求考生将古人的家国情怀与当代价值相联系,理解其现实意义。
思考方向:
古人面对家国动荡时的人生态度,给我们什么启示?
陶渊明的桃花源理想,在今天有何意义?
张岱对故国的坚守,体现了怎样的精神品质?
第五部分:核心答题公式与满分示例
题型一:分析“家国之思”的具体内涵
要点:时代背景 + 文本依据 + 情感概括
答题模板:
本文写于______(时代背景),作者通过______(文本内容),表达了______(家国之思的具体内涵)。从文中“______”(原文)可以看出。
示例1(《湖心亭看雪》):
本文写于明朝灭亡之后,作者张岱隐居不仕清廷。文章起首句“崇祯五年十二月”,此时明朝已亡,作者仍使用明朝纪年,通过这一细节含蓄地表达了挥之不去的故国之思。文中写西湖雪景的空灵纯净,也暗含了作者对故国清静世界的追忆与向往。
示例2(《桃花源记》):
本文写于东晋末年战乱频仍、政治黑暗的时代。作者陶渊明通过虚构一个“土地平旷,屋舍俨然,黄发垂髫,并怡然自乐”的桃花源,寄托了对没有压迫、人人平等、生活安定的理想社会的向往,同时也含蓄地表达了对现实社会的不满与批判。结尾“后遂无问津者”暗示理想终不可及,流露出淡淡的哀愁。
题型二:分析景物描写与情感的关系
要点:景物特点 + 手法分析 + 情感揭示
答题模板:
文中描写了______(景物特点),运用了______(手法)。这一描写表面上是写景,深层却蕴含着作者______的情感。正如王国维所说“一切景语皆情语”,景物是作者内心世界的投射。
示例(《湖心亭看雪》):
文中描写了雪后西湖“天与云与山与水,上下一白”的空灵静谧之景,运用了白描手法,以极简的笔墨勾勒出广袤而纯净的雪景。这一描写表面上是写景,深层却蕴含着作者遗世独立的孤傲心境和对故国往事的追忆。在这片纯净的白色世界中,作者仿佛暂时逃离了现实,与天地融为一体,体现了其超脱世俗的精神追求。
题型三:比较两篇文本的家国情怀
公式:分别概括两文背景/情感 → 找出相同点 → 找出不同点 → 结合原文印证
答题模板:
甲文和乙文都体现了作者深沉的“家国之思”。相同之处在于:都写于______(时代背景),都以______(手法)表达对______(理想/故国)的向往。不同之处在于:甲文侧重于______,乙文侧重于______。
示例(《桃花源记》与《湖心亭看雪》比较):
两文都体现了作者深沉的“家国之思”,都是在家国动荡背景下创作的。相同之处在于:都通过写景或叙事寄托理想——陶渊明以桃花源寄托对和平安定社会的向往,张岱以雪后西湖的纯净空灵寄托对故国的追忆。不同之处在于:《桃花源记》侧重于正面构建一个理想社会,以桃花源的美好反衬现实的黑暗;《湖心亭看雪》则侧重于含蓄地表达故国之思,以“崇祯”年号和雪中独游的“痴”情暗示亡国之痛。陶渊明以“构建”表达家国情怀,张岱以“追忆”表达家国情怀。
第六部分:课外迁移——完整答题步骤
一、考场时间分配

二、课外家国类文言文阅读五问法
遇到一篇陌生的家国类文言文,问自己五个问题:

三、课外同类文本拓展阅读指引
古代文人家国情怀的两大表现形态:

课外可拓展阅读的家国类文言文:

四、各类题型应对速查表

拿到一篇陌生的写景抒情之家国类文言文,默念五问——
作者生活在什么时代?有什么特殊经历?(背景——注释中找,这是理解家国之思的总钥匙)
写了什么景/事?有什么特点?(内容——从景物和事件中找线索)
用了什么手法?(手法——白描/虚实结合/托物言志/对比)
表达了怎样的家国之思?(情感——故国之思/理想构建/忧国忧民)
在当代有何现实意义?(价值——家国情怀的传承与启示)
特别提醒:
家国之思类文本的核心是“时代背景+文本细节=深层情感” ——不理解作者的时代处境,就无法准确理解其家国情怀。
注意“家国之思”的不同形态:有的侧重“追忆故国”(如张岱),有的侧重“构建理想”(如陶渊明),要结合具体文本准确判断。
关注关键细节的暗示:如《湖心亭看雪》中的“崇祯”年号、《桃花源记》中的“后遂无问津者”,这些细节本身就是情感密码。