研历年真题,筑升学之基——小升初历年真题试卷学习感悟
从小学迈向初中,是学习道路上一次重要的成长与跨越。在这段关键的备考时光里,历年小升初真题试卷如同一位沉默却专业的向导,陪伴我们梳理知识、熟悉题型、磨炼心态,为顺利升学打下坚实的基础。
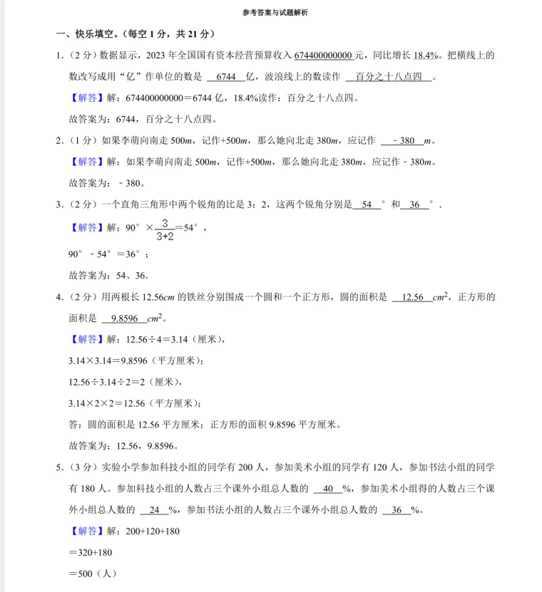
小升初历年真题,覆盖了语文、数学、英语等核心科目,汇集了多年来的经典题型与考点。语文真题里,字词基础、古诗文积累、阅读理解与习作表达,既检验日常积累,也锻炼理解与表达能力;数学真题中,计算、应用题、几何初步、思维拓展题层层递进,帮助我们巩固公式、理清思路、提升逻辑思维;英语真题则聚焦单词、句型、对话与短文理解,让我们在练习中熟悉语言运用,培养语感。
这些真题不是冰冷的题目,而是知识的总结与能力的试金石。每完成一套试卷,都是一次完整的知识复盘;每订正一道错题,都是一次查漏补缺的进步。在反复练习中,我们逐渐把握出题规律,明确学习重点,改掉粗心马虎的习惯,学会合理分配答题时间,从容面对考试压力。
认真对待每一套小升初历年真题,不仅是为了应对一场考试,更是为了养成认真、坚持、善于总结的学习习惯。它让我们明白,好成绩来自日复一日的积累,来自脚踏实地的练习。带着真题带给我们的收获与自信,稳步走进新的学习阶段,我们必将以更饱满的状态迎接初中生活,在成长的道路上稳步前行。
(语文+数学+英语,pdf免费下载)
总链接:https://pan.quark.cn/s/10796bee9810

「000小升初试题」
链接:https://pan.quark.cn/s/afe455c990f0
「001名校试题(期末)」
链接:https://pan.quark.cn/s/f5fd6f6ade06
资料二「『小升初总复习』总链接」
链接:https://pan.quark.cn/s/24394791184f
「2.福建省」各省市区,资料自行保存查阅
链接:https://pan.quark.cn/s/912d4fee4484
















「3.上海」各省市区,资料自行保存查阅
链接:https://pan.quark.cn/s/35b5d274fa2d














「4.江苏」各省市区,资料自行保存查阅
链接:https://pan.quark.cn/s/4d7ab937b6f5











「5.湖南」各省市区,资料自行保存查阅
链接:https://pan.quark.cn/s/8e77f6a7c8c0












「6.山东」各省市区,资料自行保存查阅
链接:https://pan.quark.cn/s/a400a8773a43











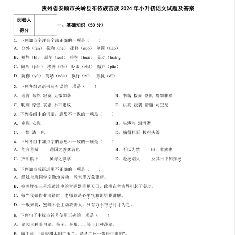
「7.小升初贵州」各省市区,资料自行保存查阅
链接:https://pan.quark.cn/s/47717d2c7643








「8浙江」各省市区,资料自行保存查阅
链接:https://pan.quark.cn/s/bfc749488199













「9.云南」各省市区,资料自行保存查阅











「10.北京市小升初历年真题卷」各省市区,资料自行保存查阅
链接:https://pan.quark.cn/s/357ec0df119e









「11.河北」各省市区,资料自行保存查阅
链接:https://pan.quark.cn/s/3bf061d37202








「13.湖北小升初试卷(更新至2024年) 」各省市区,资料自行保存查阅
链接:https://pan.quark.cn/s/6be5d2958404











「广东」各省市区,资料自行保存查阅
链接:https://pan.quark.cn/s/38bcf077b0ea








总链接:https://pan.quark.cn/s/10796bee9810
资料二「『小升初总复习』总链接」
链接:https://pan.quark.cn/s/24394791184f
