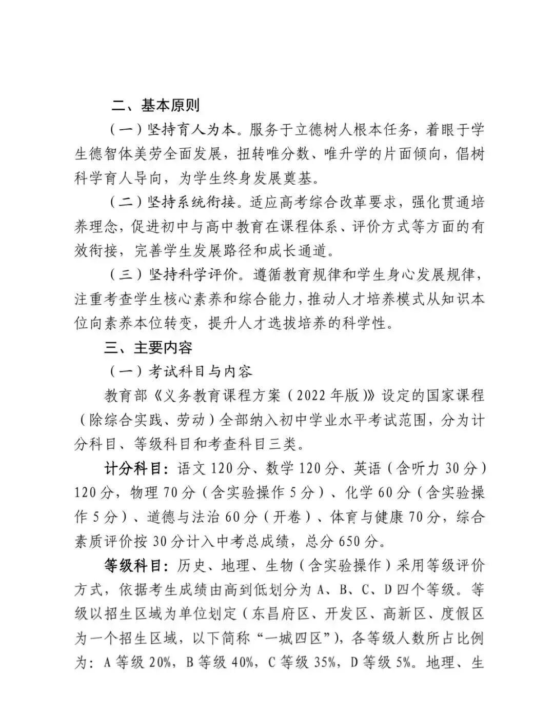
近日中考改革成为了热门话题,然而中考改革从来不是简单的“分数加减、科目调整”,每一次政策变动的背后,都是地方教育生态、升学压力、资源分配与人才培养方向的深层博弈。聊城此次中考改革,看似是减负、优化结构,实则直指当下初中教育最尖锐的几个现实问题,读懂这些真相,才能真正理解改革的用意与代价。

真相一:改革的核心不是减负,是“分流前置”,表面上,总分降低、史地生改为等级,是为学生减轻课业负担。但本质上,是把筛选压力提前到初二。地理、生物不再计入总分,却用等级划定门槛,意味着学生在初二就要分出“能不能上普高”的梯队。

很多家长以为不用计分就可以放松,实则恰恰相反——等级制看似温和,却用比例卡死名额,A和B看似只差一档,可能直接决定孩子能否进入优质高中。改革真正在做的,是更早完成分层,避免初三集中扎堆竞争,也让职业教育与普通高中的分流更提前、更隐蔽。

真相二:弱化副科计分,本质是保护薄弱学校与普通学生,过去全科计分、总分偏高,头部学生可以通过副科疯狂拉分,普通初中学生很难逆袭。史地生改为等级后,顶尖学生的优势被削弱,普通学生只要达到基本门槛,就有机会靠语数英理化一决高下。这本质上是一种教育公平的平衡术:减少因学校师资、家庭补习带来的副科差距,让中考回归核心学科能力,避免“补得越多越占便宜”的内卷怪圈,也给县域、乡镇初中学生留出生存空间。

真相三:等级制不是宽松,是更残酷的“隐形淘汰”,分数可以精确到一分一厘,等级却只有四档。看似模糊,实则淘汰更决绝。D级直接失去普高资格,C级只能走补录,B级才是安全线。等级制下,差一分可能就是天壤之别,学生不再是“多考多赚”,而是“一步踏空满盘皆输”。改革用“不计总分”的温柔外壳,包装了更严格的筛选逻辑,让淘汰从“分数排名”变成“资格否决”,看似温和,实则门槛更硬。

真相四:提升体育分值,是对“唯智育”的纠偏,也是对家庭的新考验体育分值大幅提高,初衷是倒逼学校重视体质健康,改变“刷题刷到近视驼背”的现状。但现实真相是:体育同样可以内卷。家境好的学生可以从小练专项、请私教,普通家庭孩子只能靠学校课堂和课后练习。改革本意是促进全面发展,却可能催生新的体育补习产业链,让体育从“素质”再次异化为“应试科目”。
真相五:对接新高考,本质是为高中“筛选更适配的学生”历史、地理、生物等级化,与新高考选科模式高度呼应。中考不再追求全科满分,而是看重核心学科功底与基本素养,目的就是筛选出学习习惯稳、逻辑能力强、综合素质达标的学生,减少高中阶段不适应、跟不上的情况。
改革看似针对中考,实则是为高中减负、为高考铺路,让初中教育不再只为一场考试服务,而是真正衔接后续学习。

真相六:所有改革,最终都是为了缓解“过度补习”聊城中考内卷严重,全科计分让学生从初一就疲于奔命,补习班覆盖所有科目。改革通过科目分类、等级评价,试图压缩补习空间:副科不计总分,补习价值下降;道法开卷,死记硬背无用。但真相也很残酷:只要普高录取率不变、名校名额有限,内卷就不会消失。压力只是从“全科刷题”转移到“核心学科强攻”,补习不会消失,只会换一种形式存在。
总之,聊城中考改革的真相,从来不是一纸温情的减负文件,而是一场精准的教育调控:既想平衡城乡与校际差距,守护教育公平;又要提前分流,缓解初三极端竞争;既倡导全面发展,又不得不面对升学刚需的现实;看似调整科目与分数,实则在应试压力、人才培养、资源分配之间寻找脆弱的平衡。
对学生和家庭而言,看清真相比盲目跟风更重要:改革不会消除竞争,只会改变竞争的方式。真正受益的,永远是基础扎实、习惯良好、身心均衡的孩子。