
家长可以扫码进2026镇江同城学习交流群
📚分享最新升学政策
📝获取本地学习资料

初三家长注意啦!中考体育冲刺倒计时开启!
好消息 —— 镇江市区、丹阳、扬中三地
2026 年中考体育考试方案已全部公布!
01 镇江市区
考试时间:4月13日-17日,各学校分时段错峰安排(以学校通知为准)
考试地点:镇江高等职业技术学校
考试人数:现场测试8103 人,全免 102 人,较去年增加478人
缓考安排:4 月 28 日下午2:00镇江高等职业技术学校
游泳项目:4 月 28 日上午8:30在市体育会展中心游泳馆12号门测试
温馨提醒:各校学生需至少提前半小时到场热身检录

02 丹阳市
考试时间:4月20日-24日
考试地点:江苏省丹阳中等专业学校
缓考安排:在5月15日前完成补测














03 扬中市
考试时间:4月下旬,具体时间另行通知
考试地点:扬中市第二高级中学、扬中市奥体中心游泳馆
温馨提醒:报名参加游泳项目的考生需出具乡镇及以上医院提供的非传染病史证明材料方可报考,相关证明材料随学校报名汇总表上交市教育考试中心。
。

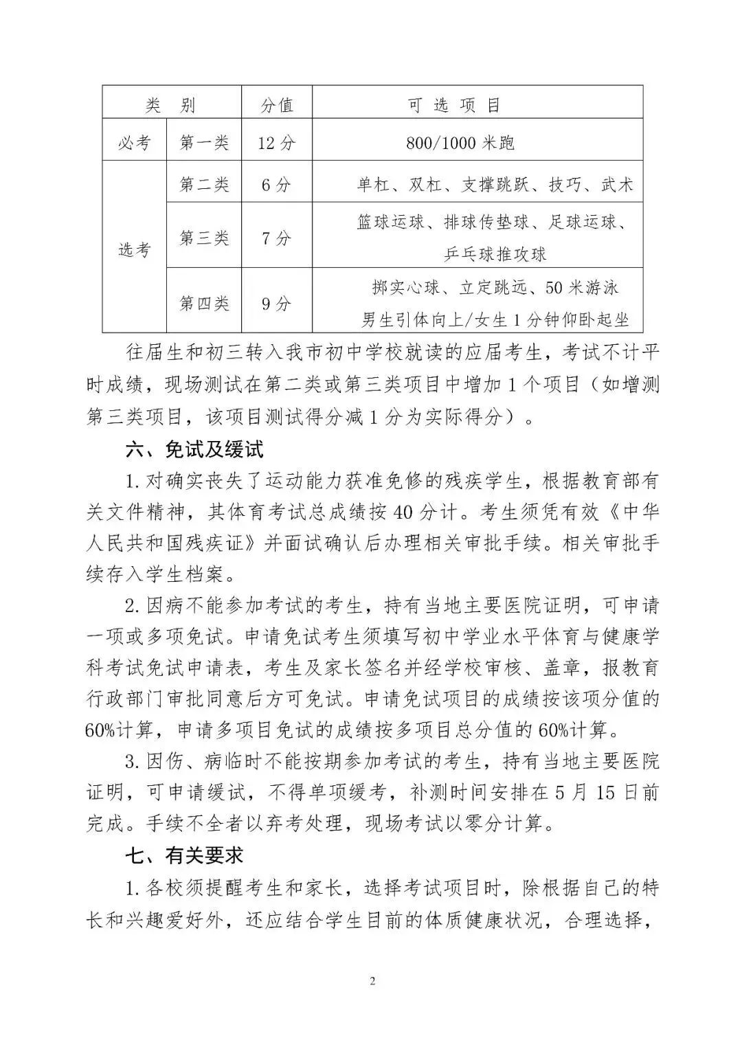
镇江体育中考评分标准



往期回顾
【译林版初中英语】50个必考句型+8大时态结构,你掌握了吗?

家长可以扫码进2026镇江同城学习交流群
📚分享最新升学政策
📝获取本地学习资料
自创建以来,学思堂始终专注于整合优质教育资源,悉心专研新式教学方法,研究开发出一系列特色品牌项目,包括一对一个性化托管、艺术类高考培训、中高考复读学校等。
发展至今,学思堂已在上海、江苏、浙江、安徽等全国大中型城市开设60+家直营分校,均已发展成熟,拥有员工2500+名。
历经15年砥砺,作为一家办学机构,学思堂人以“做专业的学生学习生涯规划师和家庭教育顾问”为定位,以“给孩子一个更美好的未来,给员工一个更远大的前途”为使命。同时作为一家教育综合平台型企业,学思堂则一直致力于为热爱教育事业的人打造就业和无风险创业平台、提供线上线下综合服务平台、教育科技应用研发推广平台,打造集文化、投资、孵化、管理、科技创新为一体的综合型教育集团。
他们正在关注




















【镇江学思堂免责声明】
1、文章部分文字与图片来源网络,如有问题请及时联系我们。2、因编辑需要,文字和图片之间亦无必然联系,仅供参考。涉及转载的所有文章、图片、 音频视频文件等资料,版权归版权所有人所有。3、本文章转载的目的仅用于传递信息,如果您觉得该信息不宜被公众浏览或有其它原因,请联系我们立即删除。
