这份资料最大的特色:28篇现代文阅读,全部选自2025-2026学年辽宁、山东、陕西、广东等地真实期中试卷,不是自编题,不是模拟题,就是孩子们在考场上做过的原题。

✅ 真题来源可查,题型贴近真实考试
✅ 记叙文、说明文、非连文本、名著节选全覆盖
✅ 每日一篇,28天练透考点,附答案+解析





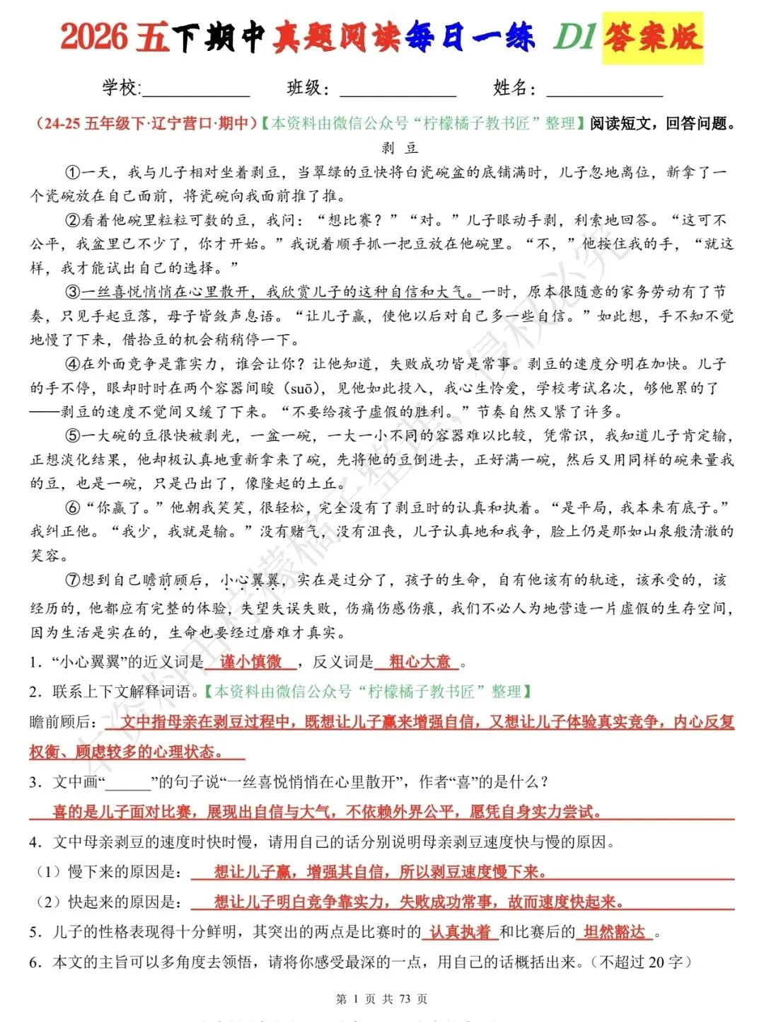
部分答案预览



文章来源:
四季读书网
版权声明:本文内容由互联网用户自发贡献,该文观点仅代表作者本人。本站仅提供信息存储空间服务,不拥有所有权,不承担相关法律责任。如发现本站有涉嫌抄袭侵权/违法违规的内容, 请发送邮件至23467321@qq.com举报,一经查实,本站将立刻删除;如已特别标注为本站原创文章的,转载时请以链接形式注明文章出处,谢谢!