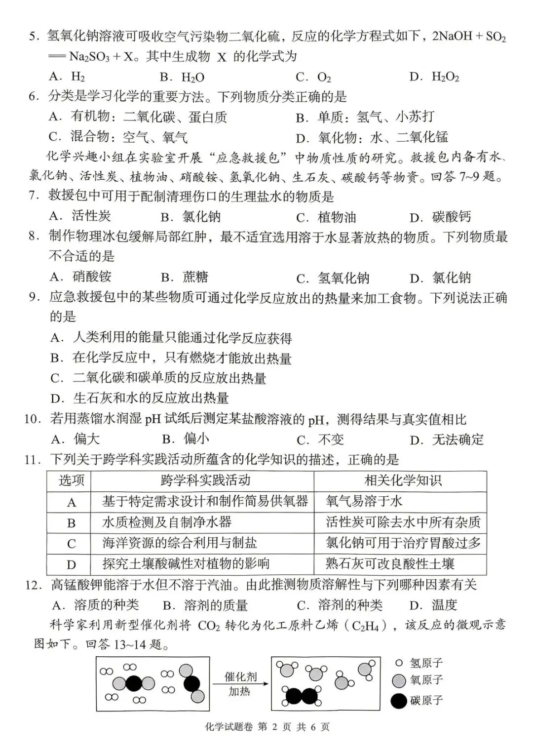
2026年中考模拟考试化学试题8 四季读书网 2026-04-10 12:27:39 14 0 2026年中考模拟考试化学试题8【猜你喜欢】2026年中考模拟考试化学试题12026年中考模拟考试化学试题22026年中考模拟考试化学试题32026年中考一模化学试题42026年中考模拟考试化学试题52026年中考模拟考试化学试题62026年中考模拟考试化学试题72026年山东省滨州市初中学业水平考试适应性训练化学试卷2026年中考化学一轮复习专题一化学与工程2026年中考化学一轮复习专题二化学与技术2026年中考化学一轮复习专题三化学与社会2026年中考化学一轮复习专题四科普阅读2026年中考化学一轮复习专题五物质性质及应用2026年中考化学一轮复习专题六定量分析2026年中考化学一轮复习专题七课本实验2026年中考化学一轮复习酸碱盐知识点大全2026年中考化学一轮复习---金属的化学性质 金属活动性顺序2026年中考化学一轮复习酸碱盐基础知识点 本文地址: https://sjds.net/622625.html 文章来源: 四季读书网 版权声明:本文内容由互联网用户自发贡献,该文观点仅代表作者本人。本站仅提供信息存储空间服务,不拥有所有权,不承担相关法律责任。如发现本站有涉嫌抄袭侵权/违法违规的内容, 请发送邮件至23467321@qq.com举报,一经查实,本站将立刻删除;如已特别标注为本站原创文章的,转载时请以链接形式注明文章出处,谢谢!