
深圳市福田區
校外HKDSE中國語文
補習人數之冠:
300人
(註:補習的定義為學生於星期一至五在學校以外的時間或空間,願意花費金錢、時間、精力上課的期間)
「聲稱押中題目的『老師』,都是騙子,他只是從題海抽取溫習過的題目,用來神化自己。名師的作用從來不是押題,而是讓你無死角應對考試,達致無懈可擊。記住,只有必讀,沒有必考!」——潘俊恩
「如果你的『老師』都沒有親身考過等級5**,你交學費純粹是智商稅……」——潘俊恩
今年試卷整體比以往簡單,但闊別兩年的「無從判斷」題型再次出現,令難度增加。
今年考試中,與同學討論的大熱門篇章悉數入局,而且高度貼合筆記內容。在我的應試精讀筆記教學中,我多次強調同學必須謹記答題重點:原文翻譯、關鍵字。是次考試中,正正印證筆記教學的重要性,學校的教科書,只是華麗的的外表披著無謂的碎屑,無法幫助你考試。
今年短題目考核的內容,與筆記高度貼合:
考核默寫和翻譯句子。


(筆記局部展示)
考核作者借周瑜的事蹟寄託的人生感悟。




(筆記局部展示)
考查蜀漢北伐時機的有利因素、考核作者在文末寫下「今當遠離,臨表涕零,不知所言」時激動的原因。(共9分)





(筆記局部展示)
深圳最強HKDSE中國語文獨家彩色精讀應試筆記——只有必讀,沒有必考!用教科書教學的老師,都是欺世盜名。

閱讀能力考材考核3篇文章,分為2篇白話文和1篇文言文。
首篇白話文選自中國大陸當代作家韓少功的《當機器人成立作家協會》,其從AI(人工智慧)席捲各行業的趨勢切入,探討機器寫作對文學創作的衝擊。韓少功預測AI將大規模取代人類在教育、醫療、法律、金融,乃至文學創作等行業的智力勞動,認為AI輕易模仿並生成套路化的低階文學,惟作品始終欠缺人類獨有的價值觀、複雜情感與社會歷史積澱。
韓少功直言文學的核心在於傳遞價值與洞察人性,是AI程式無法企及。即使機器人在未來成立作家協會,也無法孕育出真正的文學巨匠,藉此肯定人類創造性與主體價值的不可替代。
作者亦在文中作出連串反問,他以自動駕駛系統為例子,稱一旦發生事故,「系統是優先保護車外的人,還是車內的人?進一步設想,是優先一個猛漢還是一個盲童?是優先一個美女還是一個醜鬼?是優先一個員警還是三個罪犯?是優先自行車上笑的還是寶馬車裏哭的?……」試卷中引用上述「優先一個猛漢還是一個盲童?」的段落,考核考生這段引文運用甚麼手法說理,這道2分的題目有4個選項,分別是「比喻」、「對比」、「反問」、「設例」;另一條4分題目考核考生,「作者藉引文說明什麼?試從中選取一個困境為例說明。」
考題極具時代意義,在AI技術百花齊放的2026年,探討機器人取代作家的議題,是相當應景的哲學思辨。
第二篇為香港作家、香港浸會大學中國語言文學系教授葛亮的散文《聲音》,收錄在2017年出版的散文集《小山河》中。葛亮刻劃一群與城市同呼吸、卻無奈凋落的底層小人物,「我」以少年的純真視角回望這群「邊緣英雄」,指出他們歷經人間煙火的悲歡離合後終歸於平靜。
文章透過對民間藝人等人物的觀察,道出社會邊緣的一群,折射出民間社會與時代輪廓。「一些行走於邊緣的英雄」,其一是在四川嘉絨藏區,有一個租借馬匹的藏女,她與旅人於山路半途突遇雪暴,在避風休息時,藏女悄悄卸去幼駒身上的重物,更將自己的軍大衣脫下來,給馬裹上,再倚靠馬鞍,輕吟唱起一支歌謠。
其中一道4分題目考核考生,作者為甚麼說「他們是一些行走於邊緣的英雄」,要求考生以藏女為例說明;另一4分題目考核考生「綜合全文,作者為甚麼以『聲音』為題?試加以說明」。
葛亮的文字意象深邃,要求考生在承受考試壓力下參透「聲音」背後的時代象徵,極具挑戰性。
文言文則為南朝宋劉義慶編撰的《世說新語》的3則摘錄,3篇均與品鑑人物之高下有關:第一則藉華歆與王朗避難時對待依附者的不同態度,辨明患難中重諾守信的品格高下;第二則記童子論佛門弟子泣與不泣,展現顧敷以「忘情」立論的深邃慧根;第三則對比祖士少藏財的窘態與阮遙集治屐的從容,分出氣度與格局的雅俗。



(2026年HKDSE中國語文試卷一閱讀與綜合能力:閱讀能力考材)


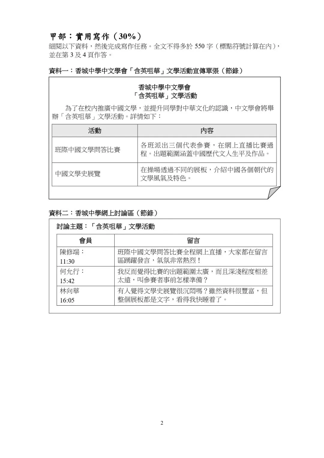
情境:是香城中學小賣部計劃於2026年9月起,全面使用電子支付,同學對此有不同意見,題目要求考生以香城中學中五甲班學生余君宜的名義,撰寫一篇評論文章。文章須自擬標題,並提出對學校小賣部全面使用電子支付的看法,全文連標點符號在內不得多於550字。
在配合獨家彩色精讀應試筆記的課堂中,對評論文章的教學極具針對性,包括滿分標題、滿分首段步驟、分論點無敵框架、 輕鬆拓展的技巧、總結歸納及展望將來等訓練可謂多如繁星,配合海量模擬試卷練習,簡直得心應手!






(模擬試卷局部展示)

根據我的教學,欲取得等級5/5*/5**的考生,必須自我要求書寫1500字或以上,滿足內容、表達、結構、標點字體的要求。
考生須在以下3題中選答一題,文章不少於650字。
2. 餐膳常伴有甜點,如蛋糕、芝麻糊、冰淇淋等。有時候,食物除了飽腹之外,還有其他意義。試以「眼前的甜點令這頓飯別具意義」為題,寫作文章一篇。
3. 即使在城市中,大自然仍能展現其生命力。如渡輪碼頭旁自由暢泳的魚兒,行人路上生氣勃勃的野草,樓宇間振翅高飛的雀鳥,皆展現著活力和希望。試以「在城市中,我看到了大自然的生命光芒」為題,寫作文章一篇。
4. 言語的影響很大,正如古人說:「與人善言,暖於布帛;傷人以言,深於矛戟」大意是對人說美善的話,比給他衣服更讓人感到溫暖。以惡劣的言語傷害他人,比用利器攻擊他人的傷害更大。試根據以上古語,以「談說話」為題,寫作文章一篇。
寫作題目都是魔鬼在細節,第二題已列明除飽腹外還有其他意義,即要求考生寫作得更深入和將立意昇華,如文化傳承或個人感悟等,適合擅長敘事抒情的同學,以甜點為切入點,串聯生活故事,容易寫出真情實感;第三題描寫反思題就希望學生能以小見大,在平凡生活之中發現不平凡,適合擅長寫景議論的同學,以城市中的自然為載體,昇華「共生」、「希望」的主題,容易寫出深度;第四條發揮空間較大,倘考生留意時事,應可運用「新鮮論據」,例如各國外交辭令如何影響地緣政治,希望考生反思要謹言慎行。
日常的獨家彩色精讀應試筆記中,無論是任何體裁,都提供等級5**佳作示範,共超過50篇。更多的技巧,有待課堂傳授門徒!





(筆記局部展示)

我們的相遇是緣分,
錯過我是你的損失,
別讓相遇變成遺憾。
我不是你唯一的選擇,
但我是你最好的選擇!
你不愛競爭?
但競爭會找上你!










深圳市福田區
校外HKDSE中國語文
補習人數之冠:
300人





#香港中學文憑考試
#HKDSE
#中國語文
#狀元
#補習天皇