点击上方蓝字青少年人文通识了解更多信息
一、心理道德模块 高频易错点
(一)社会主义核心价值观:三层内容需辨明
社会主义核心价值观的24个字分为国家、社会、个人三个层面,容易混淆层次归属。
国家层面:富强、民主、文明、和谐
社会层面:自由、平等、公正、法治
个人(公民)层面:爱国、敬业、诚信、友善
× 高频错误:将“爱国”误归为国家或社会层面;将“自由”、“平等”误归为个人层面。判断时需牢记,“爱国、敬业、诚信、友善”只对应公民个人层面。
(二)中华文化与美德:特点与核心莫混淆
文化特点与美德特点:极易混淆。
中华文化的特点是:源远流长、博大精深。
中华传统美德的特点是:内涵丰富、博大精深。
关键区分在于,“源远流长”形容的是文化的历史脉络,不用于描述美德。
文化自信的来源:不能片面认为只来源于中华优秀传统文化。文化自信的来源是三位一体的:中华优秀传统文化、革命文化、社会主义先进文化。
民族精神与时代精神的核心:这是最易颠倒的一对概念。
中华民族精神的核心是:爱国主义(其内涵还包括团结统一、爱好和平、勤劳勇敢、自强不息)。
时代精神的核心是:改革创新。
(三)权利与义务(心理道德层面):统一有界非对等
此部分易错点在于对权利与义务关系的本质理解有偏差,对自由的边界把握不清。
权利义务关系:有两种典型错误。
一是割裂二者,认为“可以只享受权利而不履行义务”。
二是机械理解,认为“权利与义务是完全对等的”。
正确观点是:权利与义务相统一,相互依存、相互促进。公民既是权利的享有者,也是义务的承担者。但“相统一”不等于“完全对等”。
权利行使的边界:误认为自由是无限制的,例如“公民享有言论自由,可以在网上随意发布任何言论”。任何权利和自由都有界限,行使时不得损害国家的、社会的、集体的利益和其他公民的合法的自由和权利。看到“随意”、“任何”、“不受限制”等表述,要警惕。
义务的普遍性:容易淡化义务观念,产生错误认识,如“只有高收入者需要纳税”、“未成年人不用履行任何法定义务”。依法纳税是全体公民的基本义务,与年龄、收入高低无关(达到起征点即需履行)。法定义务具有强制性,不可放弃。
(四)基本道德与法治素养:规则为自由保障
自由与规则的关系:误将二者对立,例如认为公共场所的“静”字标识不合理地限制了公民人身自由。实际上,社会规则划定了自由的边界,是保障每个人享有自由的必要条件,自由与规则相辅相成。
道德义务与法定义务的混淆:不能准确区分行为性质。
例如,参与“学雷锋”志愿服务活动是履行道德义务。
维护民族团结、依法服兵役、依法纳税则是公民的法定义务。
判断技巧:可以借助关键词。表述中出现“应当、必须、遵守、爱护、保护、服兵役、纳税”等,多对应义务;出现“有权、可以、享有、建议”等,多对应权利。

总结:
精准记忆核心表述:如24字核心价值观的三层划分、民族精神与时代精神的核心,必须一字不差地记牢。
重点辨析易混概念:刻意区分“权利 vs 义务”、“文化特点 vs 美德特点”、“道德义务 vs 法定义务”。
警惕绝对化语言:对选项中的“全盘”、“全部”、“任何”、“唯一”、“绝对”、“完全对等”等词语保持高度敏感,它们常是错误选项的标志。
理解关系本质:深刻理解“权利与义务相统一但不对等”、“自由与规则相辅相成”等辩证关系,避免非此即彼的片面思维。
二、法律模块 高频易错点
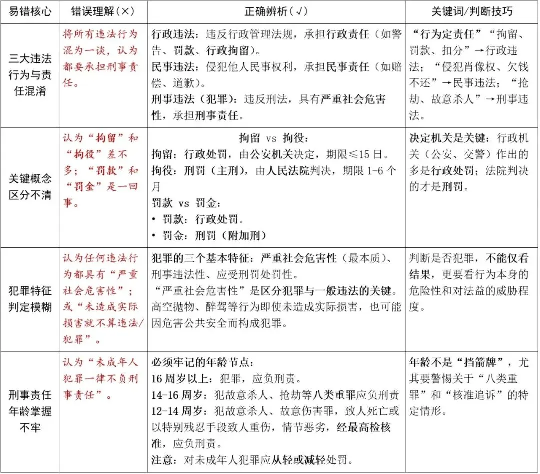
第一部分:违法与犯罪——行为定性是核心
混淆不同违法行为的性质及其法律责任,是本模块最基础也最高频的错误根源。

第二部分:权利与义务——宪法基石需厘清
在心理道德层面理解权利与义务统一的基础上,法律模块更侧重于其法定性、强制性及具体边界。

第三部分:宪法与其他制度——概念精确防混淆
对国家根本法及相关制度的准确理解,是避免张冠李戴的关键。

三、国情国策模块高频易错点
国情国策模块知识体系宏大,概念繁杂,且与年度时政热点紧密结合,是考查学生综合理解与应用能力的重点,也是最易出现概念混淆、记忆偏差的“失分重灾区”。


和阳老师
毕业于上海市上海中学、华东师范大学(本科)、上海交通大学(硕士)、国家二级心理咨询师、研学旅游指导师(高级);曾在市重点中学、上海交通大学、浙江大学、中国教育电视台等学校机构工作。
27年+教育行业工作经验;自2014年起,一直从事中小学通识教育,是国内最有经验的青少年通识教育专家;
12年前,创立青少年人文与科学通识教育体系,学生遍布全国乃至欧美海外,上海中学各名校都有和阳老师的学生。
通识教育、知行合一,笃正三观,一以贯之。



长按识别二维码,加和阳老师微信号