
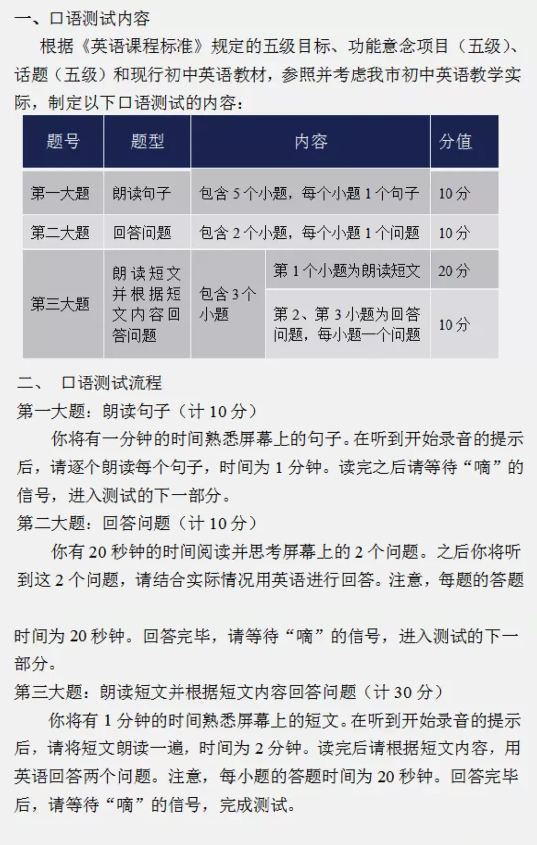
↓↓通知原文如下↓↓
福州市教育局关于组织2026年
中考英语口语人机对话考试的通知
各县(市)区教育局,省、市属初中学校:
根据2026年中考中招工作要求,所有考生于规定时间内参加全市统一组织的人机对话考试,逾期不补考。2026年英语人机对话考试纳入全市中考投档要求,英语学科满分150分,其中,全省中考英语听力成绩折算成25分,英语口语人机对话考试成绩5分。现将有关事宜通知如下:
一、考试时间
2026年5月16-17日
二、考试对象
全市所有中考考生(福州外国语学校小语种考生除外)。往届生及回户口所在地报名的应届毕业生(回原籍地报考)由各县(市)区中招办负责通知。
三、免考对象及成绩计算
免考对象为符合《福州市中招办关于做好残疾考生中考合理便利申请工作的通知》(榕中招〔2026〕3号)文件规定,经申请批准免除英语口语人机对话考试的考生。该类考生英语口语人机对话成绩按“笔试成绩×5/笔试部分总分值”计算。
四、英语投档分折算办法
英语投档分=英语听力总分+英语非听力部分卷面成绩,其中,英语听力总分=卷面听力30分折算为25分+口语人机对话5分。英语投档分保留小数点后一位小数,且按以下规则舍入:小于0.25的小数舍去为0;大于或等于0.25且小于0.75的小数整成0.5;大于或等于0.75且小于1的小数进1。
五、相关工作要求
(一)熟悉流程。毕业班英语教师和学生要熟悉考试流程。在英语课堂教学当中要多次播放人机对话考试流程视频,让学生熟悉考试流程和操作程序。
(二)模拟训练。各校要按照模拟试卷组织学生反复训练,让学生熟悉题型并开口大声朗读、跟读,加强对学生的模拟训练。
(三)上机操作。充分利用已建设好并通过验收的人机对话标准化考场,使用与真实考试一致的模拟考试软件进行模拟考试。非标准化考点学校,可与安排考试的对口标准化考点校进行联系(具体考点安排表另发),适时组织学生到标准化考场进行上机练习,市教育局拟于4月26日-5月12日期间组织学生进行全市性的适应性上机练习,在规定的时间内随时组织,随到随练。
(四)操作培训。各标准化考点的英语教师和信息技术教师要熟悉考试平台操作要求、考务流程操作要求、突发情况操作要求等。近期市教育局将派人到人机对话标准化考场进行设备巡检,并对相关人员进行操作培训。
福州市中招办
2026年4月9日

考前会进行试音环节,考生要调整好麦克风和耳机的位置,保证收音效果,出现问题可以及时向考官反馈。
不抢答、多答,听到作答的提示音后,再进行作答。
答题时间很充裕,每道题都会预留准备时间,可在心里先默念一遍题目或者答案。
口误读错了要及时纠正,发现回答错误也要在剩余时间内及时补答。
声音一定要洪亮清晰,可以在考前进行英语短文朗读练习,找寻语感。
美音和英音都可以被识别,不影响得分。
我的分数能上什么学校?
建议了解这条
读本科新途径
多一重升学保障
👇👇
全日制自考本科项目
本科院校全日制就读
享受一流教育资源
硕博直通车,可考公考编
招生对象:应往届高中、中职、技校及同等学力的毕业生;年满16周岁。
录取条件:由学校审核择优招收,发放《入学通知书》与《新生入学手册》,招满即停。
招生专业:计算机科学与技术、会计学、汉语言文学、体育教育、视觉传达设计等。
扫码添加老师微信,咨询上学机会

点击查看招生详情👇
文章来源:福州市教育局、网络,由福建初三指南公众号综合整理,仅供交流学习使用,如有侵权请联系删除。


点击下方名片关注公众号,导航条小键盘输入关键词获取资源:
回复【分数】查看各地市中考分数线
回复“地市名”,如【泉州】【福州】获取对应地市中招资讯
回复【计划】查看2025年中考招生计划
点击关注以下公众号,为你提供更多升学资讯及规划↓
点击下方↓“❤”收藏起来
