试题丨2026海淀一模物理试卷

四季读书网 7 0
试题丨2026海淀一模物理试卷
试题丨2026海淀一模物理试卷 第1张
2026海淀一模物理试卷,有需要的同学家长和老师,添加助教老师微信👆
加微信请留言:2026海淀一模,免费
试题丨2026海淀一模物理试卷 第2张
试题丨2026海淀一模物理试卷 第3张
试题丨2026海淀一模物理试卷 第4张
试题丨2026海淀一模物理试卷 第5张
试题丨2026海淀一模物理试卷 第6张
试题丨2026海淀一模物理试卷 第7张
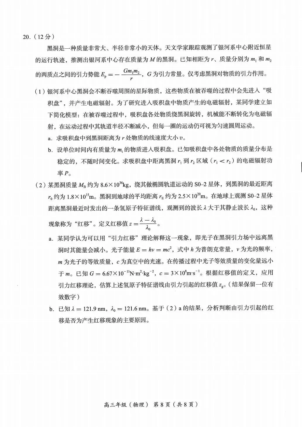
试题丨2026海淀一模物理试卷 第8张
试题丨2026海淀一模物理试卷 第9张

最近系列文章

2026模拟试题

试题丨2026朝阳一模物理试卷(含答案)

一文梳理系列

一文梳理《万有引力定律》全部知识点

一文梳理《热学》全部知识点

试题集系列

试题集丨北京高考物理真题集(2025版)

高考倒计时系列

高考84天|物理老师3天留了90多页作业

高考85天|我终于超过何同学啦

高考86天|我想起那个从不让父母操心的学生

高考87天:降温了,给同学们灌一碗鸡汤

高考88天|今天这300冤枉钱,我肯定不花

高考89天:我们一起组了个"养虾群"

高考90天:每周42小时,他最近不能爬山了

高考91天:周末早晨,几百人排队进国图

高考92天:高三家长如何做好后勤保障?

抱歉,评论功能暂时关闭!